
关注公众号,后台回复“中考报名”
领《2026年广州中考报名资料包》

3月10日广州中考开始正式报名,最让家长纠结的就是户籍区还是学籍区升学的选择!选对升学区,等于多拿录取优势,选错可能错失心仪高中... ... 今天升学哥就给大家全面、深入地梳理到底要不要跨区这个问题。

答:有广州市学籍与户籍的应届毕业生,但学籍与户籍不在同一个区(越秀、海珠、荔湾三个区同属一个招生区域),选择按户籍所在区升学的,称为“跨区生”。选择按户籍所在区升学的考生,须于2026年4月30日前在中考服务平台申请跨区生资格。
在4月30号之前,考生都可以修改是否申请跨区,如果已经申报特长生资格,则不能再申报或变更跨区生资格。
💡举例:
小明学籍在越秀区、户籍在从化区,可选择按学籍区即越秀区升学,或选择按户籍区即从化区升学,选择按户籍从化区升学即为跨区生。
建议考生合理评估自己的学业水平,查阅户籍、学籍所在区的区属普通高中历年录取分数,综合考量是否跨区。
答:不需要。
办理了跨区手续的跨区生,系统会自动设定升学范围为户籍所在区,其报名、考试、志愿填报仍在学籍学校进行,不需回户籍所在区办理。
答:不能。
无论考生是否选择跨区,符合名额分配报考资格的考生,都只能参加学籍所在初中学校的名额分配竞争。
✅举例:小明户籍在从化区,三年完整学籍在广州市白云区云雅实验学校;那么,无论小明选择户籍升学或学籍升学,他在第二批次志愿(名额分配计划)中都享有的是白云区云雅实验学校所分配到的名额。
政策太难看不懂?
可发孩子情况资讯老师帮你分析
👇👇👇

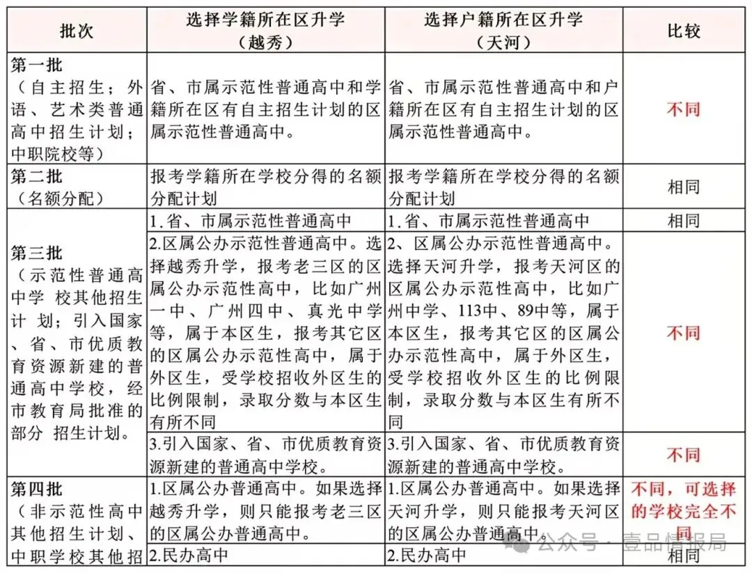
选择户籍升学(跨区生),它主要影响以下三个批次:
省市属高中、民办高中,以及大部分区属高中的特长生都面向全市招生,但也有少部分学校的特长生只面向本区招生。以2025年为例,这10所区属高中的特长生只面向本区招生(老三区视作一区):

所以,如果有意参加以上学校的特长生计划,就要选择它们的所在区作为升学区。
●不跨区(在学籍区): 可报省市属高中 + 学籍区的区属高中。
●跨区(回户籍区): 可报省市属高中 + 户籍区的区属高中。
你的选择决定了能争取哪个区的区属高中自招名额。注意,老三区在自招中是分开独立的,不能跨区报考。
●不跨区(在学籍区):
报考学籍区高中 = 本区生(无名额限制);
报考户籍区高中 = 外区生(有15%-25%名额限制,分数可能更高)。
●跨区(回户籍区):
报考户籍区高中 = 本区生(无名额限制);
报考学籍区高中 = 外区生(有名额限制)。
你的选择决定了你在报考两个区的热门高中时,是走“本区生”通道(通常更稳),还是“外区生”通道(名额少,竞争可能更激烈)。
●不跨区(在学籍区):只能报学籍区的普通高中。
●跨区(回户籍区): 只能报户籍区的普通高中。
你的选择决定了你的保底学校在哪个区。

从以上的比较中可以发现,选择按学籍还是户籍升学,主要影响的是第三批次和第四批次可报考的学校。如果学籍所在区和户籍所在区的教育资源有较大差距,则建议根据实际情况选择教学资源更好或者更适合自身的区进行升学。
升学范围还是拿不准?
可发孩子情况资讯老师帮你分析
👇👇👇

看完影响,最关键的一步来了:结合孩子的预估分数,看看哪种选择更有利。
如果你预估中考成绩稳定在第1梯度投档控制线(2025年707分)以上,是否跨区主要是看第三批2-4志愿的保底的区属示范性高中是选择哪一所,比如要选择天河中学就回天河,这样就能避免因15%名额的限制导致录取分数可能会高点。
第三批的第1志愿和保底第四批1志愿很关键,根据各区学校情况,选择各区符合自己估分的且自己喜欢的和能够接受的学校,然后根据这样子选择升学区域。
建议填报还是稳妥为主,重点看第三批的第1志愿和保底第四批1志愿很关键,根据各区学校情况,选择各区符合自己估分的且自己喜欢的和能够接受的学校,然后根据这样子选择升学区域。
去年是627分,主要看各区的第四批高中哪些是想报的且能够上的,根据做选择即可。
比如学籍在天河(第四批无公办),户籍在白云(第四批有选择),为了稳妥上普高,就应该申请跨区回白云。
老三区考生请注意: 如果你户籍在越秀、学籍在荔湾(或海珠),你不需要申请跨区,因为政策上你已经属于本区生,可以报考三个区的区属高中(除自招和名额分配外)。
外区生也可能是机会: 如果你的分数在本区选择有限,不妨研究一下外区有招生计划的学校。有时,一些外区学校因为地理位置等原因,外区生分数线并不高,反而是一个“捡漏”入读的机会。
是否跨区,本质上是在“学籍区”和“户籍区”的高中资源之间做选择。先估分,再对照分数表看影响,最后根据两个区的学校情况和自身目标做决定。
如果你有具体的学籍、户籍所在区和孩子的预估分数,可以告诉我,我帮你做更针对性的分析👇👇👇

🏃针对年级:初中7-9年级
🎁扫描下方二维码
👇即可拼团包邮领取👇

P.S:文章内容内容由升学哥整理编辑;切勿因信息误差,导致最终报读失误。大家务必留意最新动态。有任何问题欢迎留言。文章中如有错漏,请在公众号后台留言给升学哥。



