







关注我们
写在前面
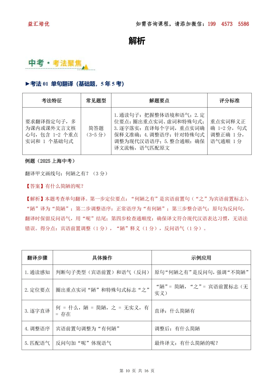
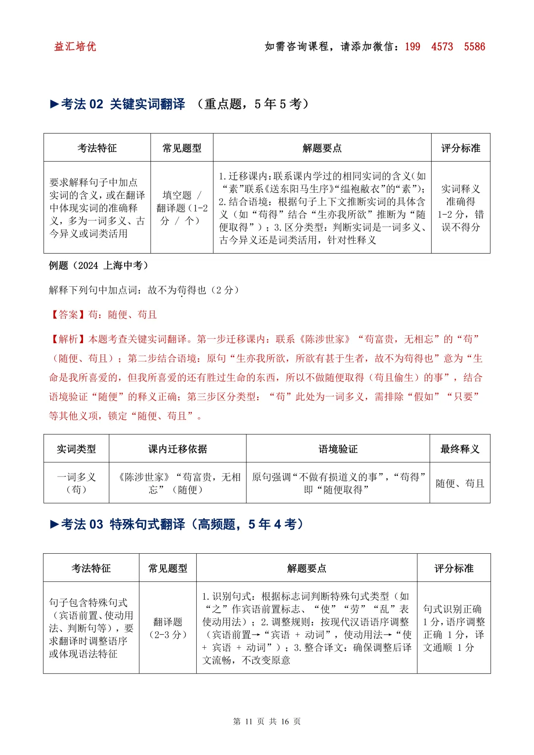
今天给大家带来的是中考语文复习-第06讲 文言文翻译技巧(复习讲义)。
想要完整PDF试卷及答案的小伙伴们,可添加老师微信:193 5217 8593,备注:年级+资料,进群每天无门槛获取学习资料及升学资讯。
01
试卷分享




【END】
文章来源:
四季读书网
版权声明:本文内容由互联网用户自发贡献,该文观点仅代表作者本人。本站仅提供信息存储空间服务,不拥有所有权,不承担相关法律责任。如发现本站有涉嫌抄袭侵权/违法违规的内容, 请发送邮件至23467321@qq.com举报,一经查实,本站将立刻删除;如已特别标注为本站原创文章的,转载时请以链接形式注明文章出处,谢谢!