

新学期马上就开学啦
下半学期即将开始
对于小六、初三、高三的小伙伴来说
是非常重要的小半年
(不到半年了哦)
小编今天带大家了解一下
深圳中考即将迎来的变化
不要让孩子被“打个措手不及”

中考总分有变化

图源:深圳教育
✅分值对比
2025年和2026年的分值对比
👇

✅理化实验操作首次计入总分
物理、化学实验操作各10分,共20分
每项实验考试时间仅5分钟,考生需独立完成基础操作
考试通常安排在5月中旬,考前务必加强实操训练,或者让孩子多看一些对于的操作视频。
✅温馨提示:孩子在临近考试时本身就有压力,不要过度的压力孩子。
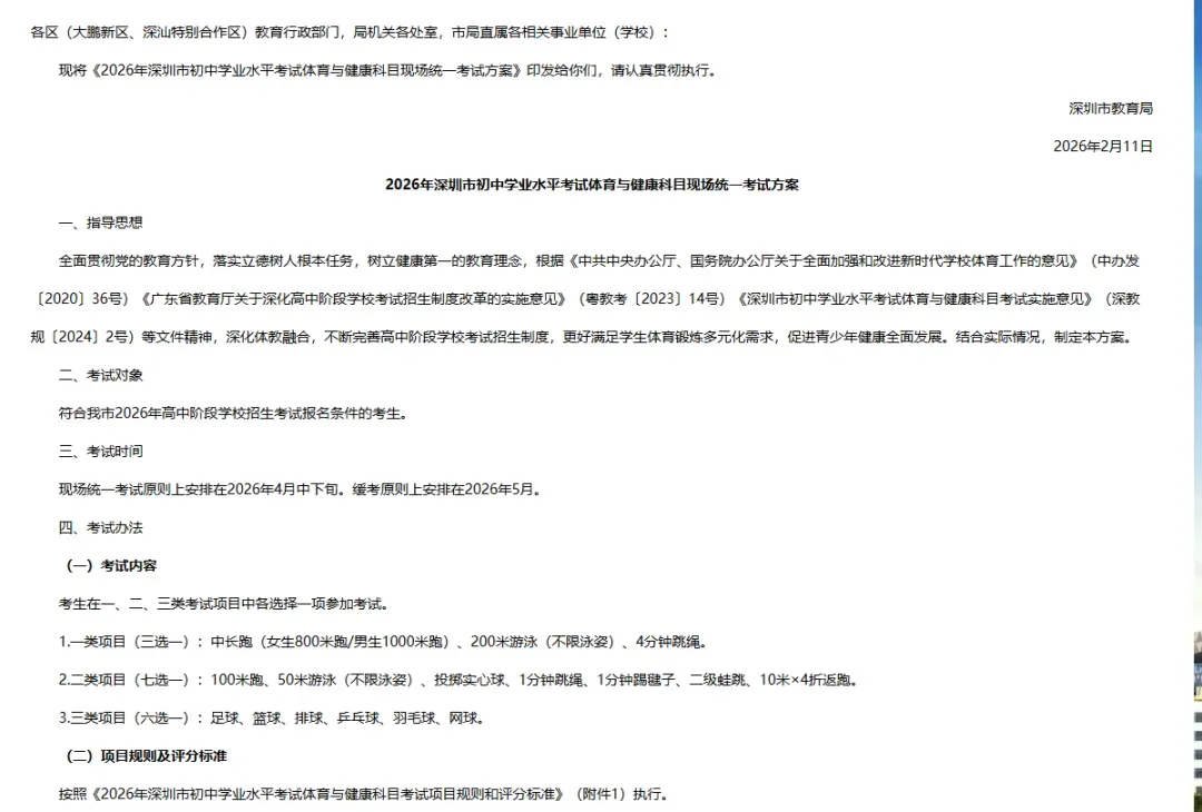
中考体育有变化

图源:深圳政府在线
✅2025年(已经过期)
中长跑(女生800米或男生1000米)、200米跑
足球、篮球、排球、乒乓球、羽毛球、网球、100米游泳(不限泳姿)、50米游泳(不限泳姿)、中长跑(女生800米或男生1000米)、立定跳远、投掷实心球、1分钟跳绳、1分钟踢毽子、1分钟仰卧起坐(女生)或引体向上(男生)
✅2026年

过程性评价成绩=《国家学生体质健康标准》测试成绩+体育课和大课间参与成绩+体育与健康通识考试成绩
体质测试(9分)
体质测试按《国家学生体质健康标准》执行。学生在七、八、九年级均须参加体质测试,根据测试成绩按等级赋分。当年体质测试成绩达到及格计3分,不及格计1.5分,无正当理由不参加体质测试计0分。三年体质测试成绩中如有两年及格且初三年级及格,共计9分,其他情形按照每年实际成绩相加计分
体育课和大课间参与(3分)
体育课和大课间参与每学年1分,按等级赋分,出勤率达到95%及以上计1分,70%-94%计0.5分,69%及以下计0分。体育课和大课间出勤成绩按照每学年实际得分情况相加。因正当理由未参加体育课和大课间活动,且履行正常请假手续经学校审核同意的视为出勤
体育与健康通识考试(2分)
考试方式为机考,实行开卷考试,题型为客观题,从题库中随机抽题。考试时间为30分钟,在规定时间内可重复抽题作答,取得分最高一次计分。体育与健康通识考试成绩按等级赋分,80分及以上计2分,60-79分计1.5分,59分及以下计1分,缺考计0分
✅2026年考试时间
现场统一考试原则上安排在2026年4月中下旬。缓考原则上安排在2026年5月。
最后给大家
2025年的中考安排
让大家有个参考
2025年中考安排(仅供参考)
✅中考报名
3月21日-3月28日:中考及初二学考报名(应届生在学校集体办理,往届生和返深生需到各区社会报名点报名)。
3月23日-3月31日:报名缴费。
✅体育考试
4月13日-4月30日:中考体育现场考试(网球考试4月29日,游泳考试4月30日)。
5月13日-5月15日:体育补考。
✅英语听说考试
5月17日-5月18日:中考英语听说考试(满分25分)。
✅理化实验操作考试
5月24日-5月25日:理化实验操作考试(满分20分)。
✅志愿填报
5月22日-6月3日:中考志愿填报(含指标生志愿、第一批、第二批志愿)。
✅自主招生
5月22日:公布普高自主招生计划和招生工作方案。
6月11日-6月15日:公办普高一类自主招生、民办普高
✅自主招生网上报名。
6月16日-6月24日:公办普高二类自主招生现场报名及资格初审。
7月5日-7月6日:自主招生专项考核。
7月7日-7月11日:自主招生考核结果公示。
✅中考统一考试
6月26日:语文、物理+化学。
6月27日:数学、道德与法治+历史。
6月28日:英语(笔试)、初二生地会考。
6月26日-6月28日:全市统一中考。

最近,很多家长朋友们问到小编深圳有没有比较推荐的英语类春季班课程?春季暑假课程抢先看,我们特意为大家整理好了深圳各区英语类春季周末班,南山福田罗湖宝安龙岗龙华等区都有,所有课程均支持免费试听!加微:zhoulaoshi36524即可免费预约试听安排。
2026年深圳英语类春季周末班汇总
1.KET春季周末班
面向:小学3-5年级学生 上课地点:南山福田罗湖宝安龙岗龙华 目标:KET优秀及以上
2.PET春季周末班
面向:小学4-6年级学生 上课地点:南山福田罗湖宝安龙岗龙华 目标:PET优秀及以上
3.FCE春季周末班
面向:初中7-9年级学生 上课地点:南山福田罗湖宝安龙岗龙华 目标:FCE优秀及以上
4.国际学校备考春季周末班
面向:8-11年级学生 上课地点:南山福田罗湖宝安龙岗龙华 目标:2026年国际学校入学考试(深国交贝赛思梅沙展华清澜山等)
5.托福春季周末班
面向:中学/大学生 上课地点:南山福田罗湖宝安龙岗龙华 目标:托福115分以上
6.SAT春季周末班
面向:高中学生 上课地点:南山福田罗湖宝安龙岗龙华 目标:SAT1500分以上
7.雅思春季周末班
面向:中学/大学生 上课地点:南山福田罗湖宝安龙岗龙华 目标:雅思7分以上
8.国际学校备考基础桥梁春季周末班
面向:4-7年级学生 上课地点:南山福田罗湖宝安龙岗龙华 目标:参加2026-2027年及以后国际学校入学考试
以上所有春季周末班均为2-8人小班,一对一课程及暑假课程同步开课。

🏃🏃🏃
*有什么想说的,欢迎给我们留言哦*
👀
-End-
「喜欢就扩散」
小编这么努力
您还不点一个“好看”吗?

-END-
长按二维码免费订阅今日特区
2000万深圳人都爱看
足不出户尽览深圳事,天下事

觉得不错请在下方拇指处点赞
您的支持是我们前进的最大动力