


2026年中考报名时间确定!
2026年中考报名时间公布
2月28日,广州市招生考试委员会办公室发布了关于做好2026年广州市高中阶段学校考试招生报名工作的通知。
根据通知,2026年我市中考报名时间确定,为3月10日9:00至3月14日18:00。

通知原文如下:
各区招考办,各有关中学:
根据省招生委员会办公室、省教育厅、省人力资源和社会保障厅有关做好高中阶段学校招生录取工作的文件精神和《广州市教育局印发〈关于深入推进高中阶段学校考试招生制度改革的实施意见〉的通知》(穗教规字〔2023〕1号)要求,现就2026年高中阶段学校考试招生(以下简称“中考”)报名有关事项通知如下:
一、报名条件与升学范围
符合下列条件之一者,可报名参加我市2026年中考:
(一)具有我市初中学籍的应届毕业生。
(二)具有我市户籍和外市初中学籍的应届毕业生(以下简称“返穗生”),或具有我市户籍的初中往届毕业生。
(三)非本市户籍且在我市初中学校毕业的往届毕业生。
(四)经批准的港澳台或国外来穗升学生。
高中阶段学校在校学生不得报名。
考生网上报名填写的信息和上传的材料须真实有效,凡通过非正常户籍或学籍迁移、伪造证明材料等违规手段取得报名资格的考生,一经查实,将取消报名资格;如已参加考试或被录取,相应成绩或录取资格一并取消。
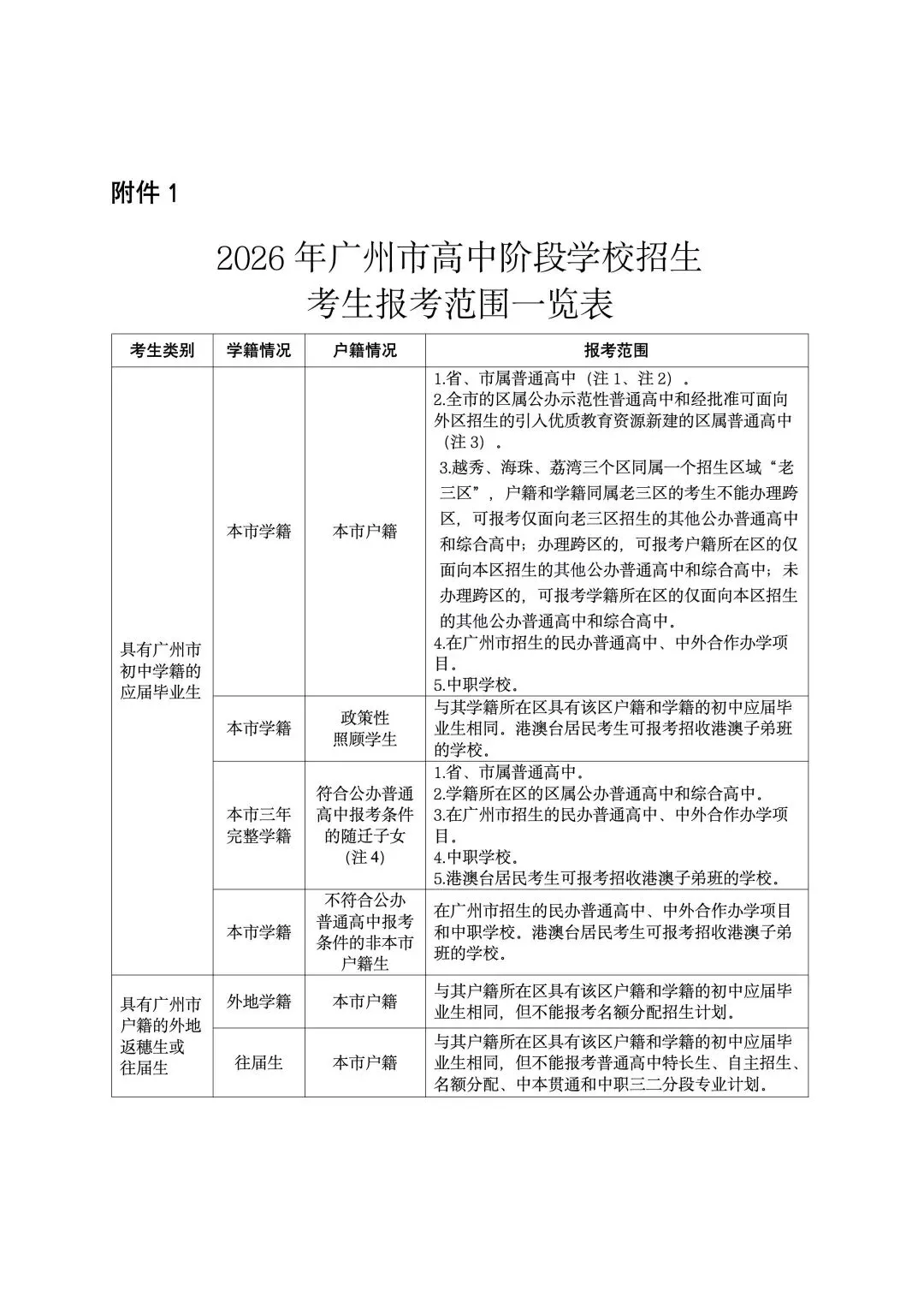
各类中考考生升学报考范围详见附件1。
二、报名时间
2026年我市中考报名时间为3月10日9:00至3月14日18:00。
三、报名流程
(一)获取考生号
考生须先向中考报名点申领考生号,方可登录“广州市高中阶段学校招考服务平台”(网址:https://zhongkao.gzzk.cn,以下简称“中考服务平台”)。考生号是考生在中考全过程中的核心身份标识,由10位数字组成,其中第1—2位为市代码,第3—4位为区代码,第5—6位为报名点代码,第7—10位为流水号。
1. 报名点安排:各区招考办和全市初中毕业学校均设立中考报名点。我市应届毕业生报名点为学籍所在初中学校。我市户籍的返穗生和往届生报名点为户籍所在区招考办。非本市户籍的往届生报名点为原初中毕业学校所在区招考办。港澳台或国外来穗升学生报名点为居住地所在区招考办。
2. 有效证件要求:中国境内公民考生证件号为居民身份证号码;港澳台居民考生证件号为《中华人民共和国港澳居民居住证》《中华人民共和国台湾居民居住证》或《港澳居民来往内地通行证》《台湾居民来往大陆通行证》证件号码;外籍考生证件号为《中华人民共和国外国人永久居留身份证》证件号码或护照号。学生或监护人是港澳台居民,应尽快办理港澳台居民居住证,并在学籍系统中更新证件信息;符合条件的外籍学生或监护人应办理外国人永久居留身份证。若考生身份证读取的户籍信息与其申报的户籍信息不一致,则以广州市招考办通过广州市公安局户政部门核准的户籍信息为准。
3. 分类型申请流程:
(1)我市应届毕业生:在初中学校报名点采集身份信息、领取考生号和初始密码。
(2)往届生和返穗生:可网上申请派号。申请方法:访问中考服务平台首页,于“申请派号”栏目选择“粤省事登录”,通过考生本人实名认证的微信或支付宝扫码,登录广东省统一身份认证平台,实名核验可信等级达到四级后,即可进行考生号申请,具体操作详见申请派号页面操作指引。往届生和返穗生须上传身份证、户口簿、毕(结)业证书或学籍证明等材料,区招考办根据市公安局提供的户籍信息,对考生提供的材料进行报名资格审核,通过后予以派号。省外返穗生学籍证明参考格式见附件2;省内返穗生由户籍所在区招考办协调本区学籍管理部门在广东省学籍管理服务平台查验,无须提供纸质学籍证明。
(3)港澳台或国外来穗升学生:到区招考办报名点现场申请派号。港澳台来穗升学生须携带港澳台居民居住证或来往内地/大陆通行证,国外来穗升学生须携带有效来华签证的外国护照或外国人永久居留身份证等身份证件,上述考生还须携带等同于初中毕业的证明以及监护人委托本市户籍居民照顾考生的公证书等材料原件,到居住地所在区招考办进行报名资格审核,通过后予以派号。
(4)未曾办理身份证或持其他证件无法通过“粤省事”实名认证的考生:联系报名点申请派号。报名点在中考服务平台申请派号时须上传考生有关报名材料,区招考办审核通过后予以派号。
(二)完成网上信息填报
考生凭考生号和初始密码登录中考服务平台完成网上报名。首次登录成功后,考生须先阅读报名须知,签署《诚信考试承诺书》,修改初始密码和核验接收短信的手机号码。建议家长在高中阶段学校招生录取结束前不要更换已通过核验的接收短信手机号码。考生和家长应妥善保管好密码,不得向他人透露。考生按报名页面的操作指引,依次完成以下操作:
1.核对基本信息。包括姓名、性别、照片、证件号、户口所在地、是否具有我市三年初中完整学籍、是否具有本校三年完整初中学籍,以及录取参考科目的成绩等级。如信息有误,应及时联系报名点处理。
录取参考科目成绩:返穗生或休学复学生按《广州市招生考试委员会办公室关于做好广州市初中学业水平考试录取参考科目成绩管理工作的通知》(穗招考办〔2024〕5号)办理,文件网址为http://gzzk.gz.gov.cn/zkzz/zkxx/wjtz/content/post_9457197.html。
照片:我市应届毕业生可由学校统一组织拍摄照片。未拍摄照片的考生,可自行前往规定相馆(见附件8)拍摄上传,或自行上传近3个月内拍摄且符合规格的电子相片。
2.填写个人资料。考生按中考服务平台设置的事项完整填写籍贯、住址、户口所在街道或乡镇、个人简历及家庭成员等信息。
3.填报体育考试项目。所有考生均须填报体育考试项目,特殊类考生可根据本人身体状况申请免考、择考、缓考或特殊体育考试。
政策查阅:体育考试相关政策详见《广州市教育局关于印发广州市初中学业水平考试体育与健康科目考试实施意见的通知》(穗教规字〔2023〕2号)(网址:http://gzzk.gz.gov.cn/zkzz/zkxx/wjtz/content/post_8878603.html)和《广州市教育局关于印发2024—2026年初中学业水平考试体育与健康科目统一考试项目考试规则、评分标准和特殊考生医务审核指南的通知》(穗教发〔2023〕32号)(网址:http://gzzk.gz.gov.cn/zkzz/zkxx/wjtz/content/post_9146891.html)。
特殊类考生:报名确认后,特殊类考生或所在学校在中考服务平台打印《体育考试考前医务审核申请表》,考生及家长签名后,连同证明材料原件及复印件报给本班任课体育教师。
审核与重报:各区须于3月20日前完成医务审核并将审核结果录入中考服务平台。未通过医务审核的特殊类考生如需重报其他类别,须于3月24日前向区招考办书面提出重报申请,并在中考服务平台重新填报体育考试类别和项目,按医务审核流程重新审核。
(三)申报升学资格(如有需要)。
考生根据本人意愿选择是否参加高中阶段学校统一录取。选择不参加的,将不能参加后续的志愿填报和高中阶段学校统一录取;选择参加的,须根据本人情况申报相应资格。
1.非户籍生升学资格。
符合政策性照顾条件(见附件3)的非本市户籍毕业生(含往届生)可申报政策性照顾学生资格。符合随迁子女条件但未通过政策性照顾学生资格审核的考生,须于4月30日前重新申报“符合公办普通高中报考条件的随迁子女”资格,以免影响报考公办普通高中。
不符合政策性照顾条件的非本市户籍毕业生中,具有我市三年初中完整学籍且具备下列两类居住证明之一的初中应届毕业生:①父母一方或其他监护人持有在我市办理且在有效期内(至2026年4月30日仍有效)的《广东省居住证》,②父母一方、其他监护人或考生本人持有在我市办理且在有效期内(至2026年4月30日仍有效)的《港澳居民居住证》或《外国人永久居留身份证》;可申报“符合公办普通高中报考条件的随迁子女”资格。
2.跨区生资格。
具有广州市学籍与户籍,但学籍与户籍不在同一个区(越秀、海珠、荔湾三个区同属一个招生区域)的应届毕业生,可自主选择按学籍或户籍所在区升学,选择按户籍所在区升学的考生须在2026年4月30日前申报跨区生资格。具有名额分配报考资格的跨区生,在填报名额分配志愿时,只可填报学籍学校分得的名额分配计划。
3.加分或优先录取考生资格。符合相关政策(见附件4)的考生,可申报加分或优先录取考生资格。
上述三项资格须由考生在中考服务平台申报,未按规定申报的考生,将视作不具备或自动放弃相应资格。
4.名额分配报考资格。
具有我市户籍(含政策性照顾学生)且具有同一初中学校三年完整学籍并在该校就读到毕业的初中应届毕业生或从市外转学到本市并在转入学校就读到毕业的初中应届毕业生,符合名额分配报考资格。非户籍生须于2026年4月30日前完成户籍迁入或政策性照顾学生资格申报。
名额分配报考资格无需考生申报,中考服务平台根据户籍、学籍及就读情况自动判定,考生可实时查阅,如有问题须及时联系初中学校处理。
(四)确认报名并交费
考生须于报名截止时间前在中考服务平台对报名信息予以确认,逾时未确认视为放弃报名。报名截止时间前已确认、因故需修改的,考生可向报名点提出申请,经报名点取消确认状态后可再次修改并确认。
根据《广州市发展改革委关于高中阶段学校招生考试科目收费问题的复函》(穗发改函〔2020〕272号)规定,中考按每生每科10元收费,收费科目为语文、数学、英语、英语听说、体育与健康、道德与法治、历史、物理、物理实验操作、化学、化学实验操作、地理、生物学、艺术(含音乐和美术)、信息科技。凡参加我市高中阶段学校统一录取的考生须于2026年3月16日前登录中考服务平台,按操作指引在线交纳考试费160元(返穗生、往届生、港澳台或国外来穗升学生须交纳考试费110元),网上交费成功方视为完成报名。
四、各类资格审核办法
凡在网上申报各项升学资格的考生,须按要求上传相应资格所需材料,并将材料原件提交报名点核验,逾期未提交视为审核不通过。
(一)监护人身份核验。适用于申报政策性照顾、加分或优先录取、符合公办普通高中报考条件的随迁子女资格的考生。如前期未采集监护人身份证件或监护人身份核验未通过,须通过以下方式补验:监护人按页面指引刷脸登录“粤省事”核验,或考生在中考服务平台上传监护人身份证件、亲子关系证明材料(如与父母或一方同户的户口簿、《出生医学证明》或监护人变更的法院判决书等)进行核验。监护人身份核验通过后,方可进行相应资格审核。考生本人持有在我市办理且在有效期内(至2026年4月30日仍有效)的《港澳居民居住证》或《外国人永久居留身份证》,且仅申请符合公办普通高中报考条件的随迁子女资格,无须核验监护人身份。
(二)名额分配报考资格审核。由各初中学校根据考生的户籍、学籍和是否在本校就读等情况在中考服务平台进行审核,区招考办负责监督、检查。
(三)政策性照顾学生、加分或优先录取考生资格审核。除部分可通过网络核验或相关单位协助审核的类别外,其他由报名点根据考生提供的证件材料在中考服务平台进行初审,区招考办复核、审定。
申请现役军人子女加分或优先录取的考生,报名确认后须打印申请表,加盖父或母所在师级以上单位公章,连同相关证件提交报名点。各报名点负责初审,并根据系统编号依序整理考生的申请表和材料,各区招考办汇总本区资料后,于4月6日前上报市招考办,由广州警备区进行资格复核、审定。
(四)符合公办普通高中报考条件的随迁子女资格审核。监护人或考生本人的户籍、居住证信息,由市招考办根据市相关部门提供的信息进行审核。有关资格审核指引详见附件5。
(五)跨区生资格审核。由市招考办根据市公安局提供的户籍信息进行审核。
考生可登录中考服务平台或“广州招考”微信公众号查询各项资格审核结果,或留意市招考办发送的手机短信通知。经审核符合名额分配、政策性照顾、加分或优先录取、随迁子女等资格的考生名单,由各报名点打印并在报名点公告栏公示5个工作日。若有投诉,应报市、区招考办及有关部门核查处理。
五、其他事项提醒
(一)残疾考生信息填报与合理便利。填写个人资料时申报残疾的考生,需要填写残疾证相关信息,并在报名确认后在系统上传残疾证图片,向报名点提交残疾证原件核验。残疾人和色盲、色弱、视觉障碍、高度近视、高度远视等考生可申请由招考部门提供合理便利,包括免考、盲文试卷、大字号试卷、携带助听器、优先进入考点、延长考试时间等。需要申请合理便利的考生,须按《广州市教育局关于做好初中学业水平考试合理便利工作的通知》(穗教招考〔2024〕1号)(网址:http://gzzk.gz.gov.cn/zkzz/zkxx/wjtz/content/post_9489087.html)要求,依据个人实际情况填写纸质合理便利申请表,于3月30日前向报名点提交有关材料。
(二)体育艺术特长生。根据《广州市教育局关于印发〈2024年普通高中学校体育艺术类特长生自主招生工作方案〉的通知》(穗教发〔2024〕8号)(网址:http://gzzk.gz.gov.cn/zkzz/zkxx/wjtz/content/post_9480971.html)规定,2026年普通高中学校体育艺术类特长生招生工作方案参照2024年方案执行,如有调整另行通知。符合条件的考生,须密切关注预计于3月下旬发布的本年度特长生招生计划通知,按通知要求在规定时间内登录中考服务平台申报特长生资格。已申报特长生的考生,不能再申报或变更跨区生资格。
(三)考生和家长在完成中考报名后,可关注“广州招考”微信公众号,点击公众号“便民服务”—“招考查询”—“中考服务”—“综合查询”模块,输入考生号和密码登录中考服务平台后,即可自动授权个人微信下次免账号密码访问。
(四)考生如忘记中考服务平台登录密码,可以联系报名点初始化密码,或在登录页面点击“粤省事登录”,使用考生本人微信扫码实名认证、刷脸登录后,进入中考服务平台的“登录认证”模块,点击“密码修改”重新设置密码。
(五)未办理身份证的考生,应尽快办理身份证,以便顺利参加中考各项考试。报名后户籍信息(含迁入广州)发生异动的考生,须尽快凭最新户籍信息的户口簿和身份证向报名点提出户籍变更申请,并书面申请受户籍异动影响的升学资格(如跨区、户籍生升学等),最迟于志愿填报开始前2周完成,逾期未更正的以原报名信息为准。
(六)考生是否具有我市三年初中完整学籍和本校三年完整初中学籍的基础信息来源于“广州市教育综合管理系统”。各初中学校须在报名开始前,再次通过“广州市教育综合管理系统”复核本校学生学籍信息和在读情况,确保学籍信息真实、准确。
(七)我市中考实行“根据考生志愿、录取计分科目考试成绩和学生综合素质评价结果,择优录取”的考试招生办法,中等职业学校和普通高中统一招生平台、统一填报志愿、统一录取、统一注册学籍。未参加广州市中考的考生,不能参加广州市普通高中和中职学校的统一投档录取。高职院校五年一贯制招生工作由省统一组织报名、考试和录取,考生被全省统考招生录取后,仍可以继续参加我市2026年中考及高中阶段学校录取,具体要求以省印发的当年相关文件为准。根据省文件“普通高中学校未经省教育厅同意不得跨地市招生,不得招收未在本地市参加中考的学生”相关要求,以及2024年至2026年我市中考录取计分笔试科目考试日期与省统一命题中考日期相同的工作安排,拟回户籍地升学的随迁子女,须主动联系户籍所在地教育考试招生机构,确认当地报名条件、时间、所需材料及录取政策。
(八)考生可在广州招考网下载中考英语听说考试体验软件模拟练习,提前熟悉我市中考英语听说考试流程、了解考试题型、掌握考试作答方式,网址:http://gzzk.gz.gov.cn/zwgk/tzwj/content/post_8124736.html。
(九)考生和家长可通过广州招考网(https://gzzk.gz.gov.cn)、“广州招考”微信公众号与微博、就读学校、市区两级招考办、主流媒体等渠道咨询了解中考政策和信息。不要轻信各类所谓升学、招生咨询的网站、公众号、QQ群、微信群等,注意甄别,以免受骗上当、影响升学或带来经济财产损失。
(十)我市中考智能咨询系统已上线,入口为广州招考网“中考中招”栏目的“中考服务平台”—“智能咨询”,或者“广州招考”微信公众号的“便民服务”—“智能咨询”栏目。欢迎体验使用并反馈意见。如有复杂、个性化问题或对智能咨询回答存疑,请拨打人工咨询电话。
六、工作要求
(一)加强组织领导。中考报名工作是重要基础环节,事关广大考生切身利益,事关中考中招工作公平、公正,事关社会和谐稳定大局。各区教育局、招考办和各报名点务必高度重视、精心组织、责任到人、规范操作、严格把关,严格遵守考试招生的各项规章制度和廉政要求,坚决杜绝《2026年广州市普通高中招生工作负面清单》行为。严格管理中考服务平台账号和密码,完善平台中的单位及联系人信息,严格管理各类数据,严格遵守个人信息保护工作相关法律法规,确保中考报名工作顺利进行。
(二)保障学生权益。各区、各学校不得干扰、限制学生报名,任何学校和个人不得以任何理由劝说学生放弃中考、中途退学、提前“分流”或转校。对因个人原因不报名的学生,学校须在中考服务平台上传学生和家长签名的书面说明并登记原因。
(三)优化服务保障。各区、各学校要加强中考政策宣传解读,耐心做好中考报名咨询、组织、督促和服务工作,确保每一位考生了解流程、知晓政策。要做好“托底”工作,开放学校机房,为有需要的考生提供报名条件。要加强考生信息安全教育,增强防范意识,妥善保管个人信息,严防信息泄露或被他人操控。要做好报名进度监控,掌握本区和本校报名进度,指导考生准确填写报名信息,督促考生在报名截止时间前及时确认,对申报各项升学资格及未拍照、未交费的考生,应督促提醒考生上传材料、照片及交费。各学校及其教师不得参与涉考培训咨询机构任何形式的涉考培训活动,不得允许教育咨询机构、校外培训机构或个人进入学校开展涉考培训咨询活动,不得向考生和家长推介有关机构或个人相关活动。
(四)严把审核关口。各区招考办、各报名点要认真做好资格审核和公示工作,严格落实资格审核互检和回避制度,凡审核发现不符合报名条件或相应资格,或提交虚假审核材料的考生,一律取消其报名或相应资格。各区要加强对各报名点的监督和检查力度,完善举报和申诉受理机制,畅通举报和申诉受理渠道,主动公布投诉举报电话和电子信箱;发现违反招生考试规定和纪律的或因失职造成重大差错的,严肃追责。
附件:1.2026年广州市高中阶段学校招生考生报考范围一览表


2.2026年广东省外学籍回广州市户籍所在区参加初中学业水平考试考生学籍证明

3.2026年广州市高中阶段政策性照顾学生分类一览表

4.2026年广州市高中阶段学校考试招生加分或优先录取考生分类一览表


5.2026年随迁子女在广州市参加中考资格审核工作指引

6.2026年广州市高中阶段学校考试招生报名流程图

7.2026年广州市高中阶段学校考试招生报名表

8.2026年广州市高中阶段学校考试招生考生电子相片采集点一览表


9.2026年广州市高中阶段学校考试招生联系方式
10.2026年广州市高中阶段学校考试招生部分工作日程安排
广州市招生考试委员会办公室
2026年2月28日
作者:小吴老师-私家探校
探校微信:dengzhongmou
注:私家探校分析。未经允许,不得转载。如有变化,以学校为准。政策以相关部门为准。

点击二维码,查看2026广州学校最新招生信息

点击二维码,关注私家探校视频号


觉得不错你就赞赞我吧!