刚刚,2026年中考报名工作安排出炉!广州中考报名将于3月10日9:00至3月14日18:000进行。


圈圈根据往年报名情况为大家整理了实操指南,记得收藏好!
注意:考生最迟须于3月14日18:00前对报名信息予以网上确认,逾期未确认的报名无效。
一、中考报名流程图

二、中考报名表(参考2025年)

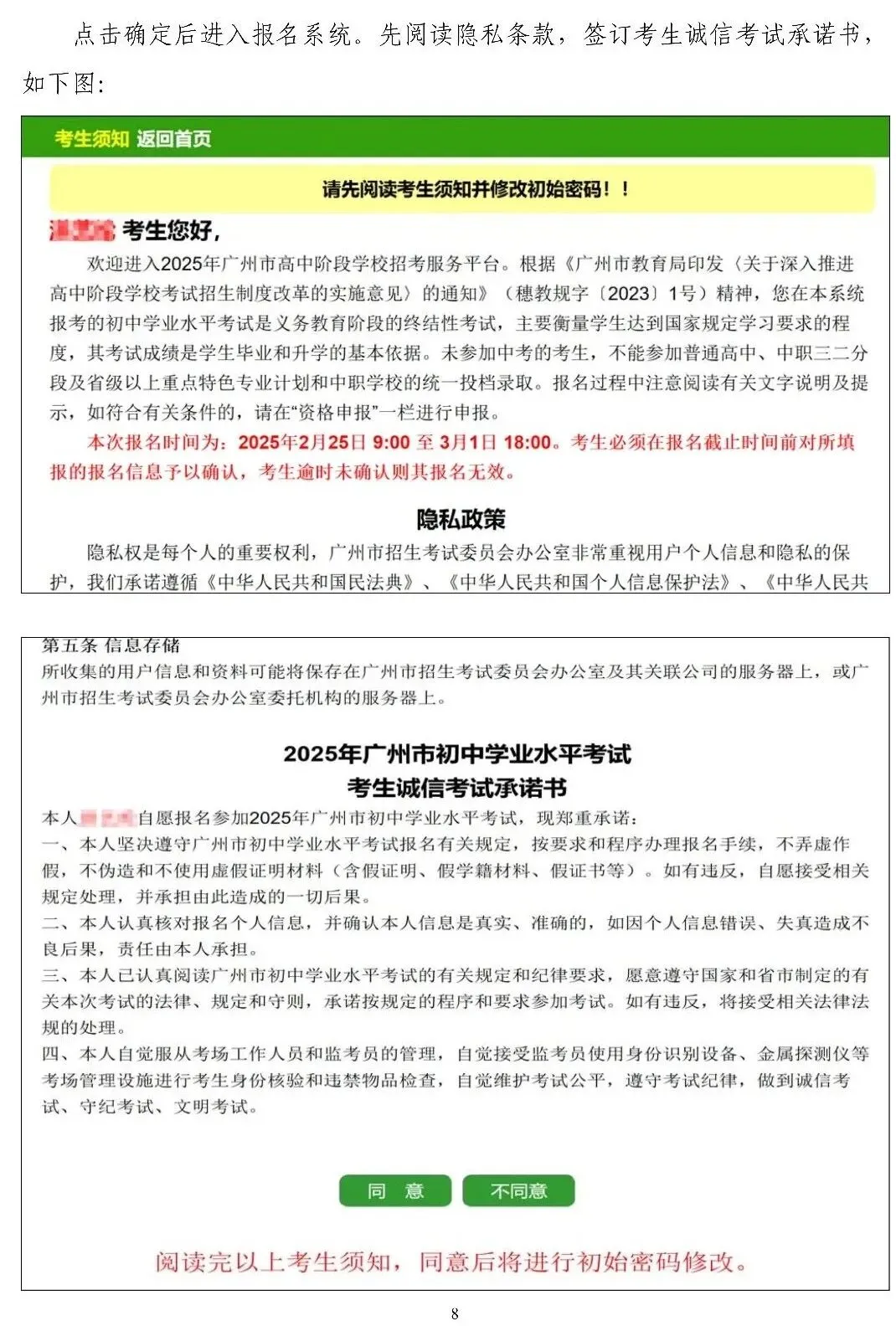
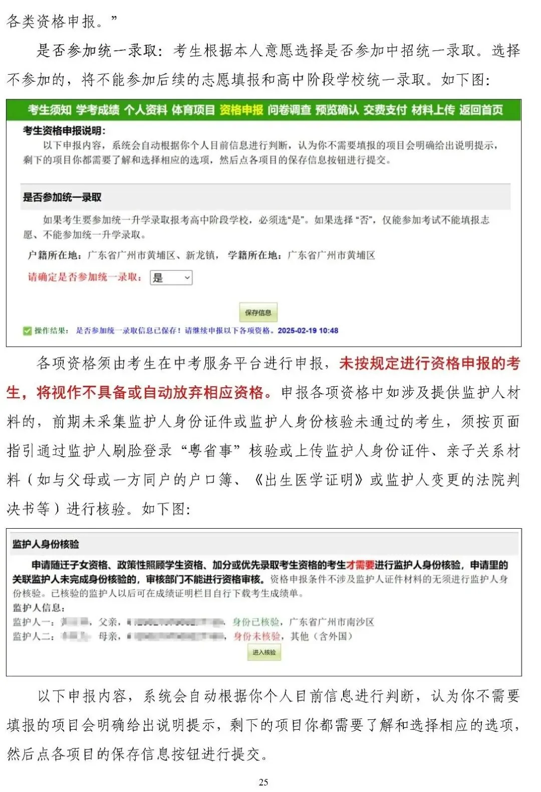
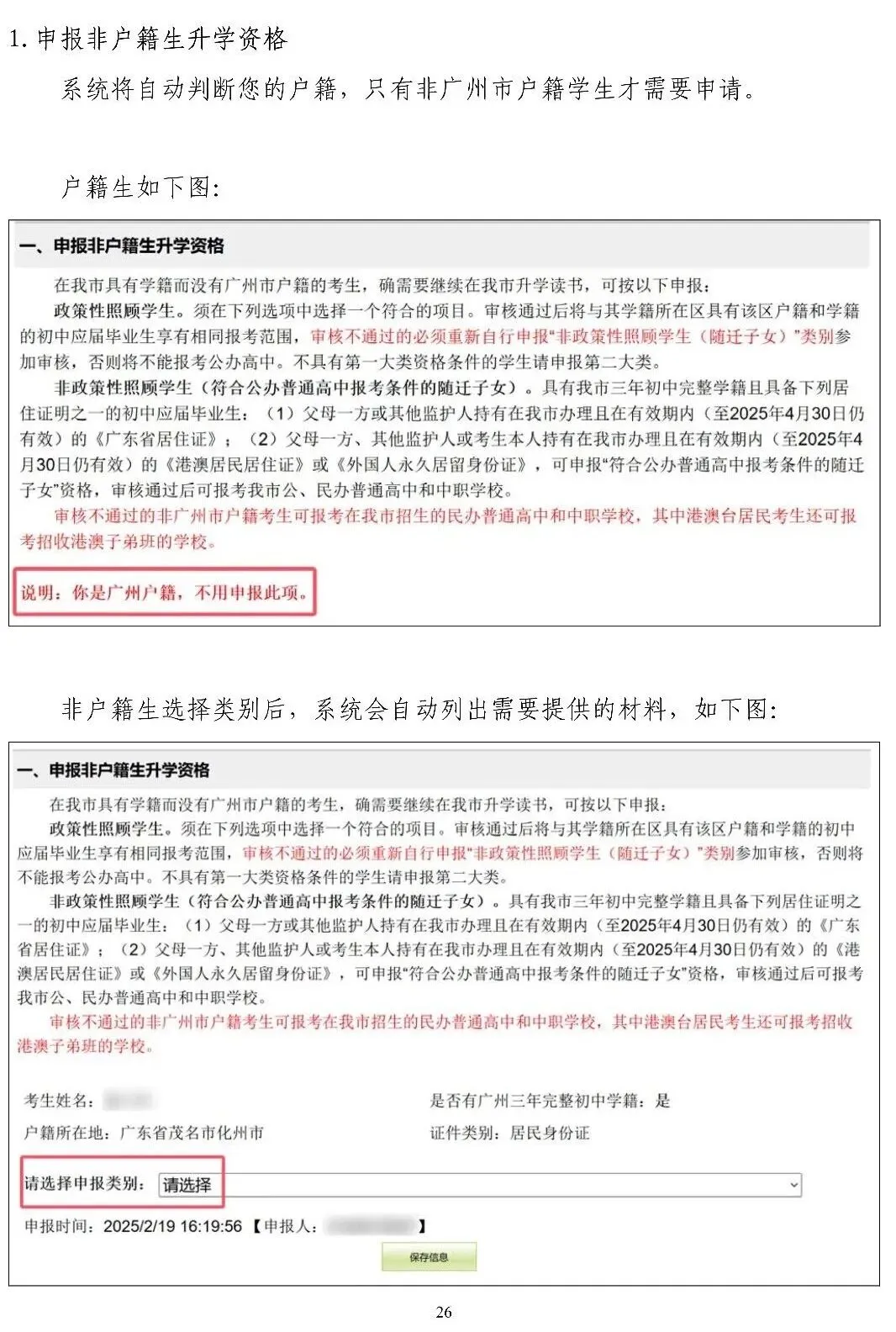
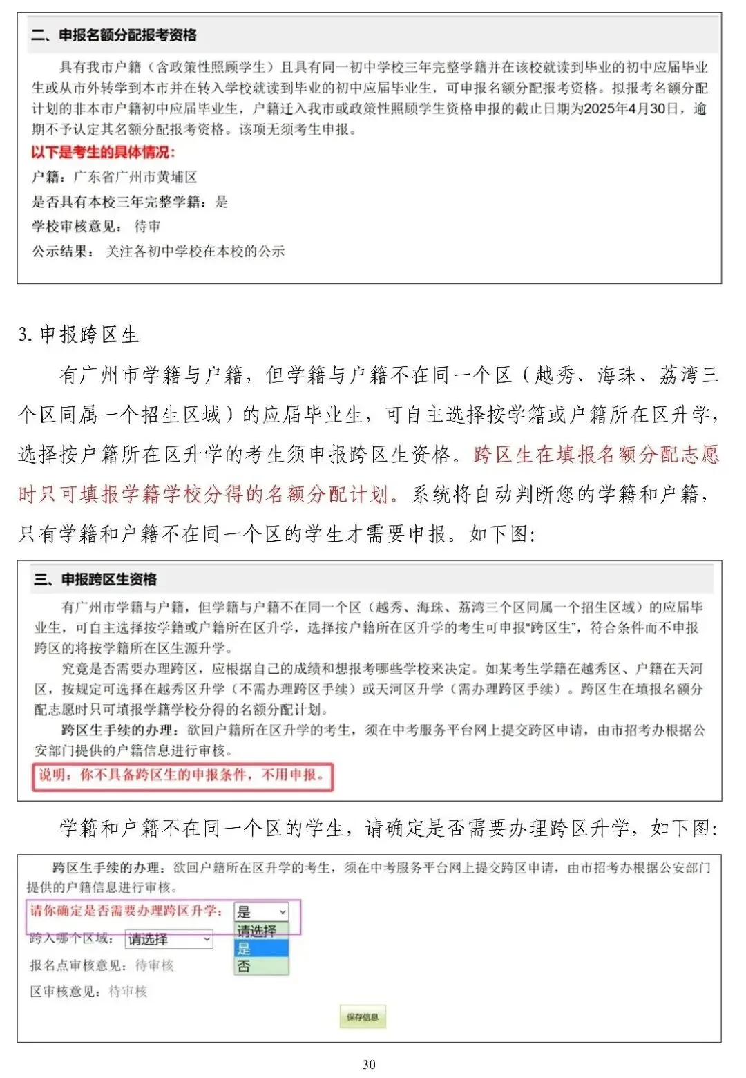
三、实操教程(参考2025年)
注:以下教程参考自2025年文件,仅供参考!
【免费领取】
广州中考网上报名操作手册

扫码关注公众号
后台回复关键词【中考报名】








































【免费领取】
广州中考网上报名操作手册

扫码关注公众号
后台回复关键词【中考报名】

文章来源:
四季读书网
版权声明:本文内容由互联网用户自发贡献,该文观点仅代表作者本人。本站仅提供信息存储空间服务,不拥有所有权,不承担相关法律责任。如发现本站有涉嫌抄袭侵权/违法违规的内容, 请发送邮件至23467321@qq.com举报,一经查实,本站将立刻删除;如已特别标注为本站原创文章的,转载时请以链接形式注明文章出处,谢谢!