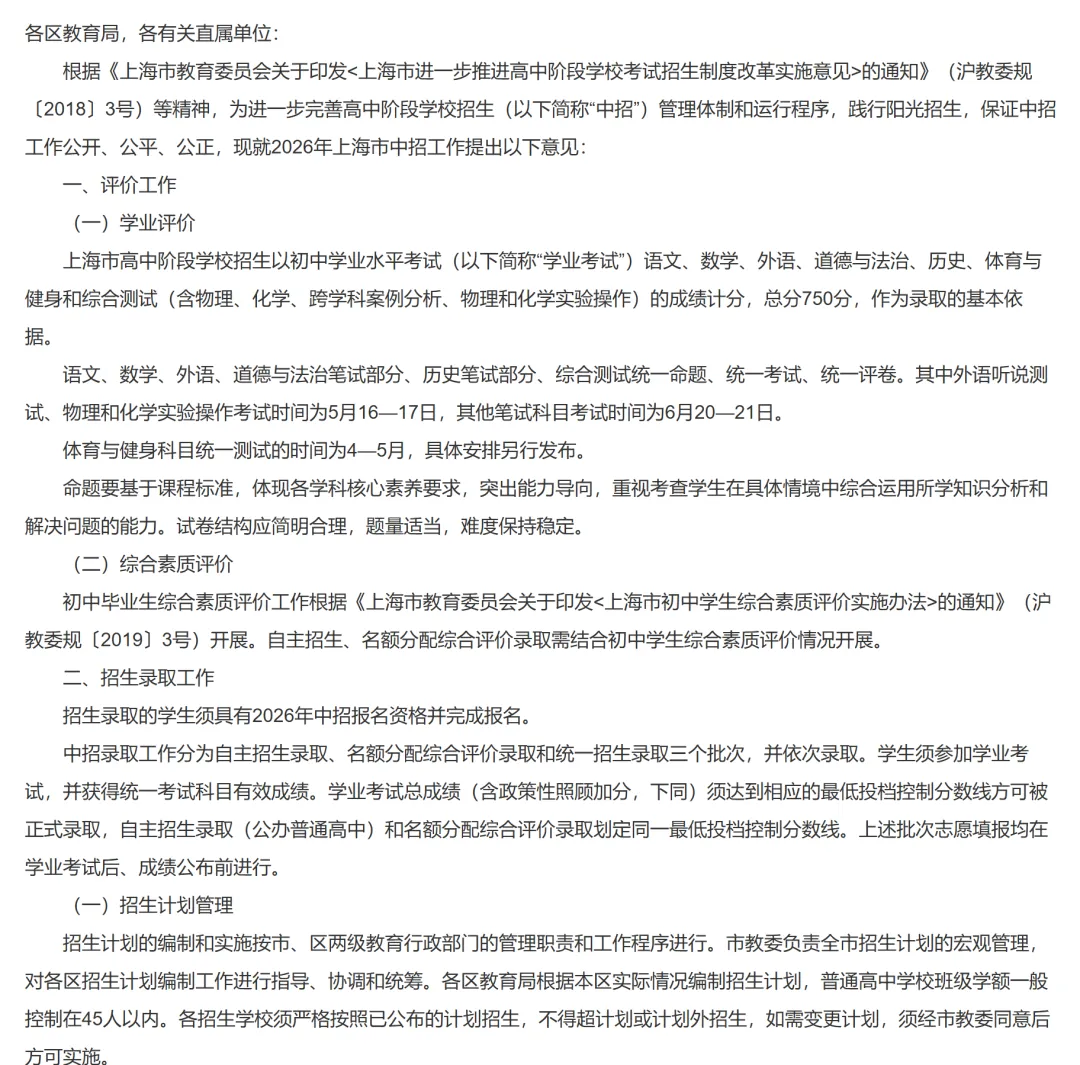
点击下方名片,关注我们

今天,上海教育发布了《上海市教育委员会关于2026年上海市高中阶段学校招生工作的若干意见》。相关链接见:2026年上海市高中阶段学校招生考试政策出台(附问答)






我看了一下,对比了一下2025年的,整体没啥大的区别。
只有中考时间推迟了。
2026年中考时间安排:
外语听说测试、物理和化学实验操作考试时间为5月16—17日
其他笔试科目考试时间为6月20—21日。
体育与健身科目统一测试的时间为4—5月
2025年中考时间安排:
外语听说测试、物理和化学实验操作考试时间5月17—18日
其他笔试科目考试时间为6月14—15日。
体育与健身科目统一测试的时间为4—5月
中考笔试时间相当于晚了一周,不知道是不是考虑到这学期时间太短的缘故。


·END·
如果喜欢,请一键三连:
点赞、推荐、转发!
现有小学交流群、五年级交流群、六年级交流群、初中交流群、高中交流群、幼儿园交流群。欢迎话痨家长进群交流的,进群请加下方二维码~申请好友请直接告诉年级,谢谢!
历史文章:
2026年徐汇初三一模全解析:华育世外民南前三,公办高分逆天!
what?中考变的不止首字母?最新鲜靠谱的英语中考消息来了……
文章来源:
四季读书网
版权声明:本文内容由互联网用户自发贡献,该文观点仅代表作者本人。本站仅提供信息存储空间服务,不拥有所有权,不承担相关法律责任。如发现本站有涉嫌抄袭侵权/违法违规的内容, 请发送邮件至23467321@qq.com举报,一经查实,本站将立刻删除;如已特别标注为本站原创文章的,转载时请以链接形式注明文章出处,谢谢!