

中考作文八大主题精讲(四)
用“教学评一体化”叩开“内心成长”之门
【写在前面】
继前两期聚焦“成长足迹”“亲情港湾”后,我们将目光投向另一中考高频主题——“内心成长”。梳理近年长沙中考作文命题脉络:2020年“成长有困惑,爱思才会明”、2022年“养成好习惯,改掉坏习惯”、2023年“成长银行”、2025年《我不后悔》,不难发现,“成长”始终是长沙中考作文的核心母题。然而,这类作文易写却难出彩——学生常陷入“假大空”的困境:要么编造“一夜长大”的奇迹,要么堆砌“我懂得了”的空洞说教。
本期,我们以命题作文《那一刻,我与自己对话》为载体,继续践行“教学评一体化”理念,引导学生直面内心、记录矛盾、呈现蜕变。不同于“亲情港湾”聚焦他人,《那一刻,我与自己对话》要求将镜头对准自己——那个犹豫的、挣扎的、最终释然的自己。这是一场向内的勘探,也是一次真实的成长记录。
以下,即为我们围绕作文《那一刻,我与自己对话》展开的“教学评一体化”全记录。
【往期回顾】
中考作文八大主题精讲(一):用“教学评一体化”解锁“成长足迹”写作闭环
中考作文八大主题精讲(二):用“教学评一体化”构筑“亲情港湾”写作坐标
寻找我家今年的“年味”——送给孩子的寒假作文锦囊(中考作文八大主题精讲三)
【关注我点击下方链接】
题目:那一刻,我与自己对话
成长路上,我们常常会面临选择,困惑或挑战。有时,外在的声音很多,但真正推动我们向前或让我们平静下来的,往往是内心深处的那场“自我对话”。它可能发生在一次重要的决定前,一段孤独的时光里,一次失败或成功之后,甚至只是某个平静的瞬间。
请以“那一刻,我与自己对话”为题,写一写你与自己内心交流的真实经历,写出你的矛盾,思考,领悟或成长。
设计意图
1.聚焦“内在瞬间”:题目明确要求“那一刻”,旨在训练学生捕捉内心活动的“临界点”——那个决定性的、转折性的、让自己发生改变的瞬间。这比单纯写一件事更具心理深度。
2.强调“过程呈现”:要求“写出与自己对话的过程”,意在引导学生告别“结果式成长”(如“我最终明白了”),转向“过程式成长”——真实呈现内心的矛盾、挣扎、反思与和解,让成长有迹可循。
3.追求“真实感悟”:成长不是喊口号,而是认知的升级、心态的转变、行动的改变。通过“对话”这一形式,引导学生诚实地面对自己,写出有温度、有痛感、有深度的成长故事。
(一)审题立意——向内勘探,对话自我
题眼解析:
“那一刻”:时间的定格点,情感浓度最高、内心斗争最激烈、认知突破发生的“决定性瞬间”。这个瞬间可以是面对选择时的犹豫、遭遇失败后的独处、看到某个场景后的顿悟,甚至是一次争吵后的冷静。
“与自己对话”:这是题目的核心。不是简单的“我想通了”,而是真实呈现内心的“两个声音”——一个想放弃,一个要坚持;一个想逃避,一个要面对;一个怨天尤人,一个学会接纳。对话的过程,就是成长的过程。
“内心成长”:主题锚点。成长可以是:从脆弱到坚强、从迷茫到清晰、从自私到懂得分享、从抱怨到学会感恩、从依赖到学会独立……关键在于,这种成长必须是“我”的真实体验。
【误区类型】

立意方向的建议:


(二)选材指导——内心如何对话?
很多同学写内心对话,写着写着就变成了“两个我在打架”——一个像魔鬼,一个像天使,打得热闹,却打不出温度。为什么?
因为那不是你真实的声音,是你想象出来的声音。
真正的内心对话,没那么整齐划一。它可能是一句熟悉的叮嘱突然在耳边响起,可能是一个画面猝不及防地闯进脑海,可能是某个人的眼神让你瞬间破防,也可能只是一阵风、一盏灯、一个背影,就让你心里的天平悄悄倾斜。
让我们试着回到那一刻——
那一刻,你是一个人待着的时候。
也许是深夜,你躺在床上睡不着,白天的画面像放电影一样在脑子里过。你和朋友吵架了,话赶话,谁也不肯让。当时你觉得全是对方的错,可现在夜深人静,另一个声音冒出来:“其实那句话,是我说重了。”你翻了个身,想把这个声音压下去,可它不肯走,一遍遍地说:“如果是你,听了这话也会难过吧。”你盯着天花板,突然明白:原来,承认自己错了,比坚持对,更需要勇气。
那一刻,你被某个画面击中。
也许是路过球场,看见一个小男孩在练投篮,一次又一次,投不进,捡回来,再投。你站在那儿看了一会儿,突然想起自己小时候也是这样——为了一件事,可以不计结果地努力。而现在的你呢?遇到一点困难就想放弃。那一刻,那个小时候的你好像站在面前,问:“你什么时候变成了这样?”你答不上来。但你知道,从明天起,你想变回去。
那一刻,你看见了某个人的背影。
也许是爸爸送你上学后转身离开。你坐在车里,看着他的背影越走越远。他走得有点慢,肩膀微微往一边斜——你突然发现,他好像没有以前那么高了。一个声音在心里说:“他老了。”另一个声音说:“可你从来没注意过。”你愣在那儿,直到车开动。那一刻,你很想叫住他,说点什么。但你什么都没说,只是在心里对自己说:以后,对他好一点。
那一刻,你摸到了某个物件。
也许是你翻出了小时候的日记本,上面歪歪扭扭地写着:“今天我考了100分,妈妈说我是她的骄傲。”你看着那些字,笑了,又有点想哭。你想起那时候的自己,那么容易满足,那么相信未来。现在的你,有多久没有因为自己而骄傲过了?日记本上的你,和现在的你,隔着几年的时光对望。那个小小的你问:“你还相信我吗?”你合上日记本,在心里说:信的,我还信。
那一刻,你听到了某句话。
也许是老师讲题时随口说的一句:“这道题其实不难,你只是不敢试。”你低头看着卷子,心里两个声音开始拉扯:一个说“我就是不会”,另一个说“你根本没认真想”。你盯着那道题,盯了很久。然后你拿起笔,开始写。写错了,划掉,再写。最后你发现自己真的做出来了。那一刻你才明白:困住你的,从来不是那道题,而是那个说“我不行”的自己。
你看,内心对话的发生,从来不需要两个“我”正襟危坐、你一言我一语。它更像是一个瞬间、一个画面、一句话,轻轻叩开了你心里的某扇门。门后面,住着另一个你——可能是过去的你,可能是未来的你,可能是你想成为的你,也可能是你差点忘记的你。
那一刻,你与自己对话。不是争吵,是倾听;不是说服,是理解;不是改变,是唤醒。
那个对话,可能很短,短到只有一句话。但它会在你心里住很久,很久。
(三)结构布局——对话为核,成长为线
推荐采用“情境触发—内心对话—顿悟时刻—成长回响”的叙事结构:
开头(情景触发):
直接切入“那一刻”,交代内心对话的起因。
示例:“八百米测验的最后一圈,我的肺像要炸开一样。停下来走走吧,反正及格不了——这个念头刚一冒出,另一个声音就跳了出来:你真的要放弃吗?就差最后一圈了。”
主体(内心对话):
这是全文的核心,要写足、写透、写细。但不必写成“第一回合、第二回合”的拉锯战,而是让对话自然地流淌——
那个最先冒出来的声音,是什么样子的?(急躁的、疲惫的、委屈的、愤怒的?)
紧接着,另一个声音从哪里来?(是曾经听过的一句话?是某个人的眼神?是脑海里突然闪过的画面?)
两个声音交替的时候,你的心在往哪边偏?
是什么让你最终做出了选择?(一个细节、一个回忆、一个瞬间的清醒)
结尾(成长回响):
定格那个瞬间,写出这个选择带来的改变。
瞬间定格:把那一刻凝练成一个意象(如“冲过终点线的那一刻,风都是甜的”)
成长回响:这次对话如何影响了后来的你
示例:“从那以后,每当想要放弃时,我都会想起最后一圈的那个自己——她气喘吁吁,脚步沉重,但她没有停下。我知道,往后的路还很长,但只要有那个声音在,我就不会轻易认输。”
(四)金句积累
1.成长,就是心里住进了一个会劝自己“再试一次”的声音。
2.那一刻,我终于听清了内心两个声音的对话——一个说“算了吧”,一个说“你可以”。我选择了后者,也选择了成为更好的自己。
3.与自己对话,不是分裂,而是和解;不是否定过去,而是拥抱那个不完美却一直在努力的自己。
4.真正的长大,不是不再害怕,而是在害怕的时候,还能听见心里那个说“别怕”的声音。
5.原来,内心的每一次挣扎,都是成长寄来的请柬。
6.我对自己说:“如果现在放弃,未来的你一定会怪现在的我。”就这一句,我重新抬起了头。
7.与自己对话的那一刻,我既是提问者,也是回答者;既是迷茫的少年,也是指路的灯塔。
8.成长从来不是一蹴而就的蜕变,而是一次又一次,在内心说服那个想要逃跑的自己。
9.有时,成长只是一个转身——从只看见自己,到终于看见别人。
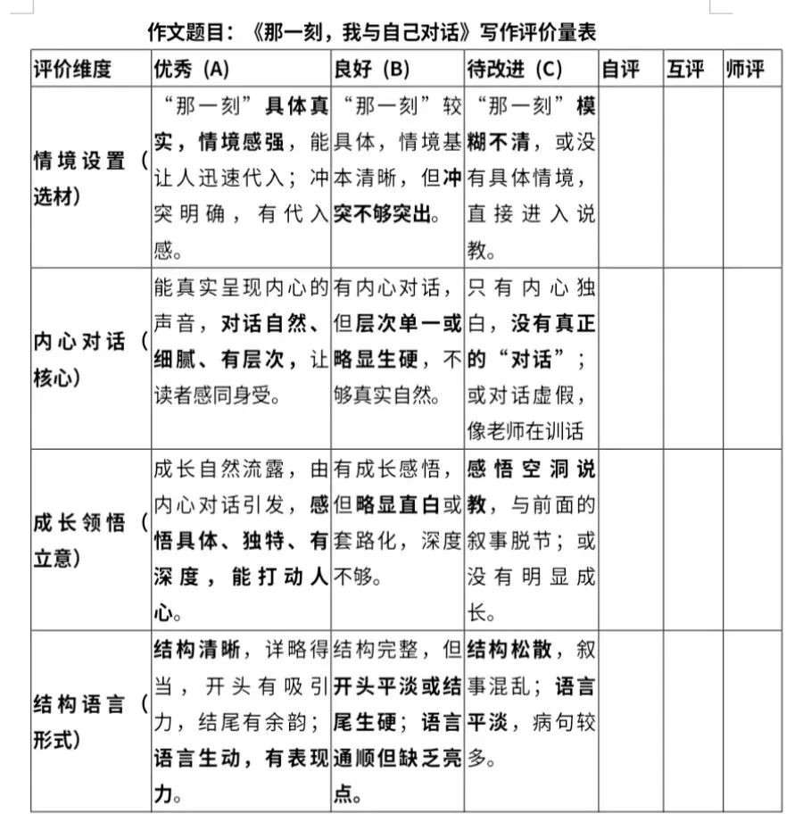
(五)“教学评一体化”评价量表



写在最后:
“内心成长”的写作,是一场向内的勘探。
最好的素材,不在远方——就在那些辗转反侧的夜里,在那些欲言又止的瞬间,在那些与自己较劲的时刻。
真正的成长,从来不是完美的蜕变,而是真实的挣扎。是那个想放弃的自己与那个想坚持的自己,最终学会握手言和;是那个害怕的自己与那个勇敢的自己,终于能够坦诚相对。
好的指导,不是教学生“写一篇作文”,而是帮他们“看见自己”——看见内心的两个声音,看见挣扎的整个过程,看见每一个选择的分量。
当他们学会与自己对话,也就学会了与这个世界温柔相处。
END

【关注我,请点击下方链接】