家长速看:2026年杭州中考“个别生”报名有变化!

四季读书网 17 0
家长速看:2026年杭州中考“个别生”报名有变化!
家长速看:2026年杭州中考“个别生”报名有变化! 第1张
家长速看:2026年杭州中考“个别生”报名有变化! 第2张
家长速看:2026年杭州中考“个别生”报名有变化! 第3张
家长速看:2026年杭州中考“个别生”报名有变化! 第4张
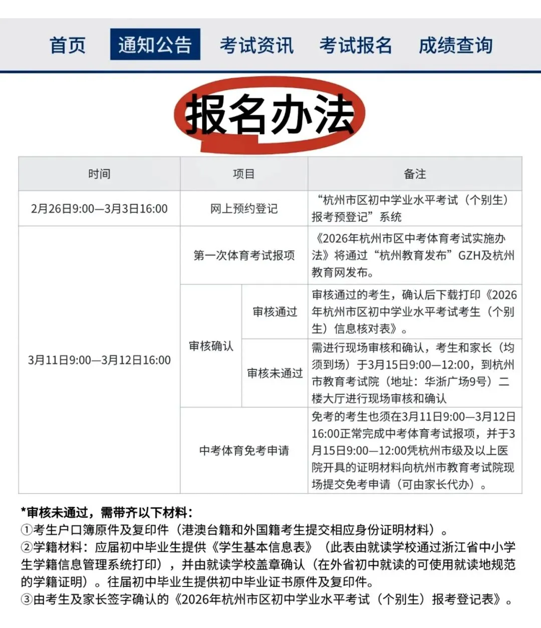
重要提示:
家长速看:2026年杭州中考“个别生”报名有变化! 第5张
家长速看:2026年杭州中考“个别生”报名有变化! 第6张
PS:更多咨询和中高考压轴考题可邀请进群免费获取!
家长速看:2026年杭州中考“个别生”报名有变化! 第7张

关注一下,了解更多!

抱歉,评论功能暂时关闭!