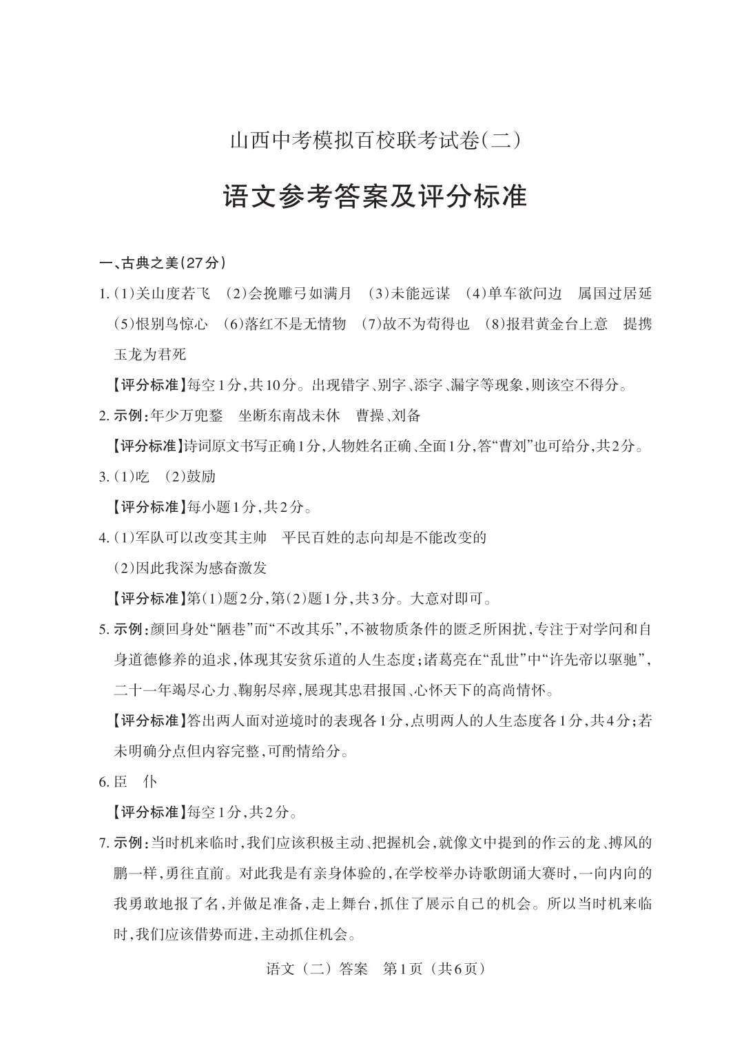
【语文】山西中考模拟百校联考试卷(二)

四季读书网 16 0
【语文】山西中考模拟百校联考试卷(二)
【语文】山西中考模拟百校联考试卷(二) 第1张
点击“蓝字”关注我们吧!
【语文】山西中考模拟百校联考试卷(二) 第2张
【语文】山西中考模拟百校联考试卷(二) 第3张
【语文】山西中考模拟百校联考试卷(二) 第4张
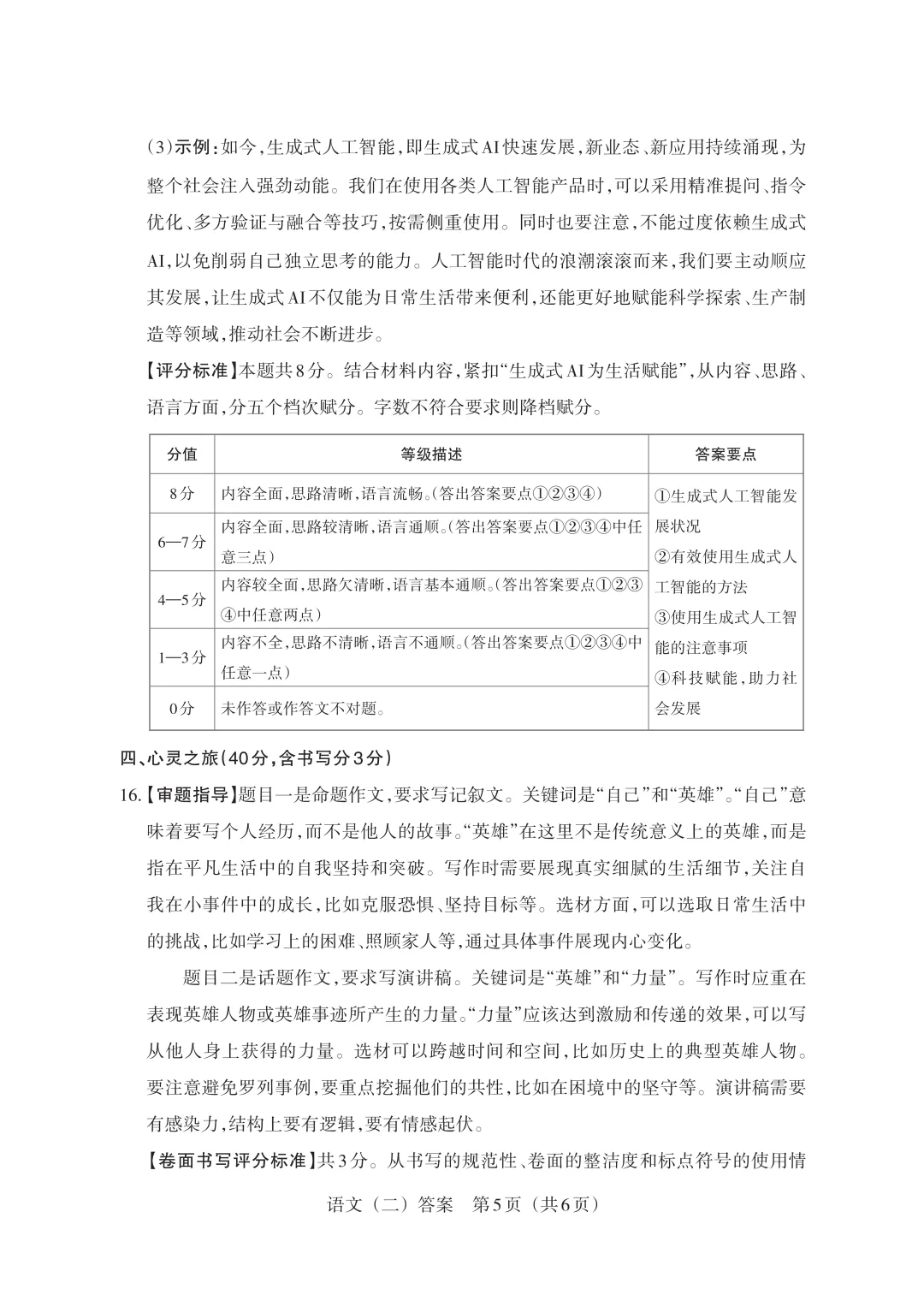
【语文】山西中考模拟百校联考试卷(二) 第5张
【语文】山西中考模拟百校联考试卷(二) 第6张
【语文】山西中考模拟百校联考试卷(二) 第7张
【语文】山西中考模拟百校联考试卷(二) 第8张
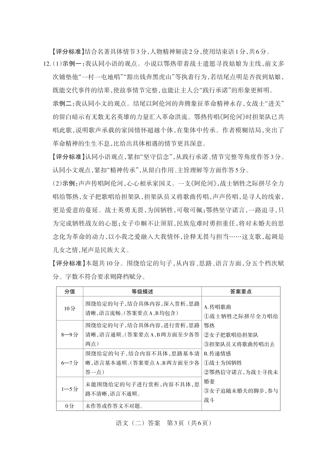
【语文】山西中考模拟百校联考试卷(二) 第9张
【语文】山西中考模拟百校联考试卷(二) 第10张
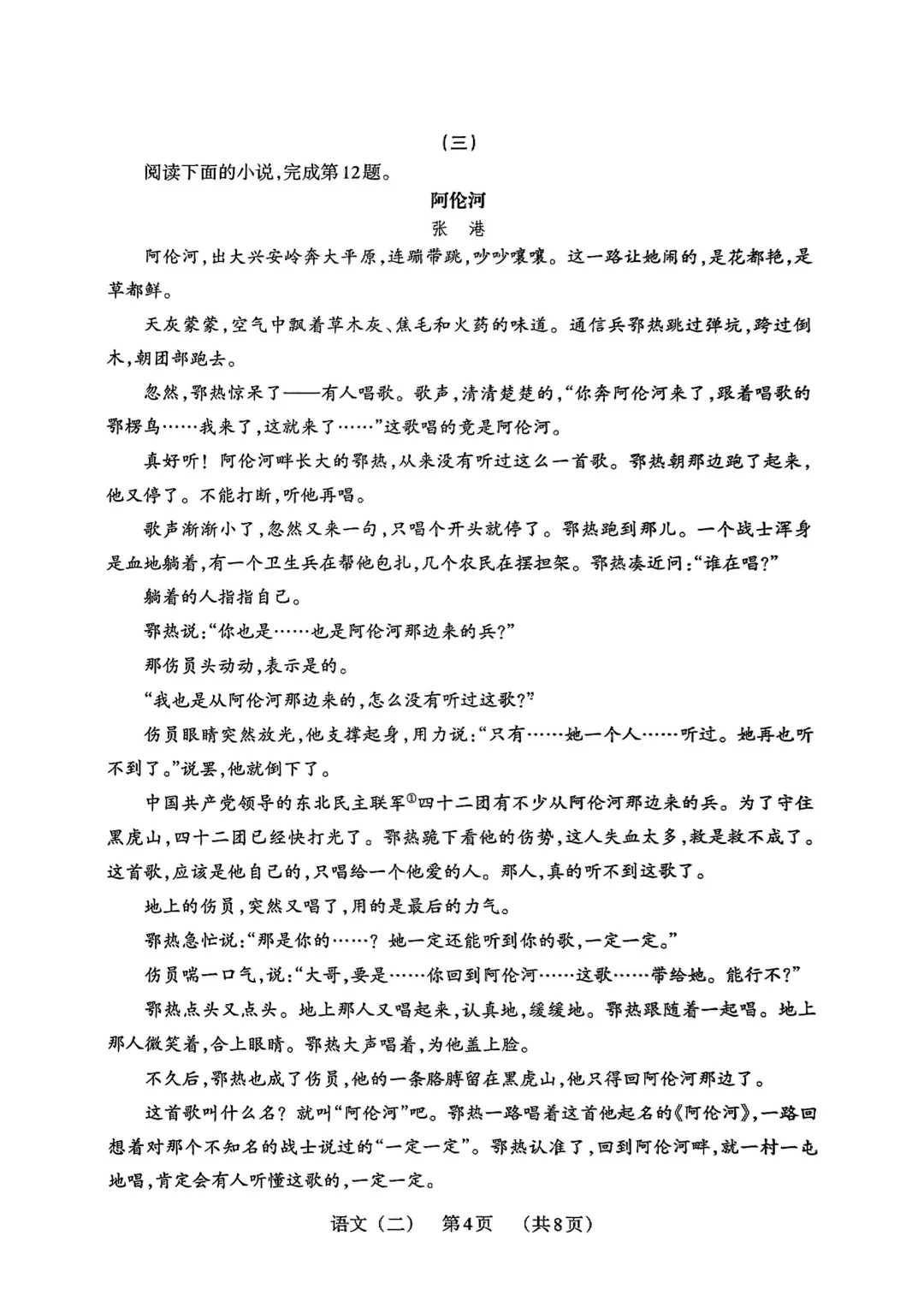
【语文】山西中考模拟百校联考试卷(二) 第11张
【语文】山西中考模拟百校联考试卷(二) 第12张
【语文】山西中考模拟百校联考试卷(二) 第13张
【语文】山西中考模拟百校联考试卷(二) 第14张
【语文】山西中考模拟百校联考试卷(二) 第15张
【语文】山西中考模拟百校联考试卷(二) 第16张

抱歉,评论功能暂时关闭!