

关注【中考知校】
后台回复“分数线”
即可下载近年中考各批次录取分数线
↓↓↓
📢26届中考家长注意!按照往年惯例,广州中考报名预计在2月末3月初,大家一定要提前准备好报名材料,以免错过报名时间或因材料不全耽误孩子考试资格。
参照往年,今天就来跟大家聊聊:除了普通考生外,哪些中考生可以享受最高加20分以及优先录取的政策优惠,以及这类考生都需要提前准备什么报名材料。符合条件的家长一定要收藏观看!
*注:文章所用数据源于2025年广州中考报名通知,26届最终报名注意事项以最新官方通知为准,仅供参考。
🔥最新「中考志愿填报辅助工具书」重磅上线!
《志愿填报指南》+《近3年分数线》2本纸质书
✅汇总广州所有高中录取分数
✅3大中考成绩估分方法技巧
✅所有批次志愿填报策略指导
👇数量有限,扫码预约免费领取!👇

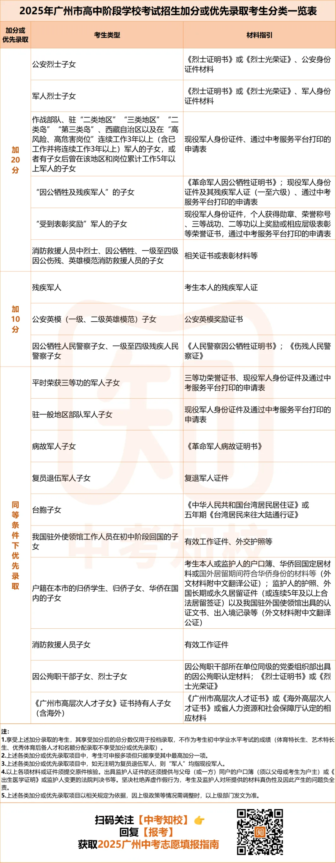
一、2025广州中考加分或优先录取资格

(单击图片可以保存)
注意:
1.享受上述加分录取的考生,其享受加分后的总分数仅用于投档录取,不作为考生初中学业水平考试的成绩(体育特长生、艺术特长生、优秀体育后备人才和名额分配录取不享受加分或优先录取)。
2.上述各类加分或优先录取项目中,考生可申报多项但只能享受其中最高加分一项。
3.上述各类加分或优先录取项目中,如无注明为复员退伍军人,则“军人”均指现役军人。
4.以上各项材料或证件须提交原件核验。出具监护人证件的还须提供与父母(或一方)同户的户口簿(须以父母或考生为户主)或《出生医学证明》或监护人变更的法院判决书等。坚决杜绝弄虚作假行为,考生及监护人对所提供的材料真伪性及因此产生的问题负全责。
5.上述各类加分或优先录取项目以相关规定为依据,因上级政策等情况需调整时,以上级部门发文为准。
二、2025广州中考政策性照顾学生分类

(单击图片可以保存)
注意:
1.以上各项材料或证件须提交原件核验。出具监护人证件的还须提供与父母(或一方)同户的户口簿(须以父母或考生为户主)或《出生医学证明》或监护人变更的法院判决书等。坚决杜绝弄虚作假行为,考生及监护人对所提供的材料真伪性及因此产生的问题负全责。
2.上述政策性照顾事项因上级政策等情况需调整时,以上级部门发文为准。
三、报名注意事项(参考2025年)
政策原文:
1️⃣申请政策性照顾学生、加分或优先录取的考生,须先进行监护人身份审核。
前期未采集监护人身份证件或监护人身份核验未通过的考生,须按页面指引通过监护人刷脸登录“粤省事”核验或上传监护人身份证件、亲子关系材料(如与父母或一方同户的户口簿、《出生医学证明》或监护人变更的法院判决书等)进行核验。监护人身份核验通过后,方可进行相应资格审核。
2️⃣不符合政策性照顾学生资格的考生,需要在中考服务平台重新申请符合公办普通高中报考条件的随迁子女资格。
非户籍考生的政策性照顾学生资格审核如未通过,须在规定时间内重新登录中考服务平台,在“资格申报”——“非户籍生升学资格”栏目选择“符合公办普通高中报考条件的随迁子女”选项进行申报。未重新申报的不纳入符合公办普通高中报考条件的随迁子女资格审核。
四、中考报名如何申请资格?

来源:广州招办《2025中考报名操作手册》
🔥最新「中考志愿填报辅助工具书」重磅上线!
《志愿填报指南》+《近3年分数线》2本纸质书
✅汇总广州所有高中录取分数
✅3大中考成绩估分方法技巧
✅所有批次志愿填报策略指导
👇数量有限,扫码预约免费领取!👇


关注【中考知校】
后台回复“分数线”
即可下载近年中考各批次录取分数线
↓↓↓
🏃【2026新学期领跑】开学收心礼包来啦!
💯专属诊断,各取所需:
初一初二开学卷+初三一模真题
💯科学收心,告别“开学综合征”重建学习节奏,自信迎接新学期挑战
👇扫码免费领取开学大礼包👇

【2026广州中考志愿填报模拟系统】奉上!
📥输入孩子“学籍户籍+预估分数”,即可
✅一键匹配可报高中区间
✅查询所在初中名额分配情况
✅志愿模拟+填报方案诊断
👇赶快扫码模拟志愿填报👇

💥今年一模首次全市统考与排名
成绩更透明,估分参考意义更大!
🤩600套纸质版《广一模真题卷》抓紧领!
✅14套各区一模真题,涵盖必考7科题型
✅答案解析各类题型考点,摸准命题方向
👇扫码回复【一模】免费领纸质版👇



