九年级的同学们,寒假正是查漏补缺、抢占备考先机的黄金时期!而中考历史真题,就是你备考路上最靠谱的“指路明灯”。
研习近5年河南中考历史真题,能帮你精准把握命题特点、摸清考试趋势,熟练掌握答题方法与技巧,吃透高频考点,避免盲目备考。
要知道,中考真题严格依照课标和课本编写,历经中考检验,权威性、针对性拉满,是最具价值的研题资料,比任何模拟题都更贴合备考需求。
本公众号将陆续推出河南中考5年历史真题系列内容,涵盖完整试卷、详细参考答案、精准解析、命题点评,以及每道题涉及的考点总结及拓展延伸,一站式解决你的研题需求。
这份专属备考资料,专供九年级孩子们寒假研习使用,帮你提前夯实基础、熟悉题型,为开学后的一轮复习和模拟考试做好充分准备,高效备战中考。
2021年河南省中考历史试卷







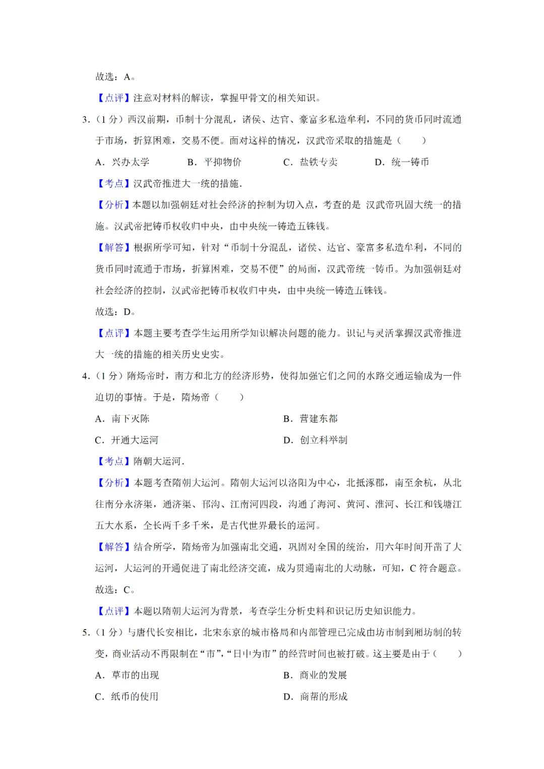
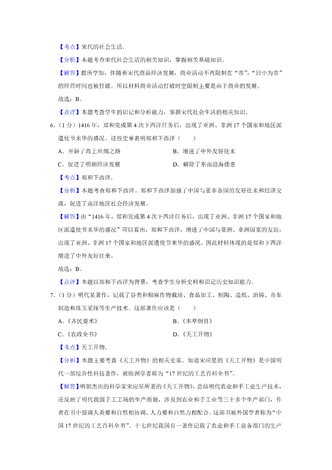
2021年河南省中考历史试卷解析、点评
















2021年河南省中考历史试卷考点总结
































文章来源:
四季读书网
版权声明:本文内容由互联网用户自发贡献,该文观点仅代表作者本人。本站仅提供信息存储空间服务,不拥有所有权,不承担相关法律责任。如发现本站有涉嫌抄袭侵权/违法违规的内容, 请发送邮件至23467321@qq.com举报,一经查实,本站将立刻删除;如已特别标注为本站原创文章的,转载时请以链接形式注明文章出处,谢谢!