尽管离2026年佛山中考志愿填报工作还有半年左右的时间,为帮助家长与考生准确掌握志愿设置逻辑、投档规则及报考资格,我们将陆续推出 “2026 佛山中考答疑” 栏目,对政策重点、填报方法与风险事项逐一梳理。本期聚焦家长较为关心的户籍、学籍问题:户籍与学籍对报考到底影响什么?
中考志愿的报考资格是怎样的?
考生报考资格和考生的学籍、户籍以及是否应届毕业有关。

1.本市户籍就读本区学校的应届毕业生,按户籍所在区资格报考。
2.本市户籍跨区就读的应届毕业生,可选择以学籍或户籍为报考资格,选择在学籍地报名的,享受与学籍所在区户籍生同等报考资格。选择回户籍所在区报名的,不能享受区招名额分配(指标生)招生政策,其余报考资格与户籍区学生相同。

经区审核符合条件的应届毕业生,可在我市就读学校报考,与本市户籍的初中应届毕业生享有同等报考资格。




不符合条件的其他考生,原则上只允许报考普通高中自主招生、民办普通高中及中职学校。各区在公平公正原则下,可安排少量公办普通高中计划招生。
往届生不得报考公办普通高中、中职本科贯通班、中高职贯通班。

名额分配又称指标到校,招生计划分配到具体初中,按分数进行校内竞争,要求必须是具有本市户籍或享有同等报考资格的初中应届考生;具备在同一所初中学校连续就读三年学籍的档案资料。

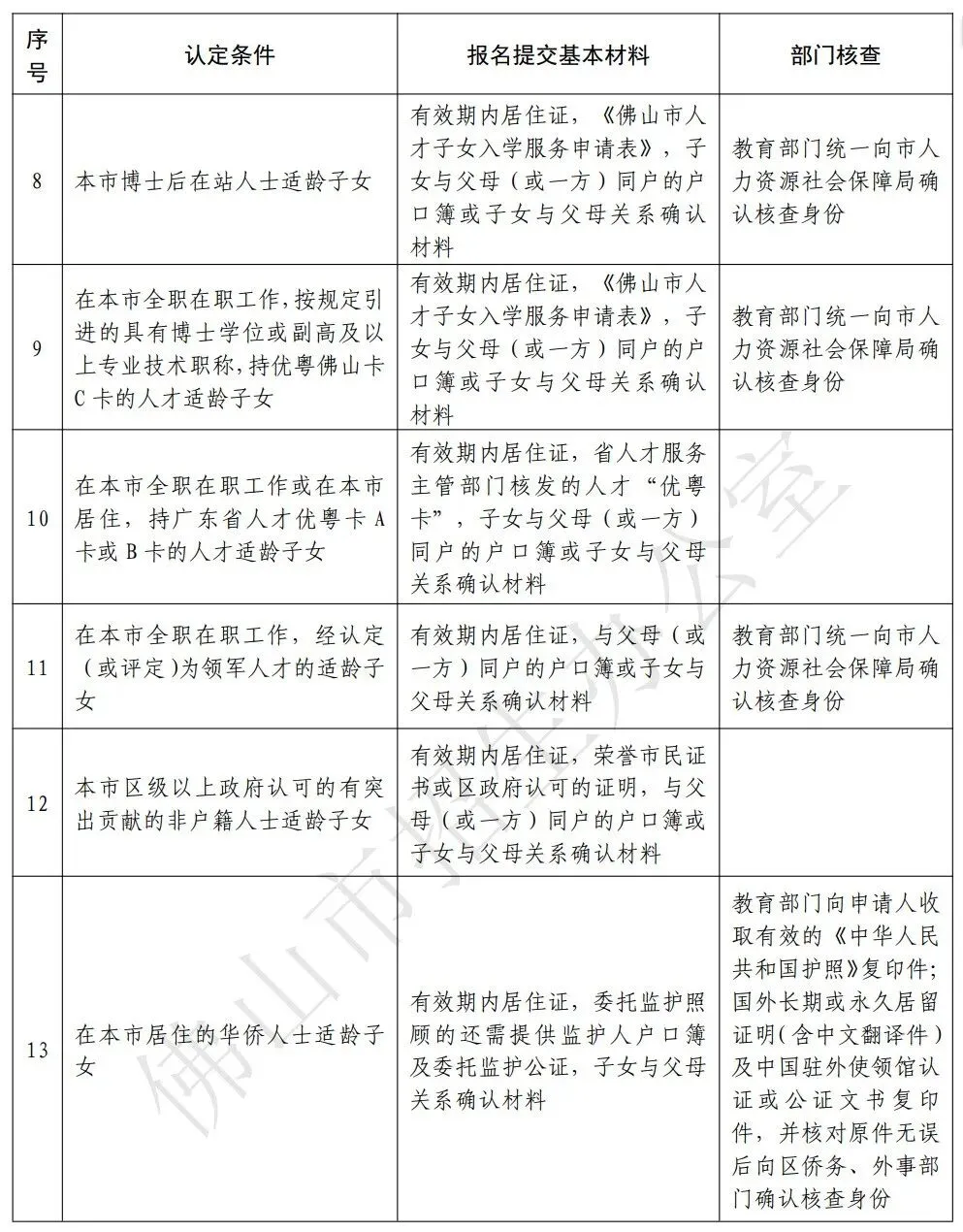
非佛山市户籍考生
异地中考政策是怎样的?
依据《佛山市2025年高中阶段学校招生非本市户籍考生报考资格认定条件表》,非本市户籍考生家长对照自身条件是否符合,并提供相应的材料进行审核。一共18项,互相独立,只需满足其中一项则可认定为符合条件。
举例:某考生是肇庆户籍,初中三年在我市三水区某初中就读,父母一方近三年内连续购买社保和办理居住证,经区审核认定为符合条件,则该生和三水区户籍考生在报考上没有区别。
需要提醒的是,高考政策有别于中考,异地中考考生或已经升入我市高中阶段学校就读的非户籍学生及其家长,我市中考招生政策“符合条件”大部分条目并不涉及居住证、社保等要求的,考生若希望在本地参加普通高考,应对照异地高考政策要求,主动创造条件,及时办理居住证及在佛山参加社保等,以免影响今后升学。
此外,先前有考生留言问,在广州参加中考,可以录佛山民办高中吗?答案是:未经省级教育厅批准不得跨市招生。目前我市几乎所有民办高中都不能招收在外市中考的学生,除了华师附中南海实验高级中学,该校往年在广州有招生计划,但须通过广州市招生办系统填报和投档录取。
户籍所在区与学籍所在区不同的考生
报志愿时属于哪个区的考生?
中考招生中有面向本区招生的计划,具有本市户籍跨区就读的应届毕业生在填报志愿时可选择学籍所在区的招生批次学校,或者选择户籍所在区的招生批次学校。面向区内招生的名额分配(指标生)计划按“指标到校”原则,归属考生3年初中学籍所在学校。以考生在同一学校3年学籍为依据,若按户籍所在区报考,无本区学校学籍,故不能享受面向本区的名额分配政策。面向全市招生的市一中名额分配计划不受归属地选择影响。
例如:南海区户籍某考生,在禅城区就读,则该考生网上填报志愿时需在系统中选择志愿所属区(二选一,不能兼报),可按户籍地归入南海区,报考南海区面向本区招生学校(不含名额分配);也可按学籍归入禅城区,报考禅城区面向本区招生学校。
再例如:禅城区户籍某考生,在南海区就读,则该考生网上填报志愿时需在系统中选择志愿所属区(二选一,不能兼报),可按学籍归入南海区,报考南海区面向本区招生学校(只要有连续三年的南海区学籍,就能够报读南海区所有高中的名额分配资格);也可按户籍地归入禅城区,报考禅城区面向本区招生学校(但不能报读禅城区名额分配资格)。
本市户籍跨区就读的考生无论(二选一)选择归属哪个区,不影响佛山市第一中学名额分配报考资格,不影响其填报面向全市招生计划,这类计划面向全市五区的学生(含户籍生和符合条件学生)都可以报考。
例如:在顺德区就读的禅城区户籍学生,第一批有资格报考佛山市第一中学、顺德区第一中学、高明区纪念中学、南海区桂城中学、佛山市第四中学、三水区华侨中学等诸多学校的普通生。
温馨提示:以上资讯和示例仅供参考,由于不同考生个体情况各不相同,切忌生搬硬套,而是应该结合自身实际,谨慎考虑。所涉及的招生信息及政策等内容,以佛山市招生办正式公布的政策文件为准。
End
广东中职自主招生提前录取批次
低分学生√
考不上高中√
扫码了解√
👇👇👇


部分图文来源:网络
免责声明:本图文素材仅供免费学习交流之用,版权归原作者所有,若有侵权,请联系我们删除。
佛山查校乐,初三学生家长都在关注的公众号!

