目前正处寒假,也正是备战中考体育的关键阶段,虽然体育考试在中考总分中占比并不高,但中考竞争激烈,往往“一分一操场”,每一分都至关重要。所以,建议同学们可以利用这一黄金期系统训练中考体育相关项目,为中考奠定更加扎实的基础!
众所周知,上海中考体育满分30分,这30分是怎么构成的?部分赛事可申请免考,分别是哪些赛事呢?新学期开学后,就要确定中考体育项目,怎么选更易拿满分?
这27项赛事满足1项
可申请体育中考统一考试免考
根据上海发布《关于印发2025-2026学年上海市市级中小学生体育赛事竞赛计划的通知》。
本次共计88项赛事,其中有27项纳入可申请上海市体育中考统一考试免考赛事范围,详见各竞赛规程。

竞赛计划中的各符号代表什么含义?

➡ 标“★”赛事中的全部小项(项目)可申请上海市体育中考统一免考;标“☆”赛事中的部分小项(学生射击锦标赛、中小学生健美操锦标赛)可申请上海市体育中考统一免考,详见各竞赛规程。
➡ 个人项目前六或集体项目前三(集体项目仅包括:棒垒球、足球、篮球、排球和冰球),可申请上海市初中毕业升学体育考试统一免考。
参赛资格

➡ 参赛学生须为本市中小学校在籍在读,参赛组别以学龄段划分。比赛时间为每年9月至次年6月,各参赛代表队以校(或以区)为单位组队报名(具体要求以单项竞赛规程为准)。各单项竞赛规程一般于比赛前30天,在市学生体育艺术科技教育活动平台上发布。
接下来
我们再一起关注下
上海中考体育
分值构成、考试难易程度
👇👇👇
中考体育
分值构成
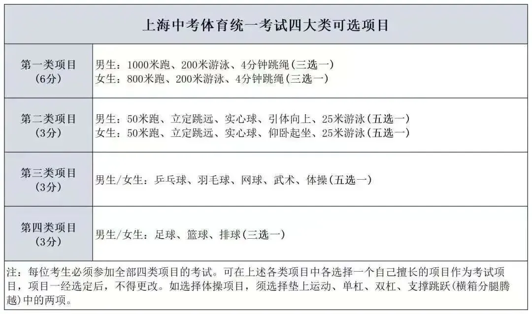
体育考试由统一考试和日常考核两个部分组成,总分为30分。其中,统一考试满分为15分,日常考核满分为15分。

➡ 统一考试分设四类项目:第一类项目满分为6分,第二、三、四类项目满分均为3分。

➡ 日常考核由《体育与健身》课程考试成绩和《国家学生体质健康标准(2014年修订)》综合评定(以下简称“体质健康综合评定”)结果两部分组成。其中《体育与健身》课程考试成绩满分为6分(七、八、九年级各为2分),体质健康综合评定结果满分为9分(七、八、九年级各为3分)。
中考体育
难易程度指数
满分率女生版


满分率男生版


上海市初中毕业升学
体育统一考试项目成绩评价标准
扫码查看详情
👇👇👇


来源:上海教育官网、上海体育