在中考语文名著阅读板块中,“人物形象”类题目是让许多同学又爱又怕的“常客”。这类题看似简单,却往往因理解不深、概括不准而容易失分。别担心!今天,我们就结合近几年的考题,带你掌握高效答题的窍门!
一、题型解析:“人物形象”题到底考什么?
“人物形象”题主要从两个角度考查:
选段内:结合选段中的人物描写、情节描写,分析性格特点或评价人物。
选段外:联系整部作品内容,概括人物形象或展开评价。
无论是哪种,都要求你真正读懂了人物,而不只是记住了情节。
二、真题回顾:看看广东卷怎么考?

(截图来源:《名著阅读全解本》p180)
三、答题思路

(截图来源:《名著阅读全解本》p180)
广东中考名著阅读备考神器推荐
《名著阅读全解全练》中两大板块正是攻克此类题型的法宝:
1.【内容全解】
清晰展示每部名著的所有重要情节,赏析评价重点部分。

(截图来源:《名著阅读全解本》p104)
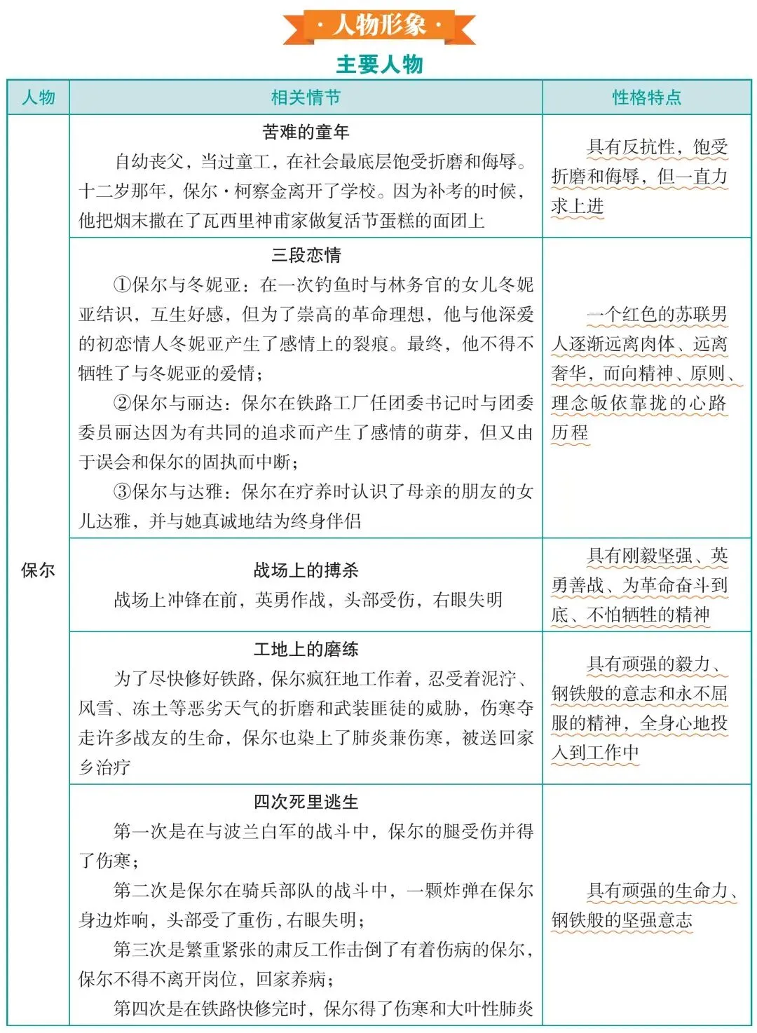
2.【人物形象】
解析名著人物形象,配合情节理解记忆。采用情节与性格对应的结构,按人物经历分类呈现关键事件与相应性格特点。

(截图来源:《名著阅读全解本》p109)
考前冲刺建议
1.整理人物卡片:每个人物记3-5个关键事件+性格关键词。
2.多做真题,对照评分标准:了解扣分点和得分点。
3.练习用规范语言表述:避免口语化、零散化。
人物形象题不是“背诵题”,而是“理解题”。只有真正理解人物,才能在考场上游刃有余,考出高分!








