点击蓝字
关注我们
大家好,今天up主给大家分享的是:
2026《√中考•试题研究》更新山西英语 河北道法
大家参考使用~分享内容仅保留3天,速存~
也欢迎转发给有需要的朋友们~
PDF高清电子版
网盘免费打包下载

02/6
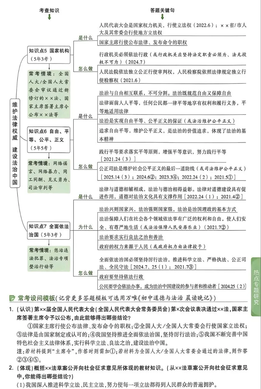
部分截图展示















目前获取资源的唯一方法:(目前手受伤了,不方便去用电脑,所以现在没有后台发送关键词和阅读原文跳转了。)更多资料文末扫码进群领取!
2026《√中考•试题研究》更新山西英语 河北道法
链接:
https://pan.quark.cn/s/f3fb11769f18
d4d
资源获取方法
【复制链接】到【微信对话框】发给自己,点链接保存到自己的网盘,链接易失效,建议小伙伴及时保存到自己网盘。✅手机端先保存后下载送1t空间。
或者


友情提示:链接失效或不知道怎么获取资料可以在文章下面留言,大家有什么想要的资料,也可以在下方留言,本人会免费帮大家查找的。记得点个关注,方便回复消息。

👆🏻👆🏻领取完整电子版方法👆🏻👆🏻

扫码进入资料分享群每日分享各种免费资源

5分打印,快来体验吧
本公众号粉丝福利来啦
彩印5分,打印清晰!
(新人100页免费)
打印后直接包邮到家长按识别二维码进入小程序,就可以开始打印



