
2026寒假即将开启,距离今年中考还有不到5个月的时间,因此在这有限的时间里,如何把历史备考好?也是摆在同学们面前的一个重要问题,那么需要把握哪些备考原则呢?
以下是一份2026年上海中考历史备考指南,结合了各年级重要知识点、历年高频考点、备考策略、答题模版及实用技巧,帮助考生高效复习:
由于篇幅有限,以下仅作部分展示,完整版PDF可添加文末老师微信,免费领取!
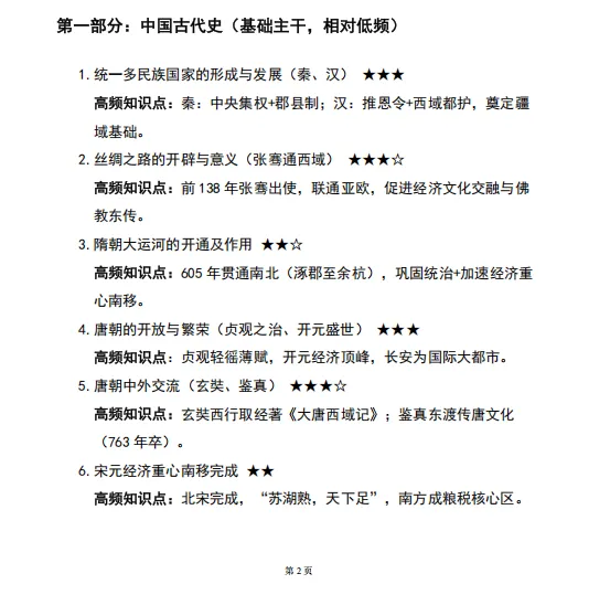
上海7-9年级历史知识点归纳汇总
7年级(上+下)知识点:


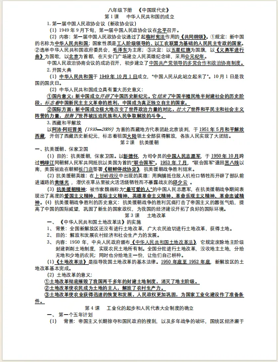
8年级(上+下)知识点:


9年级(上+下)知识点:


近5年上海中考历史100个高频考点
根据上海中考历史命题规律(重点倾向中国近现代史、能力立意导向、核心素养考查),以下是按考查频率和重要性划分星级的 100 个高频考点(★=1 星,☆=半星)。同一大类内星级具有可比性,跨大类时需结合板块占比综合判断:


上海中考历史万能答题模版


上海中考历史备考实用技巧
1
标注与翻书技巧
在教材中标注重要知识点,便于快速查找。熟悉教材目录和页码,提高翻书速度。
2
关注命题趋势
近年命题注重“以小见大”,结合史料考查历史思维和核心素养。关注上海特色考点,如“党的诞生地”“浦东开发”等。
3
积累答题模板
整理简答题和论述题的通用模板,规范答题格式。根据不同题型,灵活运用模板,突出重点。
需要以上PDF版资料的家长,添加老师微信即刻免费获取!
