
根据山东省的规划,中考将逐步实现省级统一命题,目标是在2026年(六三学制地区)覆盖全部九个科目。然而,这一进程是分阶段、且由各市自主决定的。例如,济宁市已明确2026年仅语文、数学使用省卷,而潍坊市则计划在同年让八门科目采用省统一命题。目前,没有官方信息证实“九年级期末使用了统考卷”与2026年中考新增科目有直接关联。各市教育局会根据本地学制(六三制或五四制)和教学实际,最终决定是否及何时启用省统一命题试卷。
目前山东省内的情况如下:
山东省统一命题安排
2024年,山东省对语文、数学两科统一命题;
2025年,新增物理、化学、道德与法治三科统一命题;
2026年,实现语文、数学、外语、物理、化学、道德与法治、生物、历史、地理全部9科省级命题全覆盖;
2026年,省内六三学制地区使用省统一命题;
2027年,省内五四学制地区使用省统一命题;
目前各城市进度
截至目前,省内已有7市确定九科全部启用省统一命题卷,其他城市根据本市情况选择部分科目使用统一命题卷,仅有济南和烟台这两市未发布使用任何一科统考试卷的信息,大概率2026年仍是自命题。

关于青岛
统一命题:大势所趋下的地方应对
之前我们有盘点过山东推进省统一命题的难点,有:分值不同、学制不同、教材不同、录取方式不同等等,自24年首次进行省统一命题开始,各市都在为此进行适应和调整。
山东省中考统一命题是明确方向,但各市可根据自身学制、教学实际自主决定推进节奏。从2024年部分科目首次省统考开始,各地就在为弥合分值、学制、教材、录取方式等差异进行适应调整。
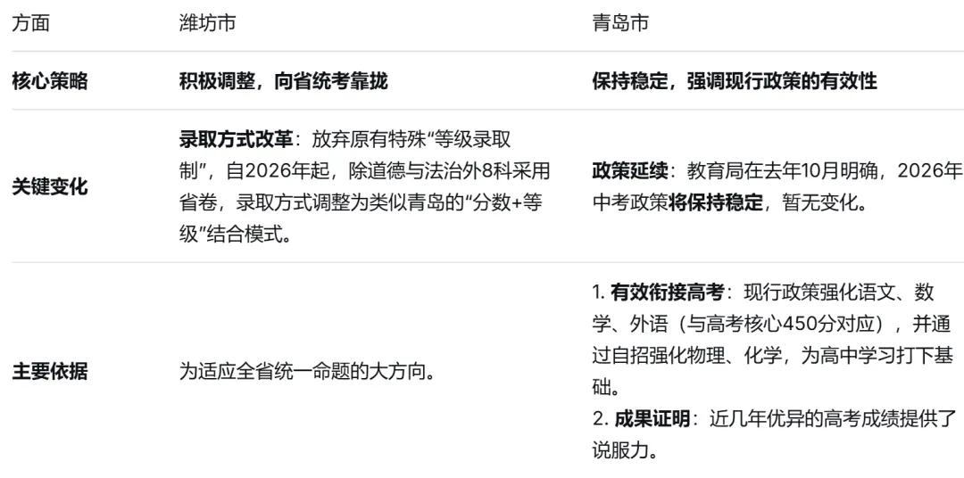
🏙️ 两市的不同路径:潍坊的调整与青岛的稳定
以下是潍坊与青岛在应对统一命题上的不同策略对比:


青岛现行中考政策在一段时间内会保持稳定,2026年不会有变化。
“一省一策”与“一市一策”结合:省级提供统一命题试卷是方向,但各市拥有是否采用、何时采用的最终决定权,体现了政策的灵活性。
衔接高考是重要考量:如青岛的案例所示,能否与“3+3”新高考方案有效衔接,是各市评估是否跟进省统考的关键因素之一。
调整是渐进过程:潍坊的录取改革和青岛对部分科目统考卷的潜在开放态度都表明,向省统一命题的过渡是一个动态、渐进的调整过程,而非一步到位。
从结果上看,青岛近几年的高考成绩也给了足够的说服力。
对此,你怎么看?
下载往年统考题
【第一步】:关注公众号;
【第二步】:点击“发消息”;
【第三步】:私信发送“中考真题”;
【第四步】:点击“自动回复的链接”扫码保存并下载!


声明 | 以上图文,仅作分享,部分素材来源网络,版权归原作者及原出处所有,如涉及版权等问题,请及时与我们联系,我们会第一时间进行处理。