26年中考题型有变,学校扩招!南京有这些变化…
四季读书网
26
26年中考题型有变,学校扩招!南京有这些变化…
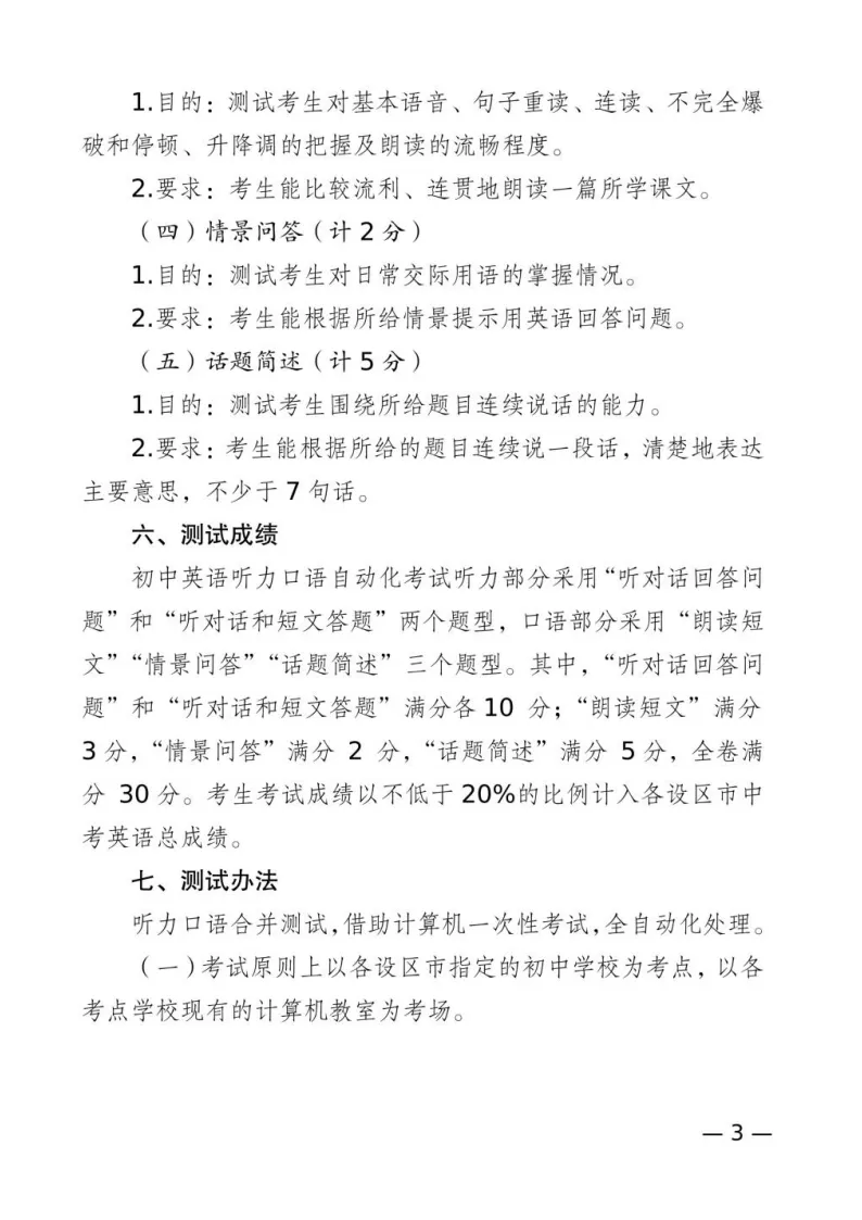
南京中考英语听力口语考试时间定了!2026年4月25日、26日考试。测试采用人机对话形式进行听力和口语二合一考试,共五大题,满分30分,计入中考总分,具体题型和分值见下表。
此次,2026年考试【朗读短文】板块有变,新增6篇短文,整体难度有所增加,一起看看👇👇2026年江苏省中考英语人机对话测试要求、试卷构成、方法都将与往年保持基本一致。朗读短文材料有新增!话题简述:与去年一致,共12篇,无范文参考,考试时仅显示题目,无中文提示。朗读短文:在去年18篇基础上,新增朗读6篇,个别朗读材料有变动,内容分别选自译林版《英语》教材(七上至九下)。篇幅有限,不一一展示
扫描二维码领取【听口考试】
话题简述跟读音频+电子材料

除了中考英语听口考试有变化之外,2026年的中考还将有这些变化...
目前有小道消息称2026年南京中考化学推断题不考了,换成流程图。去年鼓楼区期中考试化学最后一题也确实改成了流程图题型。但2026年的中考考纲暂未公布,具体还要以官方通知为准。随着中考人数的攀升,我们预测明年高中招生人数也将有一定幅度提升。目前在建的南师附中江北新区学校预计也将于明年投入使用,今年赶鸭子上架的29中锦江校区到明年也应该条件成熟了,有望在本部基础上进一步扩容。根据此前规划,南京师范大学附属中学江北新区学校将新建75个班的中学(初中30个班,高中45个班)。今年下学期非常短,一开学就要百日倒计时了,初三生真正在校时长只有80天左右,这期间还有口语考试/体育考试/一模二模等,各位同学家长一定抓住这个寒假时间,提前准备哦~
最后小编附上今年中考招生重要节点供大家参考~
适合人群:4-6年级学生、家长
孩子可参加免费测评-匹配目标学校
讲座核心干货
1、如何交出“漂亮的”简历+投递小窍门2、不同学校的优录重点差异及预测3、280-290娃的目标校选择,适合的更重要
4、如何提升学科硬实力
讲座时间:2月7日 周六下午 13:30
讲座地点:新街口国际金融中心
扫码报名
▼▼▼
2026南京小升初群:737477967
2025新初一家长交流群:828232982
2025新初二家长交流群:235957752
2026中考家长交流群:107258639
▍来源:南京家长说、南京升学择校、宁学站、南京探校帮、网络等
▍学校对接·商务合作微信:quxiaomu2008
版权声明:本文内容由互联网用户自发贡献,该文观点仅代表作者本人。本站仅提供信息存储空间服务,不拥有所有权,不承担相关法律责任。如发现本站有涉嫌抄袭侵权/违法违规的内容, 请发送邮件至23467321@qq.com举报,一经查实,本站将立刻删除;如已特别标注为本站原创文章的,转载时请以链接形式注明文章出处,谢谢!