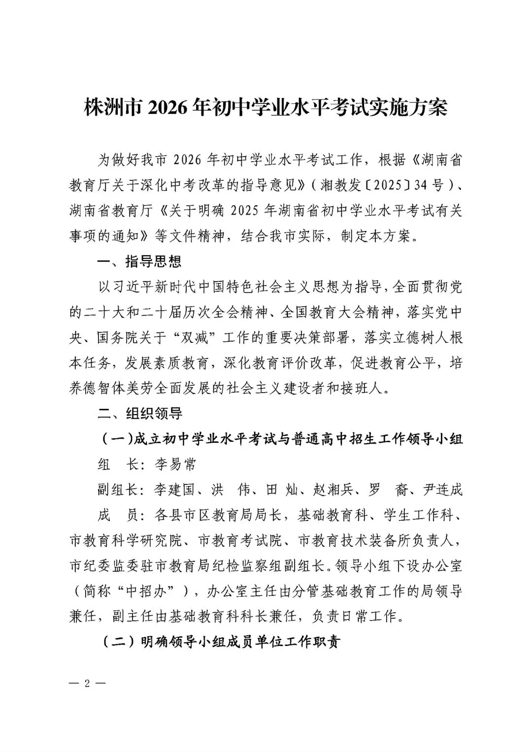
【中考政策】株洲市 2026年初中学业水平考试实施方案

四季读书网 18 0
【中考政策】株洲市 2026年初中学业水平考试实施方案
↑关注公众号,第一时间获取分享的学资料和教育政策
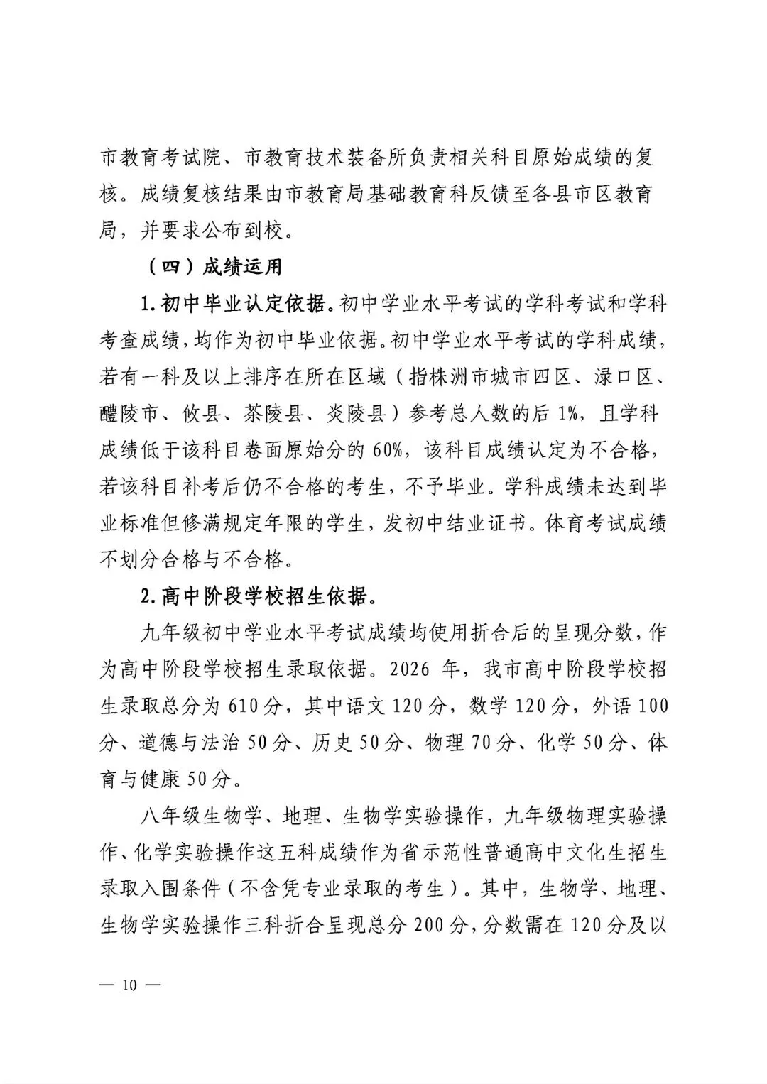
划重点:九年级初中学业水平考试成绩均使用折合后的呈现分数,作为高中阶段学校招生录取依据。2026年,株洲市高中阶段学校招生录取总分为610分,其中语文120分,数学120分,外语100分、道德与法治50分、历史50分、物理70分、化学50分、体育与健康50分。
八年级生物学、地理、生物学实验操作,九年级物理实验操作、化学实验操作这五科成绩作为省示范性普通高中文化生招生录取入围条件(不含凭专业录取的考生)。其中,生物学、地理、生物学实验操作三科折合呈现总分200分,分数需在120分及以上;物理实验操作、化学实验操作两科总分20分,分数需在12分及以上,视为满足省示范性普通高中文化生招生录取的入围条件。
初中学业水平考试成绩不合格者可由县市区组织一次补考,补考成绩不能作为普通高中录取的依据。学生综合素质评价中,各维度毕业评价结果均达到C等及以上,方可参加普通高中招生录取。学科考查成绩纳入学生综合素质评价相应维度。
【中考政策】株洲市 2026年初中学业水平考试实施方案 第1张
【中考政策】株洲市 2026年初中学业水平考试实施方案 第2张
【中考政策】株洲市 2026年初中学业水平考试实施方案 第3张
【中考政策】株洲市 2026年初中学业水平考试实施方案 第4张
【中考政策】株洲市 2026年初中学业水平考试实施方案 第5张
【中考政策】株洲市 2026年初中学业水平考试实施方案 第6张
【中考政策】株洲市 2026年初中学业水平考试实施方案 第7张
【中考政策】株洲市 2026年初中学业水平考试实施方案 第8张
【中考政策】株洲市 2026年初中学业水平考试实施方案 第9张
【中考政策】株洲市 2026年初中学业水平考试实施方案 第10张
【中考政策】株洲市 2026年初中学业水平考试实施方案 第11张
信息来源:攸州教育

点击名片,关注公众号不迷路

【中考政策】株洲市 2026年初中学业水平考试实施方案 第12张获取更多学习资料和解答教学相关的问题,可添加微信
文章可以分享给需要的家人朋友
点赞↓

抱歉,评论功能暂时关闭!