2025年宁夏中考化学真题(附答案解析)

四季读书网 20 0
2025年宁夏中考化学真题(附答案解析)
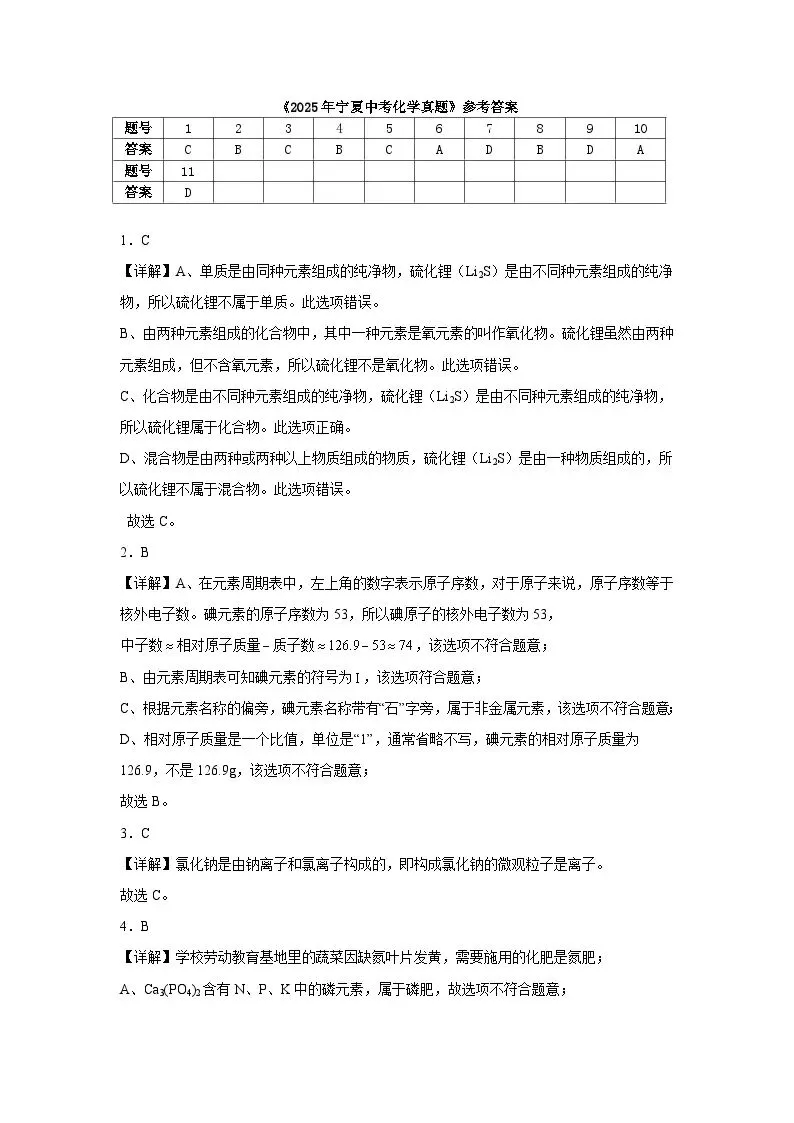
2025年宁夏中考化学真题(附答案解析) 第1张
2025年宁夏中考化学真题(附答案解析) 第2张
2025年宁夏中考化学真题(附答案解析) 第3张
2025年宁夏中考化学真题(附答案解析) 第4张
2025年宁夏中考化学真题(附答案解析) 第5张
2025年宁夏中考化学真题(附答案解析) 第6张
2025年宁夏中考化学真题(附答案解析) 第7张
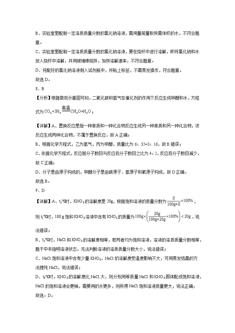
2025年宁夏中考化学真题(附答案解析) 第8张
2025年宁夏中考化学真题(附答案解析) 第9张
2025年宁夏中考化学真题(附答案解析) 第10张
2025年宁夏中考化学真题(附答案解析) 第11张
2025年宁夏中考化学真题(附答案解析) 第12张
2025年宁夏中考化学真题(附答案解析) 第13张
2025年宁夏中考化学真题(附答案解析) 第14张
2025年宁夏中考化学真题(附答案解析) 第15张
2025年宁夏中考化学真题(附答案解析) 第16张
2025年宁夏中考化学真题(附答案解析) 第17张
银川小学至高中一对一上门辅导、家教,扫码咨询:李老师 17752309183

抱歉,评论功能暂时关闭!