
距离上海26中考只剩5个月,如果学校还没有安排做真题卷,真心强烈建议自己开始看真题卷。
2025年上海市中考真题道德与法治试题(教师版),文末扫码私信即可下载,每题都有详细解答。
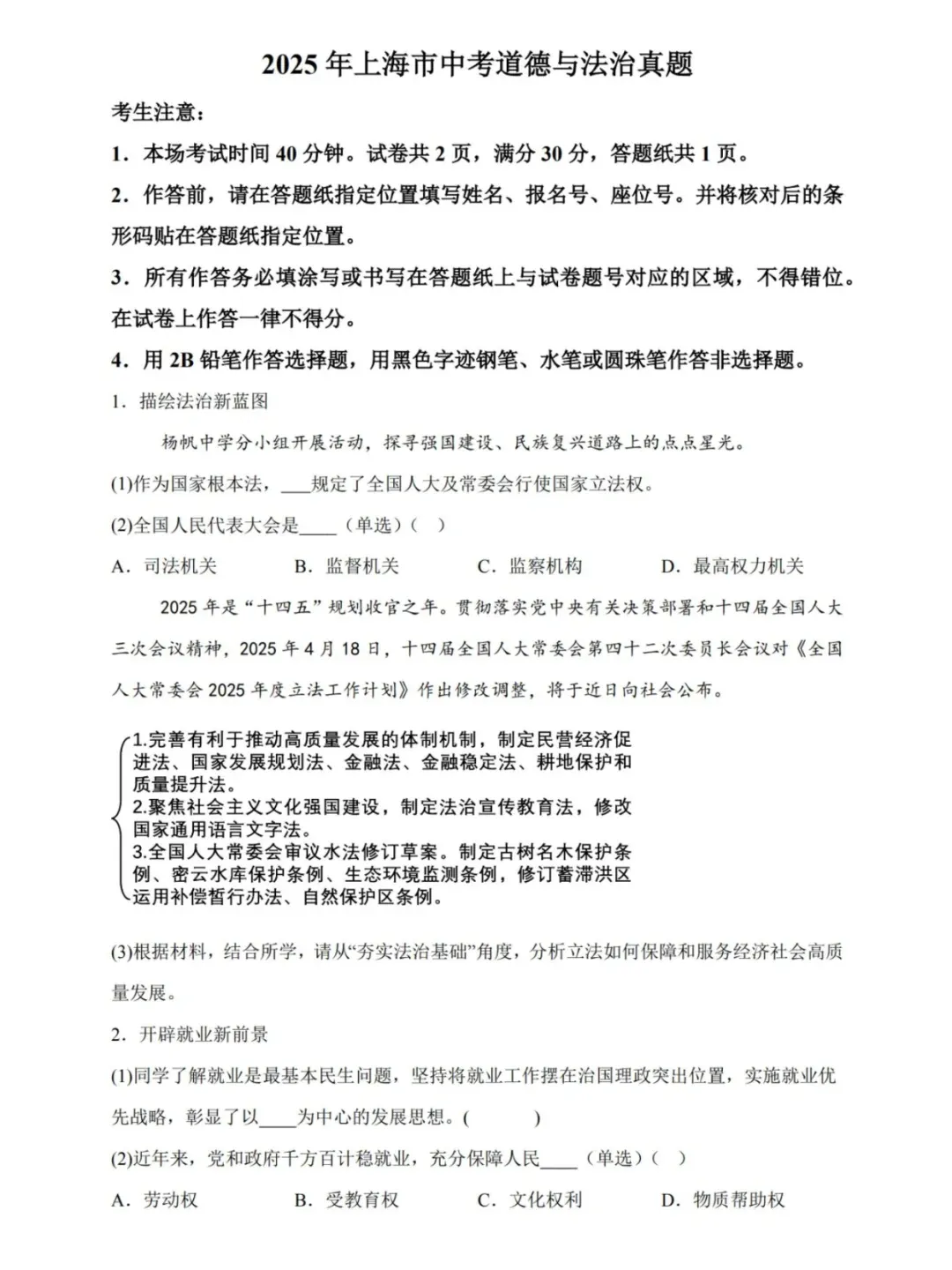
2025年上海中考道德与法治——试卷真题




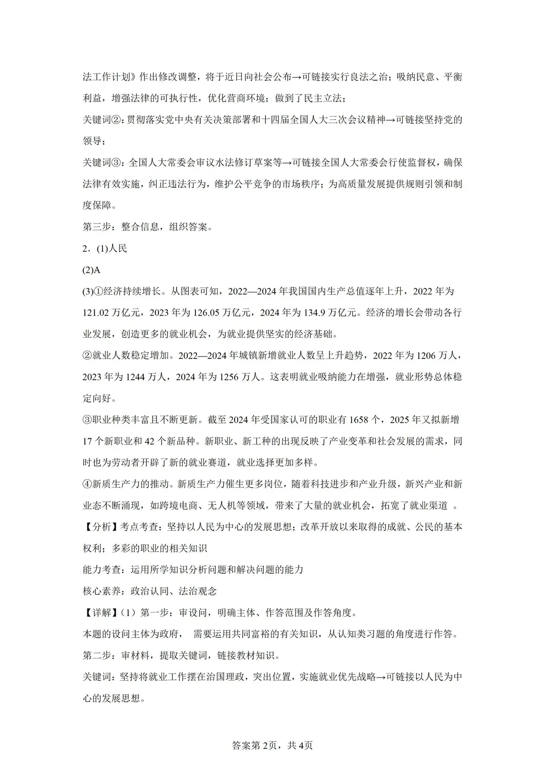
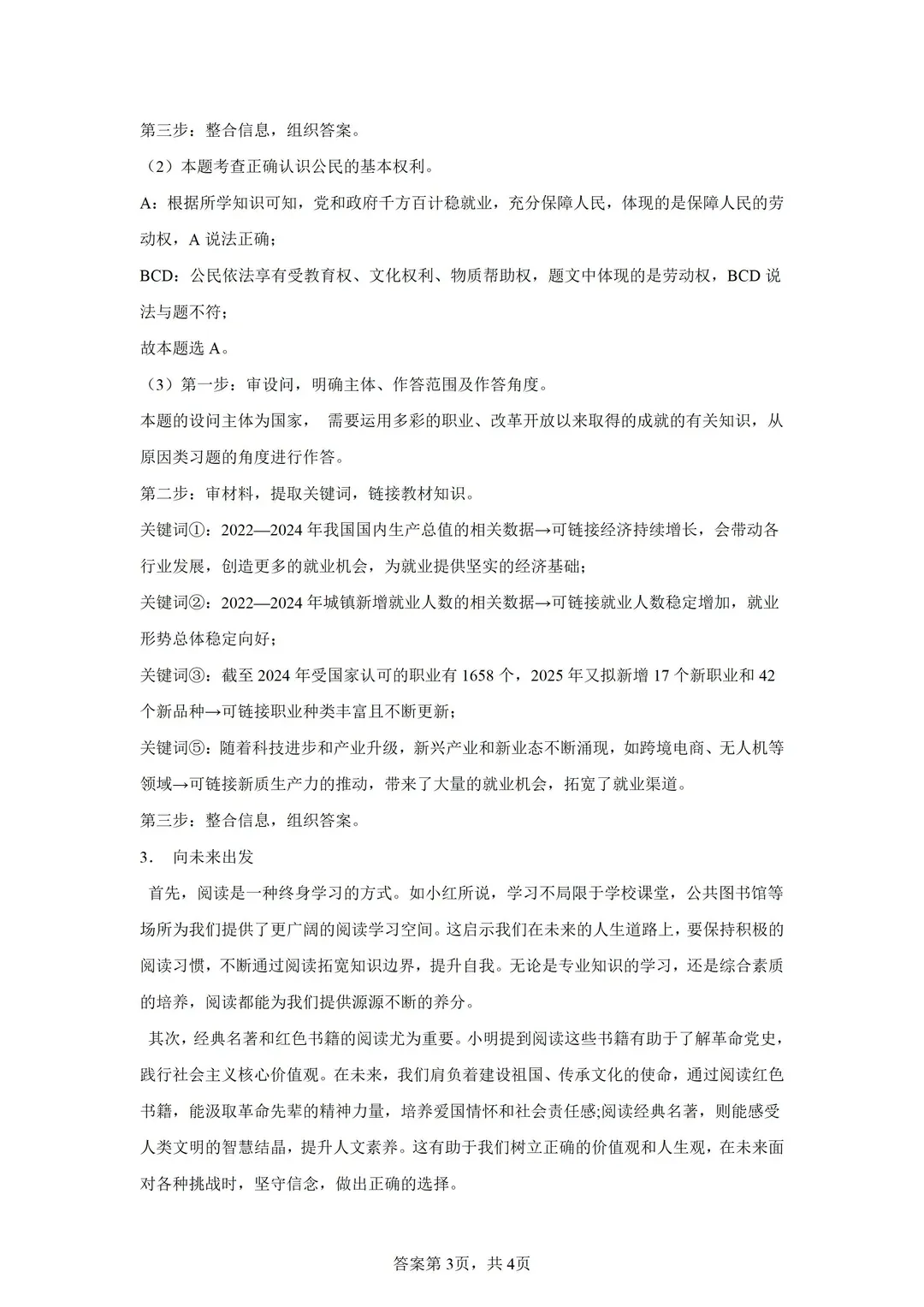
2025年上海中考道德与法治——答案解析




扫码私信【25中考道法与政治】
即可获得免费真题答案完整版文档

2025年上海中考道德与法治试卷整体难度

题目分析:
第一大题的前两问,以填空和选择这样的客观题出现。这两道题目属于基础掌握,难度适中,但是对于对基础知识点掌握不到位的同学很容易出错。
新中考新方向:
往年考察客观题会偏简单,课本基本上有原文原句,但是今年客观题明显更难,需要同学们自己分析
尤其是在这里的第一大题,xxx规定国家机关职权,这是在八下第一课讲如何捍卫宪法原则这一知识点学习到
但是很多同学总复习阶段会容易忽略这样的课本细节内容。
如何应对:
首先在学习新的知识点时,应该把基础打扎实,尤其是八下和九上这两本书的细微知识点和小字部分。
其次在一模前的总复习和中考前的总复习应该更加细节,不只是同学们需要复习大的框架,更主要的是增强翻书主动性,课下也要查漏补缺
文章来源:
四季读书网
版权声明:本文内容由互联网用户自发贡献,该文观点仅代表作者本人。本站仅提供信息存储空间服务,不拥有所有权,不承担相关法律责任。如发现本站有涉嫌抄袭侵权/违法违规的内容, 请发送邮件至23467321@qq.com举报,一经查实,本站将立刻删除;如已特别标注为本站原创文章的,转载时请以链接形式注明文章出处,谢谢!