
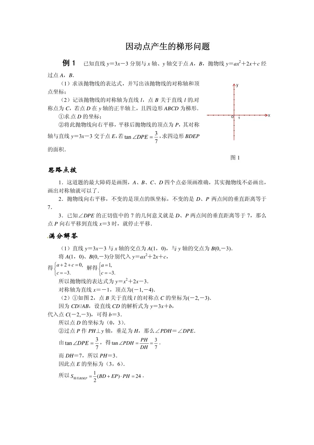
一、几何证明及通过几何计算进行说理问题














































































【书山有路勤为径,学海无涯苦作舟】

|标签:备战中考 方法指导 技能训练 升学辅导 心理疏导 家庭教育 心理健康
|声明:图文来源于网络,目的在于传递和分享优质内容,供读者免费使用,如有侵权请联系删除
文章来源:
四季读书网
版权声明:本文内容由互联网用户自发贡献,该文观点仅代表作者本人。本站仅提供信息存储空间服务,不拥有所有权,不承担相关法律责任。如发现本站有涉嫌抄袭侵权/违法违规的内容, 请发送邮件至23467321@qq.com举报,一经查实,本站将立刻删除;如已特别标注为本站原创文章的,转载时请以链接形式注明文章出处,谢谢!