点击上方蓝字 关注本号
本系列旨在纪念中考数学出题人,怀念吉林市中考历程,以史为鉴,探索吉林市数学教育心路,怀念往昔峥嵘岁月











【初三试卷】吉林市五中初三上学期期末数学试卷2025—2026(最新试题)
【初三试卷】吉林市7中初三上学期期末数学试卷2025—2026(最新试题含答案)
【初三试卷】吉林市9中初三上学期期末数学试卷2025—2026(最新试题)
【初三试卷】吉林市29中初三上学期期末数学试卷2025—2026(最新试题含答案)
【初三试卷】吉林市23中初三上学期期末数学试卷2025—2026(最新试题含答案)
【初三试卷】吉林市松花江中学初三上学期期末数学试卷2025—2026(最新试题)
【初三试卷】吉林市昌邑区质量检测博达中学初三上学期期末数学试卷2025—2026(最新试题)
【初三试卷】吉林市亚桥初三上学期期末数学试卷2025—2026(最新试题)
【五中试卷】吉林市五中初三上学期期末数学试卷2024—2025年(含答案)
【七中试卷】吉林市七中初三上学期期末数学试卷2024—2025年(含答案)
【九中试卷】吉林市九中初三上学期期末数学试卷2024—2025年(含答案)
【初三试卷】吉林市昌邑区联考初三上学期期末数学试卷2024—2025(含答案)

关于我:
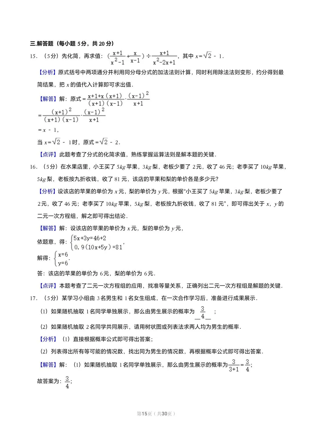
学海无涯、育人育己。从事数学思维工作已近50载,只专注于两件事,让教育公平、让自己提升,成长一直在路上。为了不走丢,点击下方名片关注我:
免责声明:所载内容来源于互联网,微信公众号等公开渠道,我们对文中观点持中立态度,本文仅供参考、交流。转载的稿件权归原作者和机构所有,如有侵权,请联系我们删除























