2026年中考再有几个月就要到来了,中考写作,对老师和学生来说都比较难。如何做好复习,再中考中取得高分呢?
一.教师要做到:
(一)教师要有毕业班作文复习策划能力
提高学生的作文应试能力,使学生能够写出符合考试要求的作文;复习内容要全面,涵盖各种作文类型和写作技巧;复习方法要多样,如专题训练、模拟考试等。以中考作文复习为例,明确复习目标为“提高学生的作文应试能力,使学生能够在中考中写 出一篇高质量的作文”;复习内容包括记叙文、议论文、说明文等常见作文类型的写作技巧,以及审题立意、构思选材、谋篇布局、语言表达等方面的知识同时结合模拟考试,让学生在实践中提高写作水平。
(二)教师要确定毕业班作文复习的系列训练点
审题训练、立意训练、选材训练、结构训练、语言训练。每个训练点都要有针对性地进行专项训练,使学生在每个方面都能得到提高。审题训练,选取不同类型的作文题目,引导学生如何准确理解题意,抓住题眼,确定写作方向; 立意训练,指导学生如何挖掘深刻的主题,使文章具有思想性和深度和新颖;选材训练,培养学生从生活中积累素材、筛选素材的能力,使文章内容丰富、有说服力;结构训练,让学生掌握常见的作文结构形式,如总分总结构、并列结构、递进结构等,使文章条理清晰、层次分明;语言训练,提高学生的语言表达能力,使文章语言准确、优美、生动。
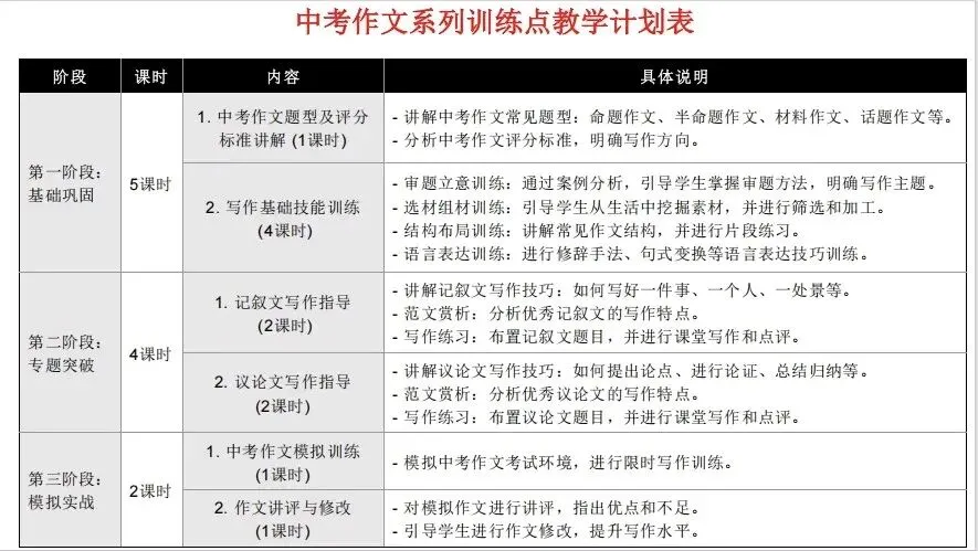
(三)制定中考作文系列训练点教学计划

二.学生要做到:
(一)关注教材,夯实基础
中考作文与平时的语文学习紧密相关,所以同学们要将“读写结合,课有所得”的理念落到实处。如何落实呢?主要有两方面的要求。 一方面是将所学课文蕴含的情感、思想和价值主题,内化为自我的精神财富,为写作提供源头活水。只有提高自身的认知水平和思想境界,在考场上写作时才能有灵动的思维、深邃的思想。 另一方面是从课文中学习写作技巧,借鉴写作经验。语文教材每个单元的写作训练都有一个侧重点,并会列举单元的课文进行诠释。平时写作时,考生要有意识地从本单元学过的课文出发,理解这些侧重点该如何在自己的写作实践中得到落实。同时,考生应系统地梳理教材写作指导中出现的文体,熟记这些文体的格式要求。 中考作文命题由教材中来,但绝不是对教材内容的生搬硬套。考生在备考中要能够回归教材、开发教材,要做到对教材内容的灵活应用。
(二)用心体味生活经历中蕴含的情理。
每一个人从出生开始就是一个独立的个体,如果有人为你无私奉献,那必有原因:父母的付出自觉自愿、无怨无悔,是因为他们对你的爱发自内心、没有条件;朋友的帮助,是因为他们重视这份友情;老师的苦口婆心,是因为你们师生一场,责任使然;与同学产生分歧、矛盾,如何面对、怎样化解,你的处理方式也包含着一份“情”或一份“理”这些看似平常小事中包含的“味道”。比如无私奉献,英勇献身,舍己为人,也可以很小,一个善意的举动,一抹真诚的微笑,一声温暖的叮咛,一间朴素的小铺,一次认真的专注……我们要做一个有道德,有素质的人。
你需要用心去思考去琢磨、体会人与人之间蕴含的各种感情,发现其中的道理。
(三)用心思考热点事件带来的启示。
奏响时代主旋律。让立意站得更高。中考作文命题常常链接社会热点,唤醒考生的时代意识,塑造考生的价值观念,引领考生的思想成长。中考作文充分发挥了导向功能,凸显时代主题,而考生只有投身鲜活的社会潮流,才能写出让人眼前一亮的文章。
此类命题一般将热点人物、热点事件、热点言论作为命题材料呈现,引导考生挖掘优秀人物身上的精神品质,思考热点事件与自我成长的关联,然后结合自己的生活经历、感受和思考写作。
我们不但要用眼睛去看生活,还要用大脑去思考生活,从我们感兴趣的生活入手,确定做人的原则、处事方式,树立人生的信念,不断挖掘积累写作素材,提炼出一些有价值的观点或话题,让自己的思想立起来,这样写作时九需要我们运用智慧,调动大脑中的素材库,选择从什么角度切入进去,从哪里走出来,透过错综复杂的表象,探究其背后的原因和道理。比如:教育部日前印发《义务教育劳动课程标准(2022年版)》,劳动成为一门独立课程,围绕日常生活劳动、生产劳动、服务性劳动推荐了十个任务群,将整理与收纳、烹饪、打扫卫生等纳入课程内容,今年秋季学期开始执行。,新课标把劳动课单独列出,成为义教阶段必修课。
(四)布局谋篇构思巧
布局谋篇就是按照一定的逻辑顺序,在主题的统帅下,把表现主题的有关材料进行安排,先写什么,后写什么,怎么展开,怎么过渡,怎么结尾,有条不紊地组成完整的篇章。它涉及到文章的各个部分,主要包括开头和结尾、过渡和照应、段落和层次、详写和略写等等。把握每个方面的要求,写出来的文章就能结构完整、层次清晰、条理分明、繁简得当。初中阶段常考查的写作主要为记叙文,记叙文的布局谋篇。一般有以下几方面:
1.时序贯穿。人物的性格成长、事件的发生发展,总是处在一定的时间“线条”上的,所以,采用时序贯穿式的结构,会使文章线索明晰,层次井然。
2.空间转移。人物的活动和事件的展开,都要以一定的空间为背景,所以,采用空间转移结构,会使文章条理清楚、内容充实。
3.逐层深入。
人物性格的形成、事件的发生发展、情感的产生与升华,往往表现出一种逐步深入的特点,记叙文中采用“逐层深入”的结构,既便于体现这种内容上的递进,又利于主题的推进和升华。
下面介绍几种结构方式。
1.一线串珠式。在文章的布局谋篇中,先选取一个最能体现文章主旨的事物作为贯穿全文的线索,用它将一组精选的材料连缀成篇,这样的构思方法叫做一线串珠。这种结构,能使文章的内容多而不乱,结构紧凑,布局浑然天成。这种构思方式主要有以下几种类型:
①以标题为线索。恰当运用小标题,能使文章线索清楚,层次明晰。简洁的小标题,既有提纲挈领、条分缕析之效,又可减少过渡文字的铺排,使文章重点突出,还能使文章疏密有致,赏心悦目。
②以时间为线索。以自己成长的经历,社会发展的时序、事情发展的过程为线索来构思文章,使表情达意上有层层深入的功效。
③以实物为线索,以某一实物为线索,让实物贯串全文,在事件的各个阶段反复出现,围绕实物组织材料,使内容集中,主旨突出。
④以句子为线索。以句子为线索,构成排比,用这种形式谋篇布局,可使文章具有形式美。具有一唱三叹的艺术效果。
⑤以人物的情感变化为线索。通过对人物前后情感的刻画,突出作者的情感变化,使文章跌宕起伏,引发读者情感共鸣。
2.镜头组接式。即把几个彼此相互关联的故事以镜头组合的方式串联在一起。这种形式犹如电影的分镜头,不仅画面感极强,而且层次分明。需要注意的是,在镜头组接中要围绕一个中心,可以是两个镜头,也可以是三个或四个,但不能过多。选取的镜头可以以时间为序,纵向组接,也可以以地点变化为序,横向组接,要有一定的跨度。另外,运用镜头组接,一定要注意各个镜头的相对独立和整篇文章的完整统一,使文章成为一个整体。
(五)语言优美文采妙
文从字顺是作文的基本要求,文采斐然、个性鲜明是我们的更高追求。一篇好文章,语言美是必不可少的。考场作文,要想取得高分,必须打造“有文采”的美文。“有文采”包括四个方面:用词丰富生动,句式灵活,善用修辞,文句有意蕴。其实,我们只要在写作中稍稍下点功夫,有时就可以收到化平庸为神奇的效果。
1、锤炼语句,写出文采。
“文字是天然含蓄的东西。”同样的内容,同样的构思,有的人写出来会让读者觉得苍白无力,有的就会让人觉得韵味无穷。
比如下面这两个句子:①秋天刚到,一些黄叶就落下来了。②秋天刚到,一些性急的黄叶就落下来了。①句就让人感觉很直白,②句只是加上“性急的”修饰了一下,就把黄叶拟人化了,整个句子就让人觉得充满了情味,意境也就出来了。
再如:①桌子上,蜡烛在燃烧。②桌子上,蜡烛在含蓄地燃烧。(加上“含蓄的”,充满了情味);①又考砸了,我感到又失望又苦恼。②又考砸了,我在失望中苦恼,在苦恼中失望。(重复一下,韵味顿生)。
写作时,注意对文字进行修饰、润色,就会写出别具情味、令人深思的语句。
2、变笼统为具体。
具体是一种美,运用语言水平的高低,在很大程度上就是看能不能写具体,写生动。在学生作文中,经常出现一些笼统的、表达平平的语言。比如写“静”,我们说“这里很静”,语言就是笼统的、抽象的。如改为“这里很静,只听见笔和纸的磨擦沙沙作响”,这样写就具体些了,但给人的感觉不新鲜。看看俄国作家屠格涅夫是如何来捕捉静的:“四周是那么的宁静,你能听见一百米外松鼠在枯枝上跳来跳去,断枝掉下来,先微微地勾住另外的树枝,然后落到松软的草面上——永远地掉在那儿,静静地等着腐烂。”
再如写“胖”,如果写成“这个女人长得很胖。”就很笼统。如写成“这个女人胖得就像刚刚发开的面团。”就具体多了,再看看契诃夫是怎样写的“她的脸胖得发亮,皮肤已经不够用了。睁眼的时候必须把嘴闭上;张嘴的时候必须把眼闭上。”
具体,就是要将事物写得可闻可睹可摸可感,而且要尽量给人以新的感觉,语言的美感也就产生了。
3、化叙述为描写。
在写作中将叙述转化为描写,将抽象转化为具体,将情感转化为物景,都能使语言更富文采。请看下面的叙述句:
我和好朋友吵架了,他不再理我,我心里非常难过。但是为了尊严,我也忍着一直不去理他。
这种粗略概述在考场作文中颇具代表性。怎么吵架?心里怎么难过?大家互不理睬的情形有多折磨人?光叙述,没有描写,语言显得苍白无力。
改为描写句:
我和好朋友吵架了,虽不是仇人,却怎么眼红了呢?是因为我们为了星期天干什么这点小事,一句句地你争我吵,却每一句都准确地直戳入对方的心脏。吵完后我斜眼瞅着他,却只见他发了一会儿愣,然后抓起文具盒,猛地砸向地面——“啪”!吓得全班都静默了三分钟。
此后,我们就成了陌路人。
可每一处的林林总总,都曾留下过深深的记忆啊,却要处处回避着;明明有些只有彼此才懂的“暗语”想要说出口,却要忍着像从来就没有过这样的默契……唉!我长长地叹了一口气!心里一万次地懊悔冲突爆发的那一刻自己怎么就没有再忍一忍呢?个性和友情相比,
有这么重要吗?唉!不知道他心里是不是也和我一样难过呢……
改动后以心理描写为主,动作描写为辅,写出了好朋友吵架的情形,刻画入木三分。
4、善于运用修辞手法
(1).巧用比喻,生动形象
比喻有助于说理和描写,精彩的比喻能化腐朽为神奇,为文章增色,令人过目难忘。如:理想信念可以指引我们找到奋斗的方向,而太阳、启明星、指南针、灯塔等也是具有方向性的事物,所以,“都具有方向性”就是理想信念和太阳等事物之间的相似点,就有了这样的比喻:
理想是人生的灯塔,它为我们的生活指明了方向。
理想是人生的启明星,一直引导着我们向前去。
(2).善用排比,强化气势
排比是一种富于表现力的修辞手法,把结构相同或相似,语气一致,意思密切关联的句子排列起来。使用排比句可以使文章内容条理清晰,语言富有气势。
排比的句子包含三项或三项以上的相关内容,它们的关系是并列或递进的。一般情况下,各部分又常用共同或相近的提示语。
如:爱心(本体)是一片照射在冬日的阳光(喻体一),使贫病交迫的人感到人间的温暖;爱心是一泓出现在沙漠里的泉水(喻体二),使濒临绝境的人重新看到生活的希望;爱心是一首飘荡在夜空的歌谣(喻体三),使孤苦无依的人获得心灵的慰藉。(以上三个喻体是并列关系)
(3)、引用名言,增添文采
古今作家都十分重视引用。有人总结引用的作用时,曾这样说:“可以用来写情,可以用来言志,可以充实内容,可以突出主题,可以增强文章的表达效果,可以使读者从中受到感染,得到启迪,从中开阔视野,丰富知识,增长见闻,陶冶情趣。”一句话,可以起到开拓与深化,突出与升华,锦上添花之妙用。
(六)强化文体意识,规范行文格式。
敏锐的考生会发现,近年来,中考命题中,话题作文退居二线,2020年,只有四川遂宁卷、自贡卷、泸州卷等少数考区选择了话题作文的命题形式。写作话题作文,考生容易走入“文体模糊”的误区,“抄袭”和“套作”也往往成为某些考生投机取巧的两大利器。因此,绝大多数命题者弃之也在情理之中。
对于中考作文,我们应按照课标的要求,把各种类型的文体写作落到实处。写作记叙和议论性文章及简单的说明文是初中写作基本体式,因此多个考区都有这方面的明确要求。依据目前高考的任务驱动型作文命题大行其道的趋势,中考命题人在任务设计上也留有很大的空间,我们可能会猜到命题方向,但作文材料内容很难一致,尤其是作文写作任务更不可能一致。差之毫厘,谬以千里。所以,对考场作文审题,我们的原则是:一定要用严谨的思维,从“新”审题,认真审视材料和任务,注意思维的辩证性,从中梳理出准确鲜明的观点,以清晰的结构和流畅的表达高质量地完成作文。
除此之外,征文启事、通知、推荐语、颁奖词、辩论词等微写作也不容忽视,要在平时进行相应练习,最终掌握不同类型文体的基本写法。