
第一部分 政策解读

1
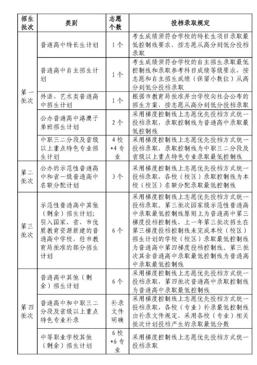
今年各批次各类计划怎样录取?
今年我市中考投档录取规定总体保持稳定,主要采用梯度控制线上志愿优先投档方式统一投档录取(即多梯度投档录取),并进行了适当优化完善:一是优化自主招生录取办法,根据考生自主招生成绩投档录取;二是公办普通高中港澳子弟班计划志愿数增加到2个,录取控制线调整为普通高中录取最低控制线;三是第一批次中职三二分段及省级以上重点特色专业招生计划志愿数增加到4个学校、每校可填报4个专业。
各批次及类别计划按下表从前到后顺序投档录取。

2
为何采用多梯度投档规则?
实行多梯度投档录取,与往年投档录取规则有效衔接,有利于形成统一规范、稳定清晰的投档录取规则,方便考生理解和掌握;有利于形成合理的志愿梯度,增加非第一志愿录取机会,降低考生填报志愿难度;有利于考生填报外区示范性普通高中志愿,促进区域间合理流动;面向全市招生学校的各区考生投档控制线相同,录取更加公平;避免“分分计较、过度竞争”。
3
如何理解多梯度投档规则?
以普通高中为例,相关批次各类别计划投档时,首先安排投档分在普通高中第一梯度投档控制线以上(含本数,下同)的考生投档,先投第一志愿,每所学校按投档分从高到低录取,若学校的招生计划未录满,再投第二志愿……依此类推。若学校在普通高中第一梯度投档控制线以上还未录满,则安排投档分在普通高中第二梯度投档控制线以上的考生按照上述方法进行投档……依此类推,直至本批次本类别计划全部投档结束。如下图所示:

第二部分 报考范围

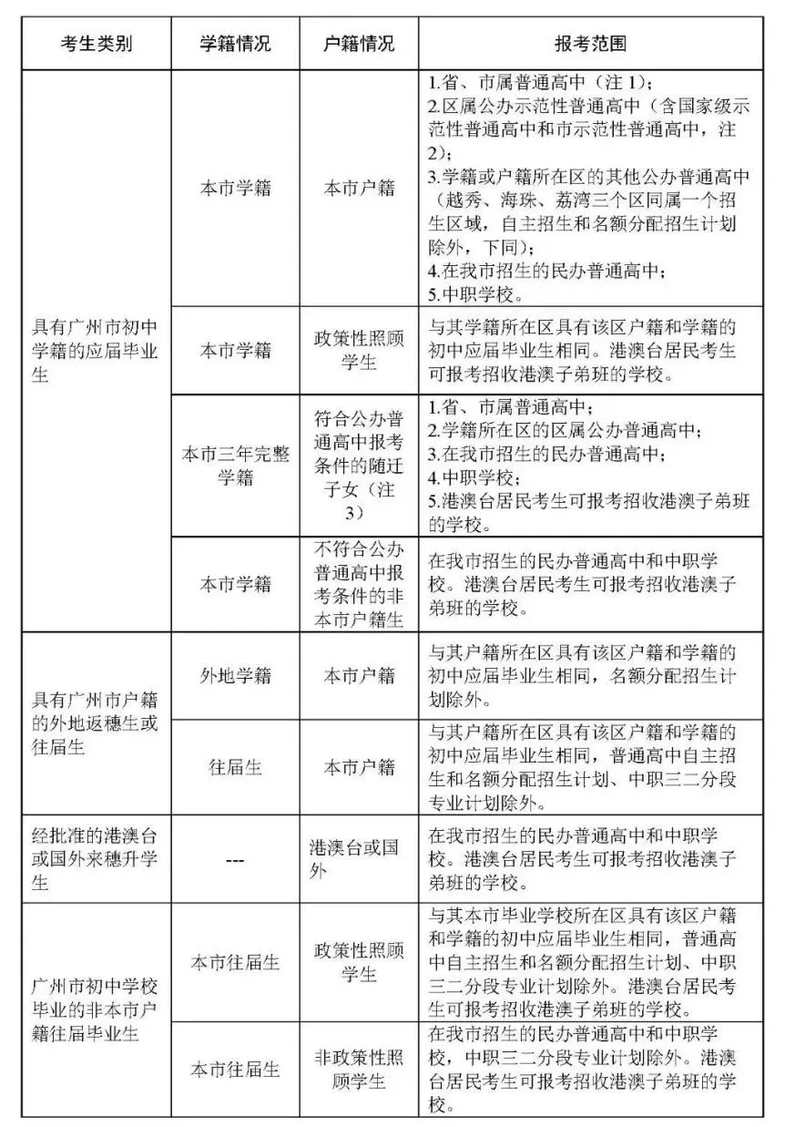
4
各类考生的报考范围是什么?
各类考生的报考范围如下表:

1.省、市属普通高中:华南师范大学附属中学、广东实验中学、广东广雅中学、广州市执信中学、广州市第二中学、广州市第六中学、广州市铁一中学、广州大学附属中学、广州市协和中学、广东华侨中学、广州市美术中学、广州外国语学校。
2.区属公办示范性普通高中:面向全市招生,但招收学校所在区以外的学生人数不能超过本校当年招生计划的15%。具体学校名单详见《二〇二二年广州市高中阶段学校招生报考指南》(以下简称《报考指南》)。
3.符合公办普通高中报考条件的随迁子女:具有我市三年初中完整学籍、父母一方或其他监护人持有在我市办理且在有效期内的《广东省居住证》的非本市户籍初中毕业生。省、市属和越秀、海珠、荔湾、天河区属公办普通高中招收此类考生的计划为该校当年招生计划的8%至15%,白云、黄埔、番禺、花都、南沙、从化、增城区属公办普通高中招收此类考生的计划为该校当年招生计划的8%至18%,区属公办普通高中的具体比例由各区根据实际情况确定,省、市属公办普通高中的具体比例由学校自行确定。
4.符合名额分配报考资格的考生,按其学籍所在区填报名额分配志愿,可填报名额分配到本校的普通高中学校志愿。
5
跨区生的升学范围有何规定?
学籍与户籍不在同一个区的我市户籍应届生,可自主选择在学籍或户籍所在区升学。选择按户籍所在区升学的,称为“跨区生”,须在中考报名时申报跨区生资格。跨区生的报考范围与其户籍所在区具有该区学籍和户籍的应届初中毕业生相同。其中符合名额分配报考资格的考生,无论是否办理跨区,都只能报考学籍所在学校分得的名额分配计划。
6
越秀、海珠、荔湾三区的考生升学范围要注意什么?
普通高中第三批次和第四批次招生时,荔湾、越秀、海珠三区同属一个招生区域,即三个区的考生等同于一个区的考生,均可报考三区内的区属普通高中,投档时不视作外区考生。荔湾、越秀、海珠的初中应届毕业生参加名额分配录取和自主招生时,不能报考其他两区的区属示范性普通高中自主招生计划和名额分配计划。
第三部分 填报志愿

7
如何填报志愿?
我市高中阶段学校招生实行网上填报志愿。考生凭考生号、密码或粤省事登录“广州市高中阶段学校招考服务平台”(https://zhongkao.gzzk.cn/,以下简称“中考服务平台”)填报志愿。
(一)填报志愿时间:2022年6月1日9:00至6月5日16:00。
(二)填报志愿流程:选择“志愿填报”功能→修改新密码(仅首次进入需要)→填报各批次学校志愿→修改、核对志愿→确认志愿信息。
(三)志愿修改与确认:填报志愿期间,考生可对未确认的志愿信息进行修改。考生确认志愿后如需修改,须在6月5日12:00前,凭报名时通过核验的手机号码按页面提示发送短信验证码申请取消志愿确认,修改完成后及时重新确认。考生须在2022年6月5日(星期日)16:00前对网上填报的志愿信息予以确认,逾时未确认的志愿信息无效。
8
填报志愿前要做哪些准备工作?
一要熟悉政策,掌握规则。考生和家长要认真阅读官方发布的填报志愿通知等文件及配套的指引解读,了解清楚报考范围、录取批次安排、志愿设置、投档录取规则等有关规定和要求。
二要整合信息,确定目标。①考生和家长要详细阅读《报考指南》,查阅学校的招生范围和招生计划,以及学校历年的中考录取分数(http://gzzk.gz.gov.cn/,“广州招考网—中考中招—历年分数”栏目),初步确定目标学校范围。②根据普通高中办学特色、高考出口、选课走班、宿位、收费等情况,以及中职学校的培养体系、专业建设、升学通道、职业前景等情况初步确定目标学校。③合理评估自己的学业水平和优势学科,结合“新高考”要求初步规划高考学科组合或中职学校专业方向,选择最适合自己的学校。
三要全面考虑,模拟斟酌。临场发挥也是影响考试成绩的重要因素,要兼顾考虑中考发挥正常、一般、失常三种情况拟定不同的填报方案,综合选定最优填报方案,要有“保底”学校,确保“即使发挥失常,也能被基本满意的学校录取”。
9
怎样填报志愿能增加被录取的机会?
准确定位、合理预期、审慎选择、志愿有梯度、充分利用志愿容量。填报志愿和考试一样,保持平和的心态很重要。慎重填好第一志愿,尽量充分利用间隔40分的多梯度投档规则和各批次最大志愿容量,以一定的分差依次拉开各志愿之间的梯度,要选定一个能够接受的“保底”学校,尽量增加被录取的机会。
10
填报志愿要注意什么?
(一)妥善保管密码。考生登录中考服务平台进入志愿填报功能后,一定要修改初始密码,密码的设置要有一定的复杂度,不能使用过于简单和易破解的字符串作为密码(如本人生日),考生务必妥善保管好自己的考生号、密码、手机短信验证码,确保上网环境安全。对于因密码泄露导致的填报志愿与考生和家长意愿不符问题,由考生和家长自行负责。
(二)填报志愿须及时网上确认。为保证志愿信息准确无误和提高网上填报志愿效率,考生可先填写志愿模拟表,再在网上录入志愿信息,认真校对后再确认。若网上填报的志愿信息与模拟表不一致,市招考办只以考生网上确认的志愿信息为准。考生须在6月5日16:00前对网上填报的志愿信息予以确认,逾时未确认的志愿信息无效。
(三)填报志愿要承担责任和风险。考生和家长对所填报志愿的真实性和准确性承担责任,不得委托他人填报志愿。志愿填报情况与录取直接相关,因填报志愿不合理造成落选,由考生本人和家长承担责任。考生一旦被前面的志愿学校(不论公办高中、民办高中、中职)录取,则不再参加后续志愿投档。
11
考生对志愿有异议如何处理?
12
填报志愿的顺序有哪些规定?
考生必须按规定的学校招生范围和招生批次填报个人志愿。
(一)各批次的填报顺序没有规定,考生可根据招生学校所在的批次自行选择填报。
(二)同批次内须遵循从第一志愿到后续志愿的填报顺序。
(三)中职学校的专业志愿须从第一专业志愿依次填报,每校要选择是否服从专业调剂。
考生根据个人学业水平和发展意愿自行在网上填报志愿,不要求所有批次和志愿都报满。
13
可以在不同批次填报同一所学校吗?不同录取批次之间,志愿的顺序互相影响吗?
可以。只要在志愿填报系统里显示出的各批次学校,都可以填报,每类计划按填报志愿文件中的招生录取批次顺序投档录取。例如,A校(普通高中)第一、二、三批次都有招生计划,学生可根据自己符合资格情况来填报。
投档是分批次、分类别计划进行的,不同的录取批次和类别计划之间,其志愿顺序互不影响。
14
填报区属示范性普通高中的外区计划有何建议?
区属示范性普通高中(含经批准可面向外区招生的引入优质教育资源新建普通高中)可将不超过15%的招生计划在第三批次面向外区招生,建议考生根据自身情况,结合招生学校往年录取情况和今年招生计划、宿位安排情况,可将报考范围扩大至外区示范性普通高中,以增加录取机会。
15
随迁子女升学政策有变化吗?
16
考生填报宿位不足的学校时要注意什么?
高中阶段学校投档录取不再设宿位数控制,宿位不作为投档录取规则之一。部分学校提供的宿位数小于招生计划数(详见《报考指南》),无法满足所有考生住宿需求,由学校制定宿位分配方案并提前向社会公布,考生入学后由学校根据方案分配宿位。考生在填报宿位不足的学校时,如有住宿需求,可先咨询学校了解住宿分配方案、衡量自身实际情况后再慎重做出选择。
17
填报民办高中和“中外合作办学项目”志愿要注意什么问题?
凡选择民办高中和“中外合作办学项目”志愿的考生,须注意普通高中班和中外合作办学项目班的区别,了解清楚办学模式和相关收费标准,对生涯规划、家庭经济承受能力等考虑清楚后方可填报。考生一旦被录取,须按有关规定交费和注册报到,否则招生学校有权注销其录取资格,注销后不能参加普通高中和中职三二分段及省级以上重点特色专业的补录。
18
第一批次各类别计划如何报考?
报考特长生计划的考生,须按特长生招生工作日程安排,登录中考服务平台网上申报特长生资格,提交获奖证书等材料,并参加招生学校组织的特长测试。报考自主招生计划的考生,须按自主招生工作日程安排,登录中考服务平台进行自主招生网上报名;获得综合能力考核资格考生,在第一批次填报自主招生志愿,并参加学校组织的综合能力考核。报考美术类学校的考生,须按时参加学校组织的专业测评。报考港澳子弟班的考生,须为港澳台居民。
19
填报自主招生学校要注意什么?
考生要认真阅读学校发布的自主招生简章,全面了解学校自主招生特色项目、培养模式、录取要求等信息。自主招生只能填报1个志愿,如果考生获得2所普通高中自主招生综合能力考核资格,填报志愿需要综合考虑选择其一。未填报自主招生志愿的,将不能参加自主招生的综合能力考核和投档录取。
20
名额分配志愿如何填报?
名额分配招生采用单独批次、单独录取的招生办法,安排在第二批次,设3个志愿,与其他批次志愿同步填报。
符合名额分配报考资格的考生,无论是否办理跨区,都只能填报学籍所在学校分得的名额分配计划志愿。
21
如何填报中职三二分段及省级以上重点特色专业?
应届初中毕业生才可以填报中职三二分段专业计划志愿。
填报中职三二分段及省级以上重点特色专业方式主要有三种:一是统一招生,在第一批次招生计划中填报中职三二分段及省级以上重点特色专业招生计划;二是参加补录,中职三二分段及省级以上重点特色专业未完成的招生计划,安排在第四批次中职学校其他招生计划录取之前,与普通高中补录同步进行补录志愿填报和投档。考生如未被任何学校录取,可按届时公布的补录文件登录中考服务平台填报补录志愿,参加补录;三是注册入学,全市统一录取和注册报到结束后,市招考办在广州招考网统一公布中职学校缺口计划,中职学校自主组织生源注册入学。
职业教育是与普通教育具有同等重要地位的教育类型。中等职业教育是高中阶段教育的重要组成部分,肩负着推动高中阶段教育多样化发展的重任。中等职业教育和普通高中教育协调发展,既可以满足不同禀赋和潜能学生的学习需要,又能够提供多样化的成长成才空间和通道。建议考生综合考虑自身的学习情况、兴趣爱好、个人志向等,选择适合自己的升学志愿。
需要注意的是,考生一旦被第一批次的中职三二分段及省级以上重点特色专业的中职学校录取,将不能参加后续批次的投档录取,以及普通高中和中职三二分段及省级以上重点特色专业的统一补录。
第四部分 投档录取

22
如何划定录取最低控制线和梯度投档控制线?
(一)录取最低控制线。由市招考办根据当年高中阶段学校招生计划、考生填报志愿情况以及考生成绩,分别划定普通高中录取最低控制线、中职三二分段及省级以上重点特色专业录取最低控制线,经市教育局研究同意后,与中考成绩同步公布。
(二)梯度投档控制线。以降序排列在报考总人数12%位置(去尾取整)的考生成绩作为普通高中第一梯度投档控制线;以40分为间隔依次设定普通高中第二梯度投档控制线、普通高中第三梯度投档控制线……普通高中录取最低控制线。其中,第二批次名额分配招生学校录取最低控制线为该校近三年统招首批次户籍生录取最低分的平均值下降20分。第三批次国家级示范性普通高中录取最低控制线原则上为普通高中第三梯度投档控制线;如学校(校区)上一年第三批次招生在第三梯度投档控制线未完成本校(校区)招生计划,则录取最低控制线为普通高中第四梯度投档控制线,相关学校名单详见《报考指南》。第三批次和第四批次的其余普通高中录取最低控制线为2022年普通高中录取最低控制线。中职学校第一梯度投档控制线为普通高中录取最低控制线;以40分为间隔依次设定中职学校第二梯度投档控制线、中职学校第三梯度投档控制线……
23
各批次及类别计划按什么顺序进行投档录取?
24
普通高中各批次是如何进行投档录取的?
(一)普通高中各批次各类别均按1:1比例投档。普通高中录取主要采用梯度控制线上志愿优先投档方式。
(二)普通高中第一批次四类计划招生按相关招生方案统一投档录取:普通高中特长生招生,考生成绩须符合学校的特长生项目录取最低控制线要求,按志愿从高分到低分投档录取。普通高中自主招生,考生成绩须符合学校的自主招生录取最低控制线和录取参考科目成绩等级要求,按志愿和自主招生成绩(保留小数位)从高分到低分投档录取。外语和艺术类普通高中招生,根据市教育局批准并由学校向社会公布的招生方案,按志愿从高分到低分投档录取。公办普通高中港澳子弟班招生,采用梯度控制线上志愿优先投档方式统一投档录取,录取控制线为普通高中录取最低控制线。
(三)普通高中第二、第三和第四批次招生,采用梯度控制线上志愿优先投档方式统一投档录取。
25
自主招生成绩怎么计算?
将考生初中学业水平考试成绩(含加分)和学校综合能力考核成绩折算为百分制后,按照初中学业水平考试成绩(含加分)占70%、学校综合能力考核成绩占30%的比例合成考生自主招生成绩。自主招生成绩计算办法和同分排序规则详见2022年普通高中自主招生工作通知。
举例:考生甲的初中学业水平考试成绩为(含加分)648分,学校综合能力考核成绩为92分(百分制),自主招生成绩=(648÷810)×100×70%+92×30%=83.6分。
26
哪些批次和类别计划的招生与录取参考科目成绩相关?
27
成绩达到普通高中录取最低控制分数线是不是一定能被普通高中录取?
不一定。普通高中录取最低控制分数线是根据当年普通高中招生计划、考生填报志愿情况以及考生成绩划定。普通高中录取最低控制分数线以上的考生人数多于普通高中招生计划数。考生成绩达到普通高中录取最低控制分数线只表示考生具备参与普通高中投档的资格,但最终能否被普通高中录取与考生填报的志愿学校投档录取情况直接相关。
28
什么是学校录取最低分数?
学校录取最低分数是在投档录取时,按照投档录取规定,对填报某所招生学校的全体考生根据志愿顺序、中考成绩完成投档后产生的最低录取分数。学校录取最低分数是学校在某批次投档录取完成后产生的,是投档录取的结果,不是事先设定的。各学校往年录取最低分数详见“广州招考网—中考中招—历年分数”栏目。
29
达到学校录取最低分数就一定能被录取吗?
不一定。投档时,若考生填报该校的志愿序号大于学校的末位考生志愿序号,即使达到学校录取最低分数也不能被录取。若有几个考生填报该校的志愿序号等于学校的末位考生志愿序号,且总分相同,则比较同分序号,按同分序号先后顺序录取。因此,即使考生达到学校录取最低分数,并不代表就一定能被录取,能否录取,取决于考生填报该校的志愿序号、同分序号先后及招生学校投档至该分数时的剩余招生计划数。可能出现考生虽达到学校的录取最低分数,但由于填报该校的志愿序号大于学校的末位考生志愿序号或同分排序靠后而落选的情况。
30
中职学校如何进行投档录取?
31
普通高中和中职学校的补录如何进行?
(一)普通高中补录。在第四批次中职学校其他(剩余)招生计划录取之前,未完成招生计划的普通高中,统一组织补录。省、市属普通高中面向全市补录;区属普通高中原则上面向全市补录,具体补录范围由其主管教育行政部门确定,并报市招考办备案。市招考办将在广州招考网统一公布补录计划和各校补录最低控制分数线。公办普通高中学校补录计划不再区分户籍生和符合报考公办普通高中条件的随迁子女。凡未曾被普通高中和中职三二分段及省级以上重点特色专业录取、符合补录范围、且中考成绩达到有关学校补录最低分数的考生,均可登录中考服务平台填报补录志愿。
(二)中职学校补录。中职三二分段及省级以上重点特色专业补录与普通高中补录同步进行,同步填报补录志愿,补录时先进行普通高中补录计划投档,再进行中职三二分段及省级以上重点特色专业学校补录计划投档。全市统一录取和注册报到结束后,市招考办在广州招考网统一公布中职学校缺口计划,中职学校自主组织生源注册入学。
需要提醒考生的是,普通高中和中职三二分段及省级以上重点特色专业的补录计划有限,建议考生珍惜志愿填报机会,充分用好志愿容量,合理拉开志愿梯度,争取在统一录取阶段被录取。
32
考生被普通高中和中职三二分段及省级以上重点特色专业录取后,能办理退档再参加高中补录吗?
33
被省的高职院校五年一贯制单独招生录取了,还可以参加我市普通高中的录取吗?
34
投档分与学业考试成绩有何区别?
在投档录取时,对符合加分或优先录取条件的考生,按加分或优先后的投档分投档录取。特长生和名额分配录取不享受加分或优先录取;考生如同时符合多项加分的,享受加分值最高的事项;考生如同时符合加分和优先录取的,享受了加分事项的不再享受优先录取;“三侨生”加分仅限填报广东华侨中学志愿投档录取;父母双方均属本市农业户口的独生子女以及纯二女计生户的女孩加分仅限填报户籍所在区所办高中志愿投档录取。考生享受加分或优先录取的投档分,仅用于投档录取,不计入初中学业水平考试录取计分科目总成绩,在考生的电子版中考成绩证明中予以说明。
35
同分序号是什么?对学业考试成绩总分相同的考生,怎样进行投档排序?
当考生的投档分相同时,按以下规则进行排序:首先是享受“同等条件下优先录取”的考生(考生若已享受加分,则不再享受优先录取);再比较录取计分科目总成绩;若情况又相同,则先比较语文、数学、英语三科成绩之和;若再相同,则依次比较数学、语文、英语、道德与法治、历史、物理、化学单科成绩。
依照上述规则对全市投档总分相同的考生进行排序产生的序号,即为考生的同分序号,在考生的电子版中考成绩证明中予以说明。考生可登录中考服务平台“综合查询”栏目或关注“广州招考”微信公众号查询各类资格审核结果,审核结果也将以手机短信方式告知考生。
第五部分 咨询指引

36
哪些渠道可了解我市高中阶段招生学校的招生信息?
(一)广州招考网(http://gzzk.gz.gov.cn/)。
(二)《二〇二二年广州市高中阶段学校招生报考指南》。
(三)关注“广州招考”微信公众号或官方微博。
(四)考试成绩、录取结果查询:
1.网上查询——网址:https://zhongkao.gzzk.cn/。
2.微信查询——手机关注“广州招考”官方微信,点击“便民服务-招考查询”栏目进行查询。
3.免费向考生发送考试成绩、录取结果短信。


长按指纹 > 识别图中二维码 > 添加关注
全心全意办人民满意的招生考试