点击上方蓝字 关注我们

关注德伟思学堂公众号
提供择校备考、升学规划等一站式服务!
Hello,各位同学/家长,我是「德伟思教育」KIKI老师。
一模即将开启,中考还会远吗?
今天为大家梳理下26届上海中考接下来要经历的几个阶段,以及接下来每月的大事件,同学们请记好关键时间点,合理规划复习哦~💪🏻
注:以下时间顺序根据往年安排编写,仅供参考,具体时间以官方发布为准。
📅 26年1月前后(期末考 / 一模)
1月是这个学期最为忙碌的时候,期末考/一模考会在这个时间节点进行。
本次期末/一模考试是对同学们上半年学习情况的全面检验,也是总结学习成果的重要节点,为大家了解自身水平提供了绝佳契机。
同时,它标志着初三下半年的起点,影响寒假安排与心态调适,并帮助同学们找出知识薄弱环节,为接下来的二模、三模乃至中考的复习指明方向。
📅 26年2月(最后一学期开学)
2月寒假期间,利用假期时间对一模考试进行深度分析,并对应进行练习强化。
新学期开学,同学们可能会发现平时平平无奇的同学,突然开始一鸣惊人了。这时也不要慌,毕竟决定性的还是最后的中考,把握好自己的节奏,不要被旁人轻易带偏。
所以,这个月请务必制定好你的学习计划。明确自己的奋斗方向,一步一个脚印前进,给中考打下坚实基础。
德伟思「寒假班」
寒假挡不住向上的脚步
10+校区就近选择 各年级全科培优
欢迎各位家长扫码咨询课程详情


📅 26年3月(中考序章)
3月份,对于同学们来说,中考正式拉开了序章。学习进度进入完全总复习,中招政策也会对应发布。
这个阶段是复习的关键期,应将零散知识系统化,把握各科宏观脉络。善用错题集、往年真题查漏补缺,专项突破,多练新题,掌握中考命题趋势。
同时,3月底,可能还会进行理化实验和英语听说的模拟考。
📅 26年4月(中考体育&二模)
4月份的两大重头戏:二模考、体育中考。
各区会安排二模考试,二模相对于一模,更趋近于中考,所以很多人也把二模的结果作为中考的“平替”参考。
同时,各区也会安排体育考试,一直持续到5月上旬。
📅 26年5月(中考前夕)
到了5月份,中考升学的气氛会越来越强烈。
5月中下旬将迎来物理化学实验操作考试(15分)、英语听说测试(10分);同时,高中开放日陆续公布,中职自主招生部分专业需面试或测试。
下旬市教育考试院及招生校将发布自主招生、名额到区/到校计划,是志愿填报的重要参考。
📅 26年6月(中考进行时)
6月重点是中考和志愿填报。本届中考笔试将包含历史科目。考试结束后,首要任务是估分,因其直接关系到志愿填报与确认。
志愿填报结束后,很快各高中学校会组织自招测试。
📅 26年7月(中考录取)
7月的关键词则是出分+录取!中考出分时间一般是7月中上旬。
中考出分前,高中学校的自招预录取名单会公布!
中考出分后,会依次进行各批次的录取工作,自招、分配到区、分配到校、统一招生。同时,各批次的分数线也会公布。
7月下旬,同学们就会陆续收到高中的录取通知书了🎉

🔥眼下2026上海初三一模即将开战!
嘉定、徐汇、杨浦等区率先打响第一枪,黄浦、宝山、崇明紧随其后,基本都集中在1月下旬。KIKI汇总整理了最新一模“小道消息”,关乎考点、难度与趋势,初三生务必提前锁定!
注:以下信息搜集整理自网络及家长群,仅供参考~
01
静安一模


02
黄浦一模

03
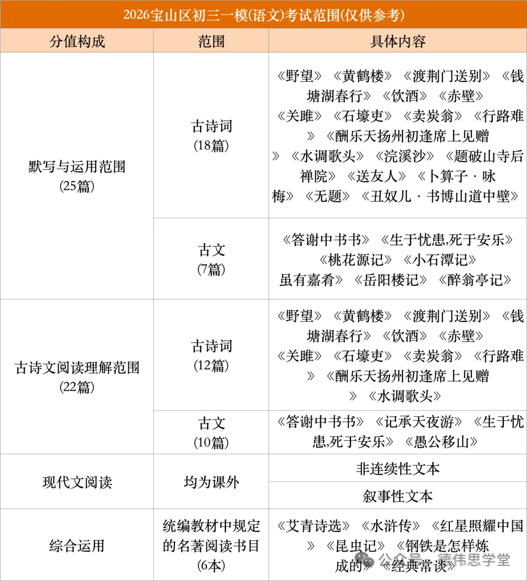
宝山一模


04
长宁一模

05
普陀一模
有同学反馈:普通物理一模考试范围是八年级6~9章,九年级10~13章

06
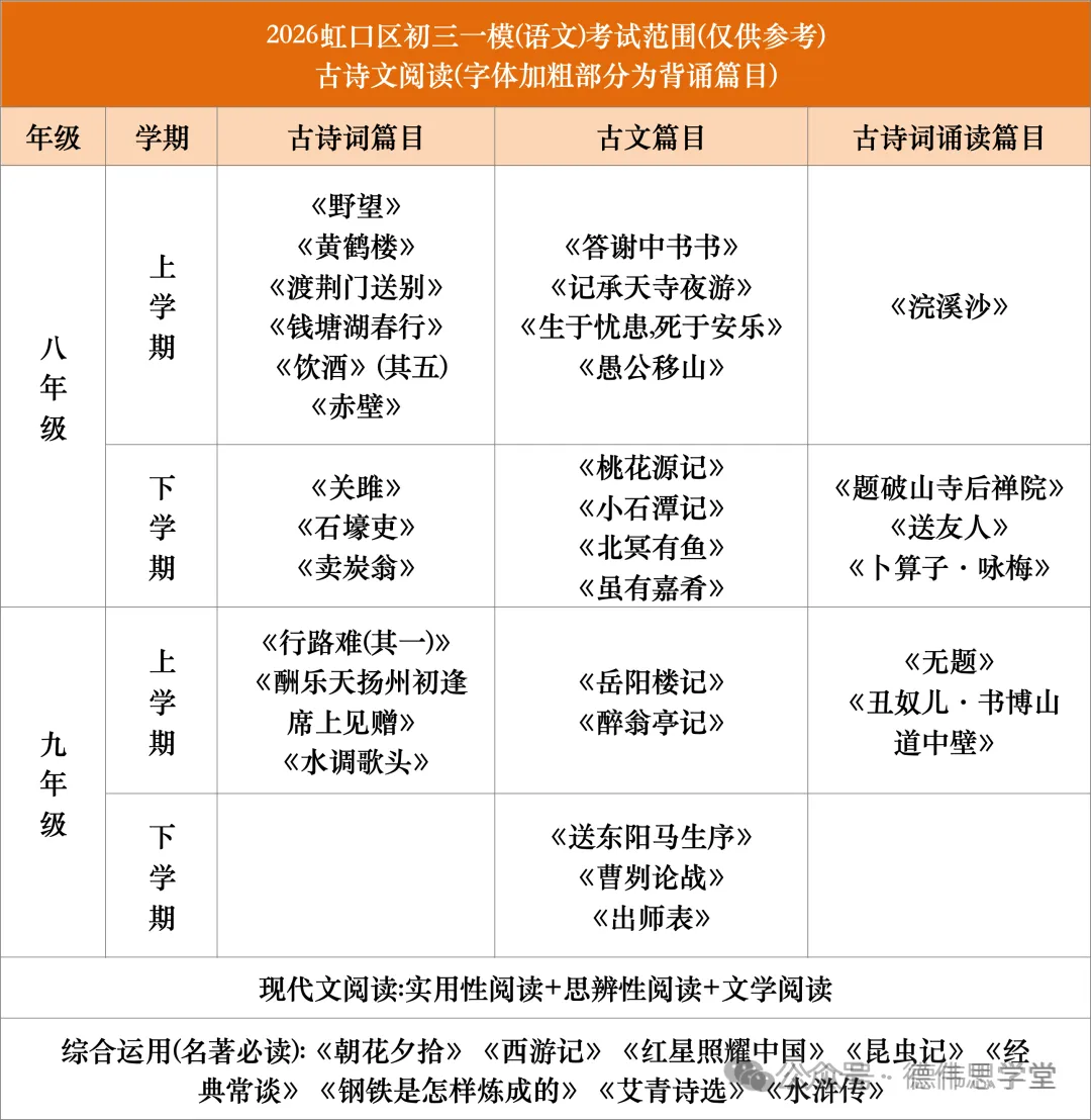
虹口一模


07
嘉定一模

08
徐汇一模
由于秋季课程时间相对比较长,因此2026初三一模的时间预计会比往年晚个一周左右。

09
杨浦一模

另外,据传2026届初三一模,金山、静安、闵行、青浦四个区将开启物理联考。物理一模的考试范围涉及到八年级全年内容+九上内容。


德伟思教育于2015年创建!11年口碑,上海10+校区,上海各年级均有开班!语数英物化全科辅导,团报更享超多优惠。

德伟思校区合集👇更多校区课程,欢迎扫码咨询~

相关阅读
德伟思教育
●上海高中大洗牌!2025上海16区高中Top100排行榜出炉!