






初中历史选择题总踩坑?选项相似就迷糊,知识背熟了还是错,考试丢分太冤枉!\n \n给同学们整理了《中考历史 300 道选择题专项训练》!附答案解析,精准练考点、破易错,专题训练,帮你吃透选择题答题逻辑。全年级可用‼️\n \n资料已经备好!需要的同学赶紧去下面去取,刷透这些题,历史选择稳拿高分!!!闭眼冲!\n#中考历史 #历史小纸条 #初中历史 #初中词汇 #七年级历史 #八年级历史 #九年级历史 #历史选择题 #选择题技巧 #选择题专项
文章来源:
四季读书网
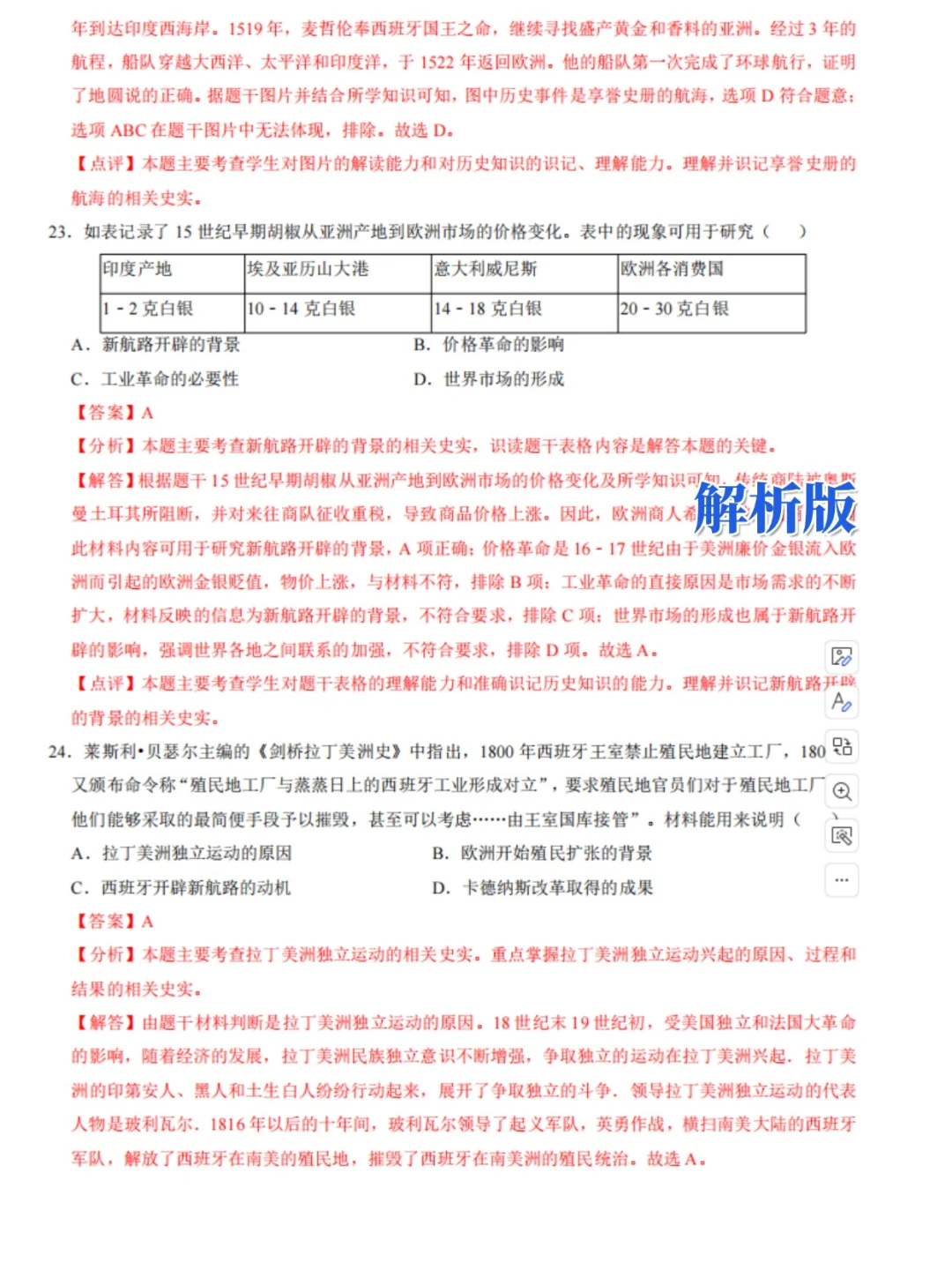
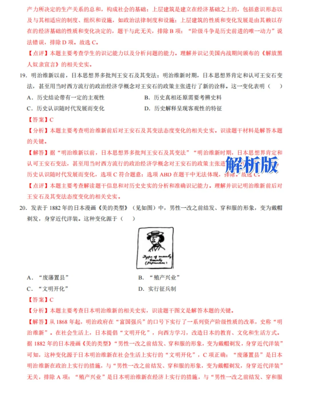
版权声明:本文内容由互联网用户自发贡献,该文观点仅代表作者本人。本站仅提供信息存储空间服务,不拥有所有权,不承担相关法律责任。如发现本站有涉嫌抄袭侵权/违法违规的内容, 请发送邮件至23467321@qq.com举报,一经查实,本站将立刻删除;如已特别标注为本站原创文章的,转载时请以链接形式注明文章出处,谢谢!