








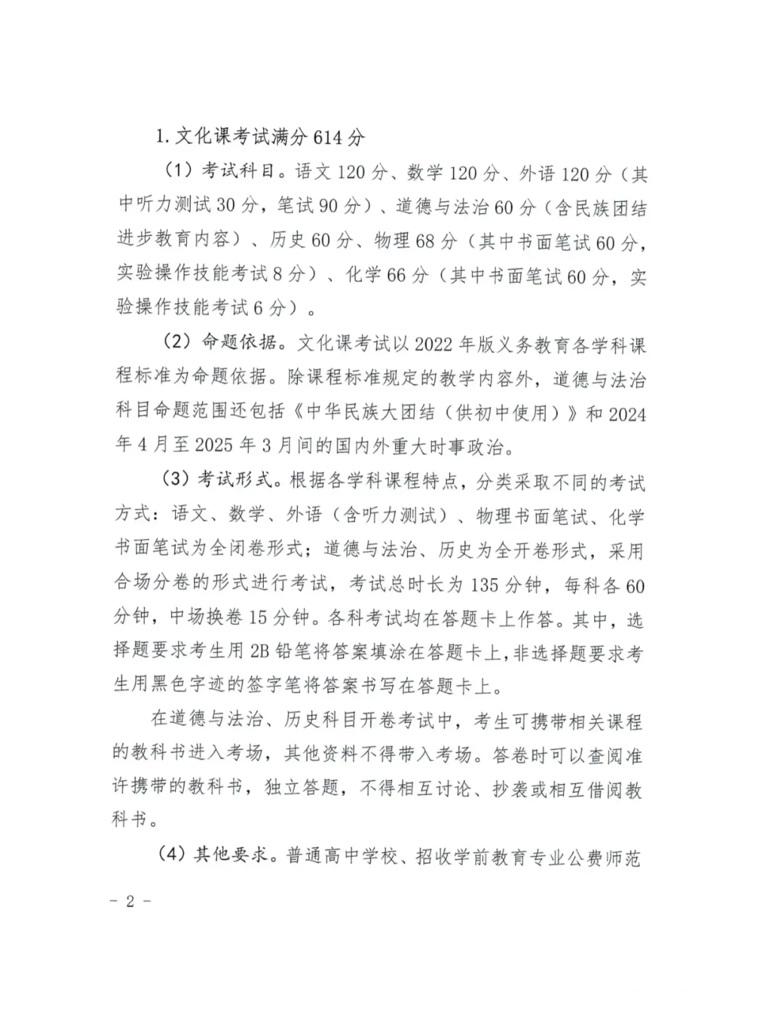
家人们,2025 年河北中考政策有重大调整,关乎每个初中生,一定要了解!\n💥全科开考:除了数学、语文、英语、物理、化学、政治、历史、信息技术这些老面孔,地理和生物也加入中考大军啦。以后再也不能忽视这两门课咯。\n💥两考合一:初中毕业考试和升学考试合并成了初中学业水平考试,这可太赞了,直接减少了考试次数,孩子们的负担也减轻不少!\n💥分值提升:中考总分涨到 800 分啦!新增的地理、生物满分都是 60 分。实验考试分值从 10 分提到 20 分,体育中考成绩也从 30 分涨到 50 分。这明显更重视实践能力和身体素质了~\n这次改革是为了更全面地评估学生综合素质,减轻负担的同时,培养大家的实践和身体素质。家长和同学们得提前规划,早做准备呀!\n#河北中考 #2025年中考 #中考政策改革
文章来源:
四季读书网
版权声明:本文内容由互联网用户自发贡献,该文观点仅代表作者本人。本站仅提供信息存储空间服务,不拥有所有权,不承担相关法律责任。如发现本站有涉嫌抄袭侵权/违法违规的内容, 请发送邮件至23467321@qq.com举报,一经查实,本站将立刻删除;如已特别标注为本站原创文章的,转载时请以链接形式注明文章出处,谢谢!