
教育部对近5年高考命题的内容、方向和原则汇总
这些改革旨在更好地适应新时代的要求,促进学生的全面发展,并提高高考命题的质量和效果。
【命题原则】强调立德树人,促进德智体美劳全面发展。
【命题重点】考查关键能力和学科素养。
【命题素材】选取富有时代气息的素材,增强中国特色社会主义道路自信、理论自信、制度自信、文化自信。
【题型调整】注重基础性、综合性、应用性和创新性。
【命题优化】优化情境设计,增强试题的开放性和灵活性。
【命题要求】减少死记硬背和机械刷题现象。
【考查目标】继续强调关键能力和学科素养。
【命题方向】坚持以习近平新时代中国特色社会主义思想为指导,贯彻党的教育方针,落实立德树人根本任务,充分发挥高考命题的育人功能和积极导向作用,构建引导学生德智体美劳全面发展的考试内容体系。
【命题要求】优化试题呈现方式。
【考查重点】加强对关键能力和学科素养的考查,引导减少“死记硬背”和“机械刷题”现象。
【命题方向】坚持以习近平新时代中国特色社会主义思想为指导,全面贯彻党的教育方针,落实立德树人根本任务,服务人才培养质量提升和现代化建设人才选拔,引导学生德智体美劳全面发展。
【命题原则】“核心价值金线、能力素养银线、情境载体串联线”;“无价值,不入题;无思维,不命题;无情境,不成题;无任务,不立题”
【命题特点】继续体现基础性、综合性、应用性和创新性。
【考查内容】关键能力、学科素养、思维品质,以及对所学知识的融会贯通和灵活运用。
【命题依据和核心导向】2024年高考命题主要以《普通高中课程标准(2017年版2020年修订)》和《中国高考评价体系》为依据。这两个文件在内在逻辑和核心指向方面具有高度统一性,强调“价值引领、素养导向、能力为重、知识为基”的多维考查模式,实现从“考知识”向“考能力素养”的转变。
【命题原则和特征】高考命题遵循“无价值,不入题;无思维,不命题;无情境,不成题;无任务,不立题”的原则。这意味着高考试题将紧密结合社会主义核心价值观,强调思维品质和实际应用能力的考查,同时通过情境化试题提高学生的实际问题解决能力。
【教育部的三个转变】高考命题实现了三个重要转变,即从考试评价工具到全面育人载体的转变,从“解题”到“解决问题”的转变,以及从“以纲定考”到“教考衔接”的转变。这些转变强调了命题的育人功能,以及对学生的思维过程和思维方式的重视。
【命题的具体方向】2024年高考命题将注重考查学生的基础知识、基本技能、基本方法的理解,同时强调灵活运用知识。命题内容限定在课程标准范围内,注重考查内容的全面性和主干重点内容,避免偏题怪题。此外,高考命题将更加注重考查学生的思维品质,鼓励学生主动思考和深入探究。
【命题重点】考查必备知识、关键能力和学科素养。
【命题目标】引导培养探索性、创新性思维品质。
【试题优化】优化试题结构和形式,增强应用性、探究性和开放性。
时政热点:特别关注政治、科技、时政和文化热点,如航空航天工程、电子信息、5G通信、量子计算等。
总的来说,从2020年到2024年,高考命题的方向和内容经历了显著的变化,越来越注重学生的核心素养、关键能力和创新思维的培养。这些变化旨在更好地适应新时代的要求,促进学生的全面发展,并提高高考命题的质量和效果。
《高考命题的总体趋势》
教育部基础教育课程中心主任刘月霞

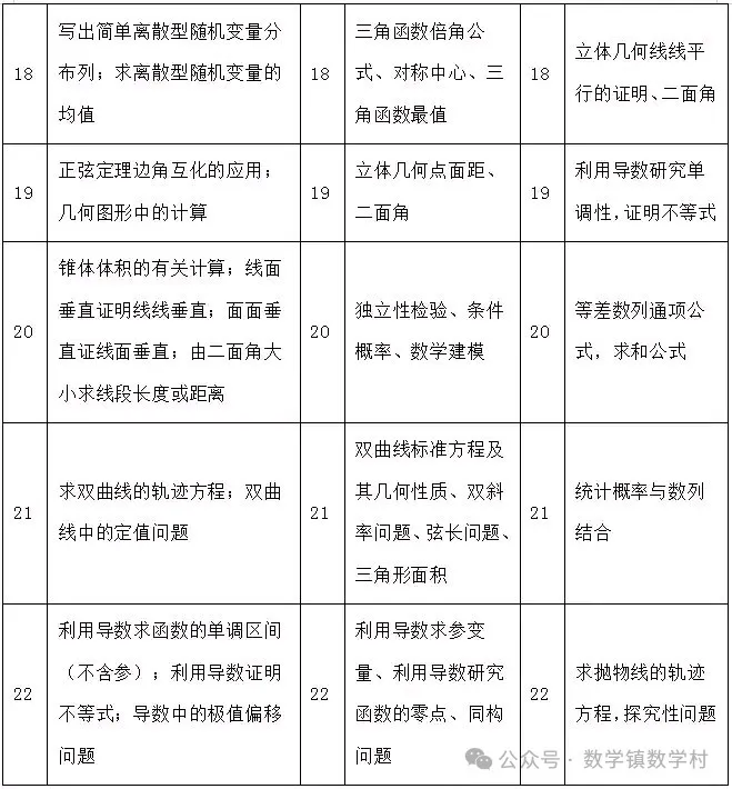
2020年、2021年与2022年新高考Ⅰ卷数学知识点分布对比

19题模式





提分手段






注:以上内容转自公众号”高中数学解题教研“,若有侵权,联系删除!
【相关阅读】
5.高考复习如何回归教材——从2024年高考综合改革适应性测试卷得到的启示
6.加强教考衔接,实现平稳过渡--2024年1月 “九省联考”数学试题带来的备考启示
7.最实用的圆锥曲线二级结论应用手册(含证明结论和例题应用及详细答案)
9.高中数学知识梳理
11.开学大礼包:小学 • 初中 • 高中 • 全科目教学视频汇总
12.高考复习:新教材数学新增14个考点!高考命题可能从这出
14.高考复习专题:高考临近,再看看2023年高考的阅卷细则和总结