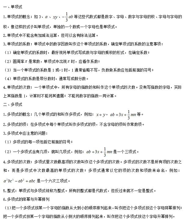
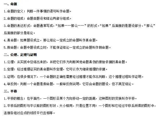
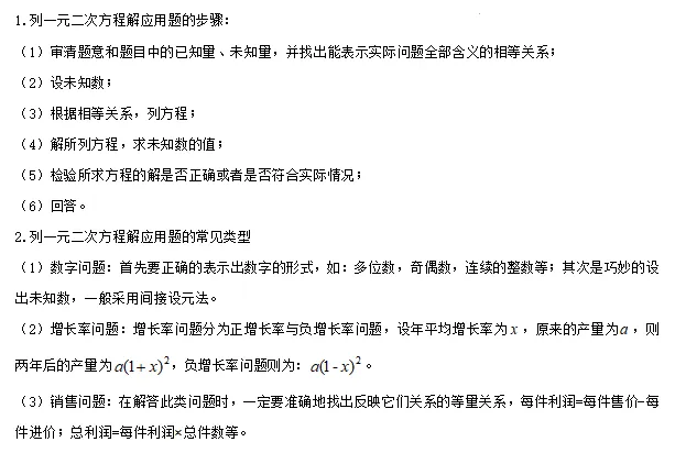
第1讲
有理数知识点梳理









第2讲
整式知识点梳理








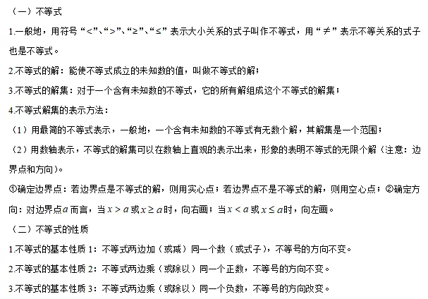
第3讲
一次方程与一元一次不等式












第04讲
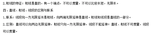
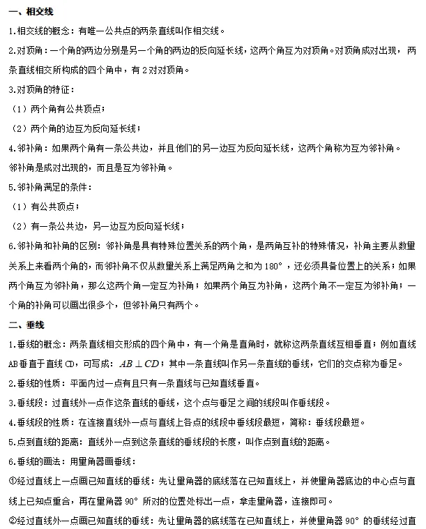
几何初步、相交线、平行线













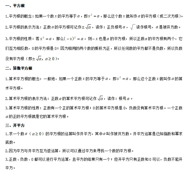
第5讲
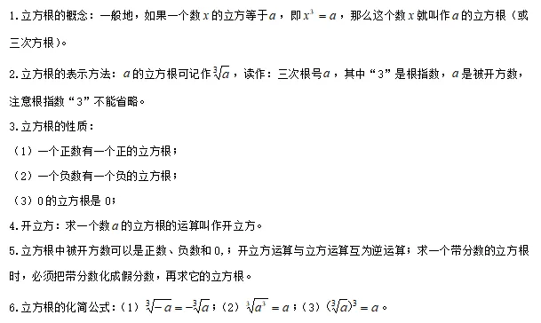
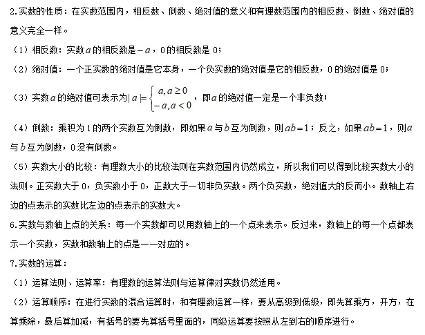
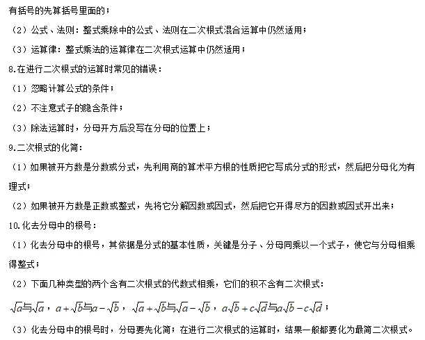
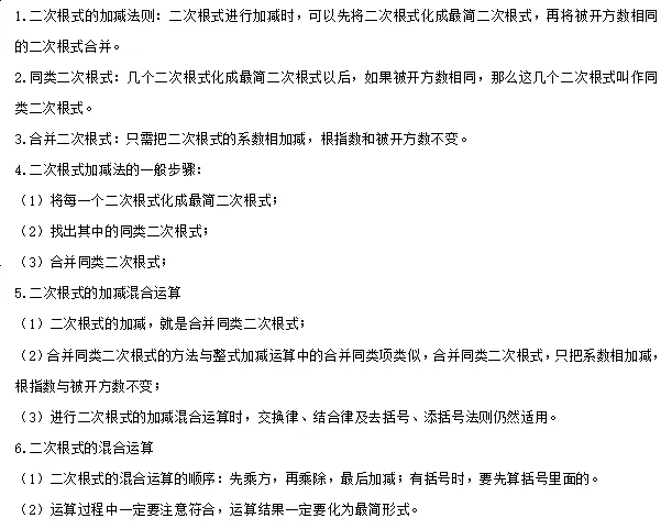
实数与二次根式









第6讲
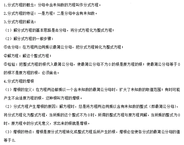
分式知识点梳理







第7讲
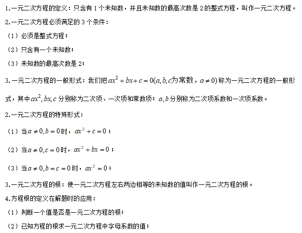
一元二次方程







第8讲
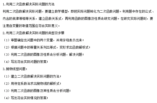
坐标系、函数







第9讲
二次函数知识点







第10讲
三角形与全等三角形




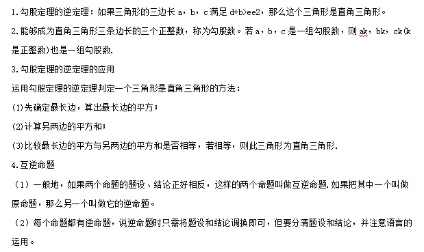
第11讲
勾股定理三角函数






第12讲
四边形知识点梳理
第13讲
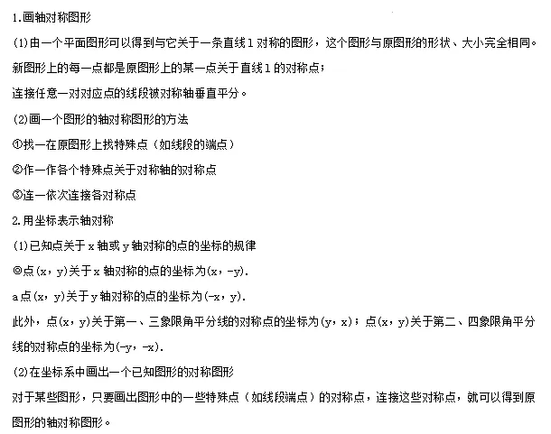
轴对称与旋转





第14讲
圆知识点梳理



第15讲
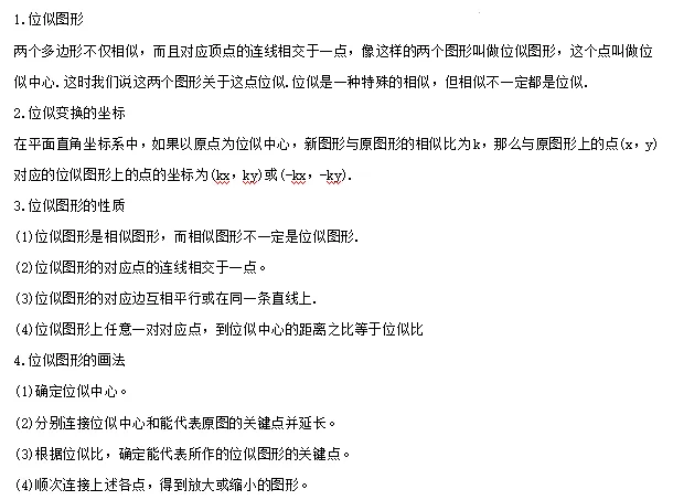
相似、投影与视










第16讲
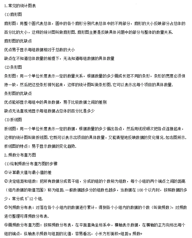
统计与概率








1.本公众号部分转载的文章、图文、视频来自网络,其版权和文责属原作者所有,若来源标注错误或侵犯到您的权益,烦请告知,我们将立即删除。
文章来源:
四季读书网
版权声明:本文内容由互联网用户自发贡献,该文观点仅代表作者本人。本站仅提供信息存储空间服务,不拥有所有权,不承担相关法律责任。如发现本站有涉嫌抄袭侵权/违法违规的内容, 请发送邮件至23467321@qq.com举报,一经查实,本站将立刻删除;如已特别标注为本站原创文章的,转载时请以链接形式注明文章出处,谢谢!