中考必备
初中物理常考仪器的读数


常用常数


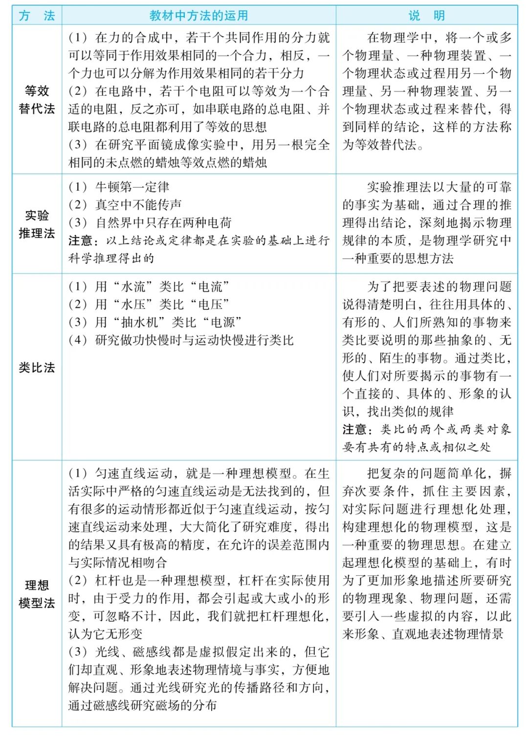
常见研究方法


公式汇总









注意:计算时注意单位的统一,如求速度、密度、电功率等。
来源:《2024教与学·中考必备》物理-配人教版
R/E/V/I/E/W
往期回顾




广州教与学
中小学同步教辅图书
国学书法图书
文章来源:
四季读书网
版权声明:本文内容由互联网用户自发贡献,该文观点仅代表作者本人。本站仅提供信息存储空间服务,不拥有所有权,不承担相关法律责任。如发现本站有涉嫌抄袭侵权/违法违规的内容, 请发送邮件至23467321@qq.com举报,一经查实,本站将立刻删除;如已特别标注为本站原创文章的,转载时请以链接形式注明文章出处,谢谢!