









2.为什么臭氧(O3)是极性分子?
【答】单质分子中的共价键并非都是非极性键,单质分子也并非都是都是非极性分子,根据杂化理论,臭氧(O3)分子的价键结构如图所示。

根据杂化轨道理论,O3分子中除O原子间均存在δ键外,在三个O原子之间还存在一种4个电子的离域大∏键,大∏键是由sp3杂化的中心O原子上未杂化的两个电子占据的的p轨道和两个端基O原子的单电子占据的p轨道从侧面重叠而形成的。可见,中心O原子在形成大∏键时多拿出一个电子(即提供两个电子)。由于大∏键的电子云是趋向平均化的,平均化后就相当于中心O原子失去部分负电荷,端基O原子得到部分负电荷,因而O3中的O-O键是极性的,又由于O3分子为角形分子,两个O-O键的极性不能相互抵消,所以O3分子为极性分子。臭氧的沸点为160.60K,远远高于O2的沸点90K;标准状况下,臭氧在水的溶解度为氧气的10倍,这些均与臭氧分子的极性有关。
3.碳酸氢钠固体分解温度在200摄氏度以上,那么碳酸氢钠溶液中能分解吗?
【答】碳酸氢钠在有水的情况下更容易分解,50多摄氏度就可以完全分解。
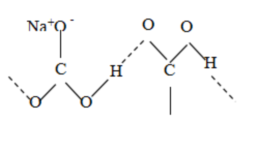
4.为什么NaHCO3的溶解度比Na2CO3的小?
【答】一般来说,碳酸酸式盐的溶解度大于碳酸正盐,但NaHCO3的溶解度比Na2CO3的小,这是因为,氢键不仅存在于共价化合物中,也存在于某些离子晶体中。在NaHCO3的水溶液中,溶质之间形成氢键如图所示,使分子间发生了缔合作用,从而降低了溶解度。类似的还有钾、铵的碳酸氢盐的溶解度反常地低于其对应的正盐。


5.为什么可以用焓变(△H)表示化学反应的反应热?
【答】化学反应一般在敞口容器中进行,即在恒压(101Kpa)条件下进行,此时的热效应称为恒压热效应。
根据热力学第一定律,体系的热力学能(U,也称为内能)的变化等于以功和热的形式传递的能量。△H=Q+W
式中。Q表示热量,若热量由环境流入体系,则Q为正值,反之则Q为负值;W表示功,若环境对体系做功,W为正值,反之W为负值。
在恒压条件下,△U=Qp+W=Qp—p(V2—V1),即恒压热效应Qp=△U+p(V2—V1)。其中p为压强,V为体积。
焓(H)是一个状态函数,热力学规定H=U+pV。在恒压条件下,焓变△H=U2+pV2—U1—pV1=U2—U1+p(V2—V1)=△U+p(V2—V1)=Qp
由此可见,焓变△H与恒压热效应Qp相等,因此,可以用焓变表示化学反应的反应热。
6.盐桥的作用是什么?
【答】单液的原电池由于液面接界电势高,电池效率低,为了提高电池效率,使用通过盐桥将两个半电池相连而构成的原电池。将两种电解质溶液通过盐桥相连,使电解质溶液不直接接触,降低了液面接界电势,由于盐桥中也装有电解质溶液,,可以起到导电的作用。盐桥中的电解质溶液要求浓度较高,且阴、阳离子迁移速率应差不多,一般用含饱和氯化钾溶液的琼脂。盐桥的作用:连接内电路,形成闭合回路;平衡电荷。
本期资料获取方式
【第1步】点击下面链接,进入公众号首页 【第2步】 「衡水中学名师分享 2024高考化学核心要点复习讲义.pdf」,点击链接即可保存。打开「夸克APP」在线查看,支持多种文档格式转换。 链接:https://pan.quark.cn/s/58a7dd15afe9 「6-1分子的空间结构与性质.pptx」,点击链接即可保存。打开「夸克APP」在线查看,支持多种文档格式转换。 链接:https://pan.quark.cn/s/af452a9022df
免责声明:所载内容来源于互联网,微信公众号等公开渠道,我们对文中观点持中立态度,本文仅供参考、交流。转载的稿件版权归原作者和机构所有,如有侵权,请联系我们删除。
优秀PPT第5期
【优秀PPT第23个】2024高考化学题型分析(PPT下载)
【优秀PPT第31个】2024高考化学二轮备考思路与迎考策略(PPT可下载)
【优秀PPT第32个】2024届高三化学二轮复习 化学实验复习应用原子结构解决实际问题课件(PPT可下载)
优秀PPT第1期
优秀PPT第2期
【优秀PPT下载汇编第二期】33个精品PPT打包分享,请收藏!
【1,2,3,4共四期优秀PPT】133个优秀PPT汇编,请收藏!
精品推荐:
1、【优秀PPT下载汇编第二期】33个精品PPT打包分享,请收藏!
3、【优秀PPT下载汇编第3期】33个精品PPT打包分享,请收藏!
4、新学期备课助手 | 新人教、鲁科、苏教高中化学5本书的教学资源包【课件+讲义+教案+实验视频】
更多精品,点击阅读原文



