高中生物 | 减数分裂知识点总结,附例题及解析,超全超实用!
四季读书网
119
今天为大家整理的是高中生物减数分裂知识点,附例题及解析,超全超实用!

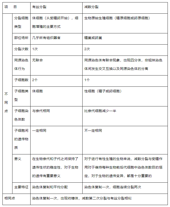
(1)同源染色体:减数分裂第一次分裂过程中,相互配对(联会)的两条染色体,它们的形状和大小一般都相同(不同的一般指性染色体,如X、Y染色体),一条来自父方,一条来自母方。 减数分裂中精(卵)原细胞和初级精(卵)母细胞中含有同源染色体,在次级精(卵)母细胞、精子(卵细胞)和极体中不含有同源染色体,但在有丝分裂中同源染色体始终存在。(2)染色单体:在间期染色体复制以后,每条染色体含有两条完全相同的染色质丝,连接在一个着丝点上,每条染色质丝成为一个染色单体。无论是有丝分裂还是减数分裂,染色单体都是形成于间期,但有丝分裂消失于后期,减数分裂消失于减数第二次分裂的后期。(3)四分体:同源染色体两两配对的现象叫联会,联会后的每对同源染色体含有四条染色单体,称四分体(1)染色体数:以染色体的着丝点数目为依据,有几个着丝点就有几个染色体。(2)染色单体数:若有染色单体,则染色单体数是染色体数的2倍;若无染色单体则为零(3)DNA分子数:若有染色单体,则DNA分子数是染色体数的2倍;若无染色单体,则DNA分子数等于染色体数。一个四分体=1对同源染色体=2个染色体=4个染色单体=4个DNA分子减数分裂是三大遗传规律的细胞学基础,三大遗传规律都是研究亲代的性状在子代中的表现问题。无论哪个规律研究什么性状,亲代性状要在子代中表现出来,都必须经减数分裂、受情作用和个体发育三个阶段,但受精作用与个体发育不过是性状表现必不可少的阶段,它们并不影响子代表现型与基因型的种类和比例。因此,性状在子代中如何表现的问题 要取决于减数分裂产生的配子的种类和比例。而与减数分裂产生的配子的种类有关的关键阶段在减数分裂中的同源染色体的分离时期。这就是遗传规律的实质所在。在减数第一次分裂的后期,由于同源染色体的分离,导致了位于同源染色体上等位基因的分离,表现出基因的分离定律;在等位基因随同源染色体分离的同时,非同源染色体之间表现为自由组合,导致了位于非同源染色体上非等位基因的自由组合,表现出基因的自由组合定律,由此一见,遗传定律是由于减数分裂过程中染色体的行为变化引起的。
六、一个基因型为AaBb的生物体产生配子的配子(精子或卵细胞)种类与一个基因型为AaBb的精(卵)原细胞产生的配子(精子或卵细胞)种类对于进行有性生殖的生物来说,减数分裂和受精作用,对于维持生物前后代体细胞染色体数目的恒定,以及生物的遗传和变异都是十分重要的。1.下图为同一高等动物不同时期的细胞分裂示意图(假设该生物的体细胞有4条染色体,基因型为MMNn),相关说法正确的是( )B.可用MMMMNNnn表示A、B、C三图中细胞的基因型根据题意和图示分析可知:A细胞含有同源染色体,且着丝点分裂,处于有丝分裂后期;B细胞含有同源染色体,且同源染色体成对地排列在赤道板上,处于减数第一次分裂中期;C细胞中含有同源染色体,且着丝点都排列在赤道板上,处于有丝分裂中期;D细胞不含同源染色体,着丝点分裂,处于减数第二次分裂后期。A、在动物的睾丸中既可进行有丝分裂实现精原细胞的增殖,也可进行减数分裂产生精细胞,所以可以在睾丸中同时观察到上述四种细胞,A错误; B、ABC图是DNA复制后的时期,核DNA含量加倍,其上的基因组成也加倍,B正确;C、4幅图中染色体组数分别为4组、2组、2组和 2组,C错误;D、该生物基因型为MMNn,产生的m是新基因,只能是基因突变的结果,D错误.(1)若图1表示减数分裂的连续过程,则甲为性原细胞,乙为初级性母细胞,丙为次级性母细胞,丁为性细胞。(2)若图2表示二倍体动物分裂细胞,则A可表示处于减数第二次分裂前期、中期的次级性母细胞,以及性细胞;B可表示性原细胞、初级性母细胞和处于减数第二次分裂后期的次级性母细胞;C表示处于有丝分裂后期的性原细胞(体细胞)。2.二倍体高等雄性动物某细胞的部分染色体组成示意图如下,图中①、②表示染色体,a、b、c、d表示染色单体。下列叙述错误的是A.一个DNA分子复制后形成的两个DNA分子,可存在于a与b中,但不存在于c与d中B.在减数第一次分裂中期,同源染色体①与②排列在细胞中央的赤道面上C.在减数第二次分裂后期,2条X染色体会同时存在于一个次级精母细胞中D.若a与c出现在该细胞产生的一个精子中,则b与d可出现在同时产生的另一精子中分析题图可知,此细胞中含有同源染色体,且同源染色体形成四分体,①、②为同源染色体,a、b为姐妹染色单体,c、d为非姐妹染色单体。A、一个DNA分子复制后形成的两个DNA分子,存在于同一条染色体的两条姐妹染色单体上,所以可存在于a与b中,但不存在于c与d中,A正确;B、在减数第一次分裂中期,同源染色体排列在细胞中央的赤道面上,B正确;C、在减数第二次分裂后期,着丝点分裂,姐妹染色单体分开形成两条子染色体,所以2条X染色体会同时存在于一个次级精母细胞中,C正确; D、若a与c出现在该细胞产生的一个精子中,则b与d不可能出现在同时产生的另一精子中,D错误。
版权声明:本文内容由互联网用户自发贡献,该文观点仅代表作者本人。本站仅提供信息存储空间服务,不拥有所有权,不承担相关法律责任。如发现本站有涉嫌抄袭侵权/违法违规的内容, 请发送邮件至23467321@qq.com举报,一经查实,本站将立刻删除;如已特别标注为本站原创文章的,转载时请以链接形式注明文章出处,谢谢!