
在线做题.视频讲解·试卷分析

数学卷考霸评分 8.5/10
数学卷
本卷考察了代数基础运算、二次函数图像与性质、圆的切线判定与性质、相似三角形的应用、三角函数解决实际问题、统计分析等核心内容,易得分题多为直接应用公式的基础题,难点集中在最后两道跨模块综合题,尤其是动态几何综合题对学生的推理和转化能力要求较高。


<点击图片查看全卷>
数学卷答案

<点击图片查看完整答案>
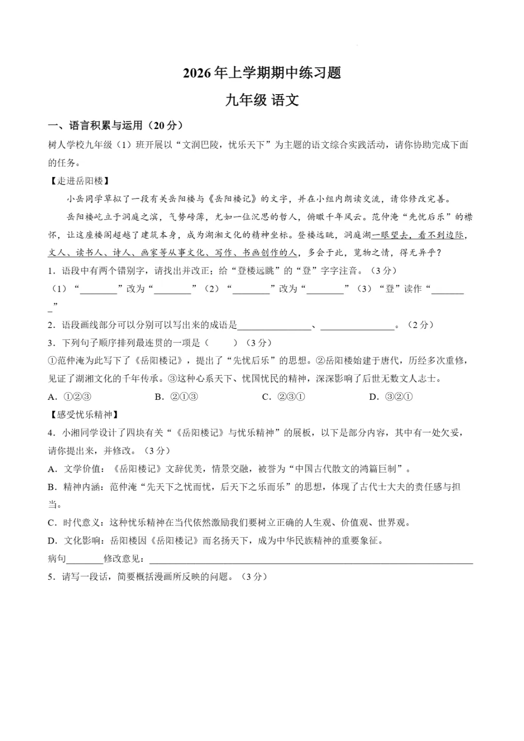
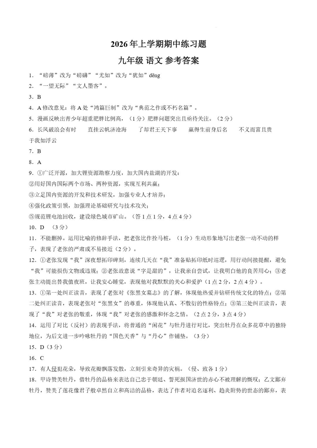
语文卷考霸评分 8.5/10
语文卷
这份期中卷贴合湖湘文化与科技热点,积累题重基础,阅读题含分析鉴赏与跨文本关联,名著引导高阶思维,作文紧扣AI有现实意义,难点在跨文本情感分析与AI利弊的深度思考。


<点击图片查看全卷>
语文卷答案

<点击图片查看完整答案>
物理卷考霸评分 8.6/10
物理卷
该卷紧扣课标,基础题直接覆盖核心概念(如物理史、物态变化),中等题考察知识迁移与应用(如浮力差、滑轮斜面),难题需多维度分析(如v-tF-t结合、电路假设),题量适中,适合九年级上学期期中检测。


<点击图片查看全卷>
物理卷答案

<点击图片查看完整答案>
化学卷考霸评分 8.5/10
化学卷
本次2026上学期九年级化学期中试卷得分8.5分,符合期中年级要求,核心知识点覆盖全面,纵向衔接基础模块,认知层次分布合理,有易有难能区分学生,但部分题目思维深度可提升。考察要点含物质性质、实验操作、微观反应、溶液、化学计算等,难点在22实验探究、15金属置换分析。


<点击图片查看全卷>
化学卷答案

<点击图片查看完整答案>
历史卷考霸评分 8.6/10
历史卷
这份试卷考察了初中历史核心知识点,选择题和非选择题搭配合理,从基础到高阶思维逐步提升,难点主要在跨知识点综合分析和论述题,需要学生具备较强的历史思维和综合能力。


<点击图片查看全卷>
历史卷答案

<点击图片查看完整答案>
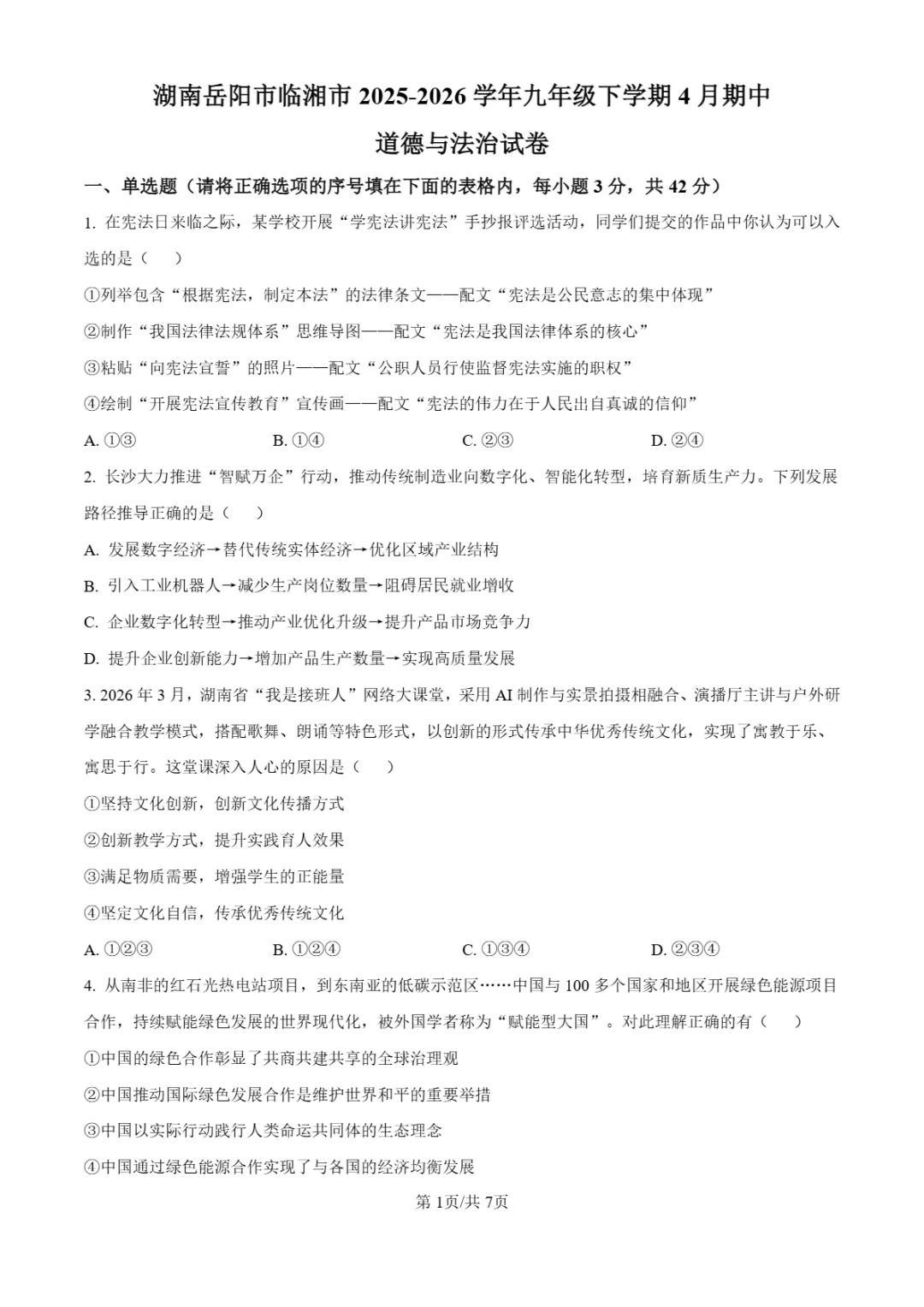
道法卷考霸评分 8.5/10
道法卷
试卷紧扣时代热点与课标核心要求,覆盖宪法地位、民主法治、中华优秀传统文化、构建人类命运共同体、心理健康等关键内容,选择题考察基础知识的理解与辨析,材料题结合三湘案例、春晚现象、课间改革等真实情境,引导学生分析问题、解决问题,但部分时事类材料更新需更精准贴合考试时间节点的政策动态。


<点击图片查看全卷>
道法卷答案

<点击图片查看完整答案>
小程序获取更多湖南本土升学方案·资料
无广告·自助查阅·全平台自助刷题学习
刷名校好题好卷·打破升学信息差
争做湖南最好·最全·最强的升学配套