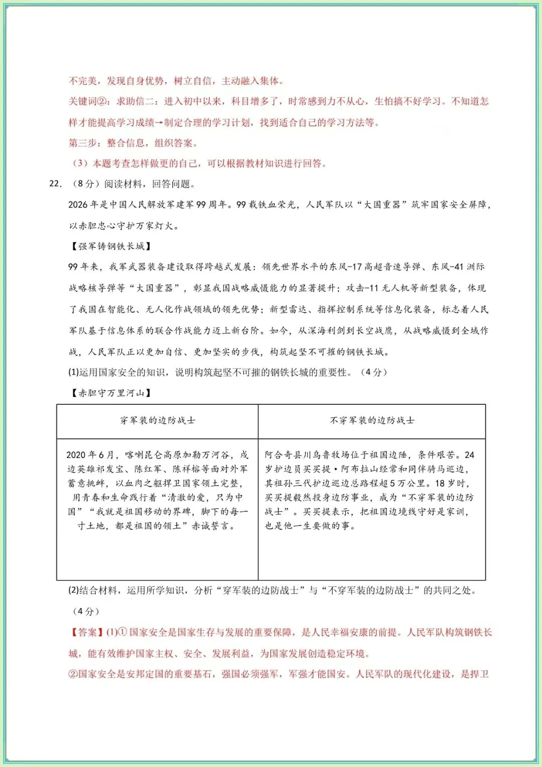
北京中考道法冲刺阶段,一份有当地命题风格的中考道法试卷模拟和答案,是了解题型、调节答题节奏、加强重点考点的有效途径。本套 2026 年北京专用中考道法二模试卷严格按照北京中考标准命制,包含全部题型,配有详细的解答过程,是帮助考生高效复习道法知识的利器。
本份中考道法试卷模拟及答案,精准复制了北京中考道法的命题特点,开篇 10 道判断题直接针对易错概念辨析,从交友的智慧、挫折的态度、网络规则、总体国家安全观、宪法地位等知识点出发,每一道题都针对学生常混淆的知识点进行设计,帮助学生扫清基础概念误区。如“宪法是各项普通法律之和”、“坚持总体国家安全观以军事安全为根本”等高频易错表述,在判断题中重点考查,直接对接北京中考道法高频考点,帮你打下基础分。
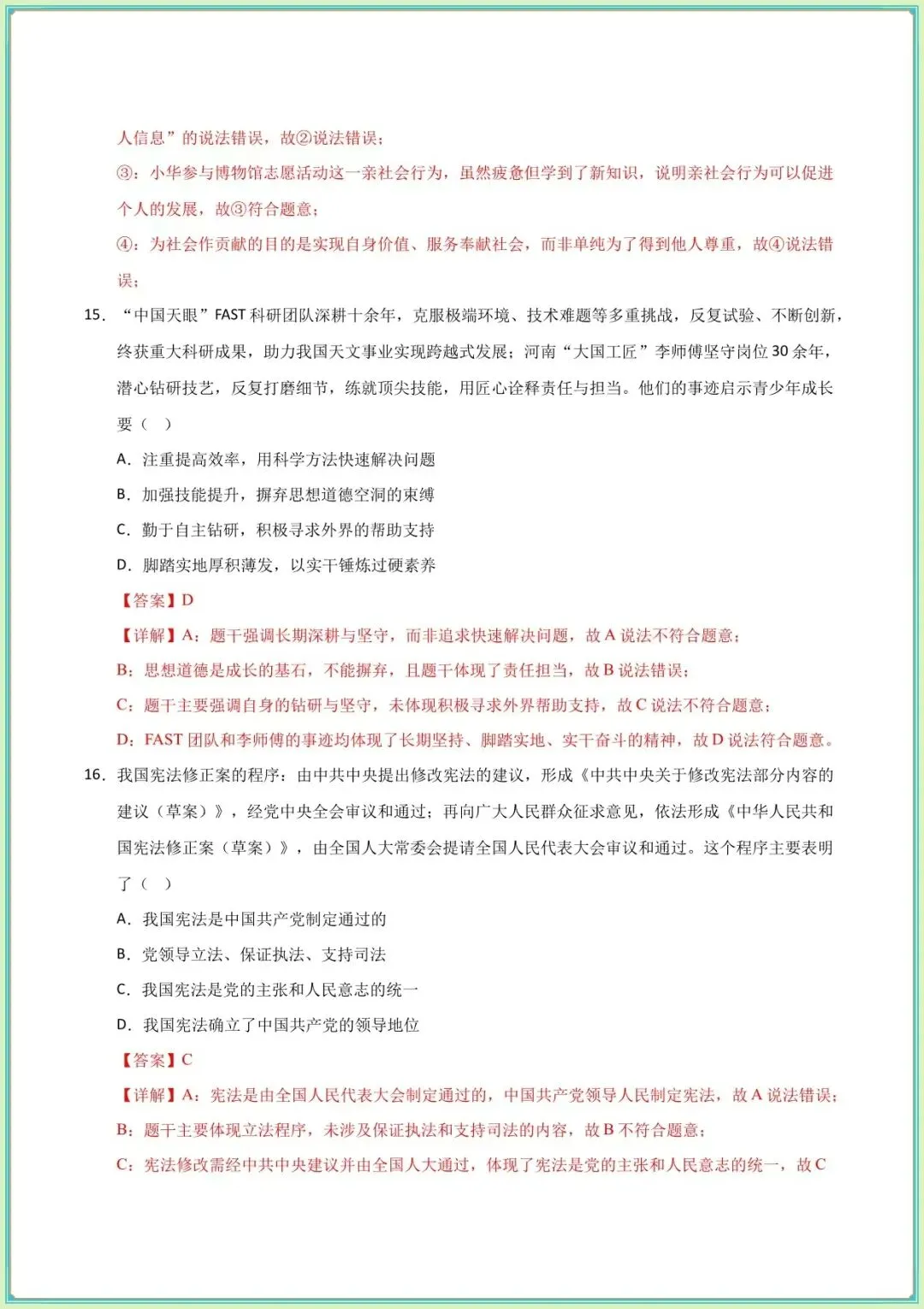
试卷答案解析是“提分指南”,每一个题目都会从考点定位、题干分析、易错提醒三个方面进行剖析,给出正确的答案的同时也指出了错误的原因以及容易混淆的知识点。以“十五五规划和基本实现现代化目标”的时间节点、公民权利和义务的区分为例,解析中结合教材原文给出明确的判断标准,帮助学生理清答题思路,掌握北京中考道法答题规范,防止因为概念不清而失分。
无论是进行全真模拟考前冲刺,还是有针对地解决易错思维方法以及情境类试题,这份北京中考道法二模试卷都能满足。试卷提供完整的电子版,可以直接打印进行限时自测,也可以对照解析逐题分析,整理错题本,巩固高频考点。
道法提分关键就是概念辨析、情境理解、规范答题。按照考试时间完成整套试卷,并对错题进行详细的分析,从中归纳出北京中考道法的命题规律以及答题技巧。2026年北京专用中考道法第二次模拟试卷的命题风格、考点解析均准确契合,有利于同学们在中考道法中取得好成绩。











说明
本微信公众账号分享的资源均通过网络等公共合法渠道获得,仅供试用!版权属于原出版机构或影像公司,本资源为电子载体,传播分享仅限于家庭使用与交流心得、参考和辅助购买决策,不得以任何理由在商业行为中使用,若喜欢此资源,建议购买实体产品。文章中的视频及图片均来自网络,版权归原作者或原出版社所有。如有侵权,请及时联系删除。