
















LIPIN





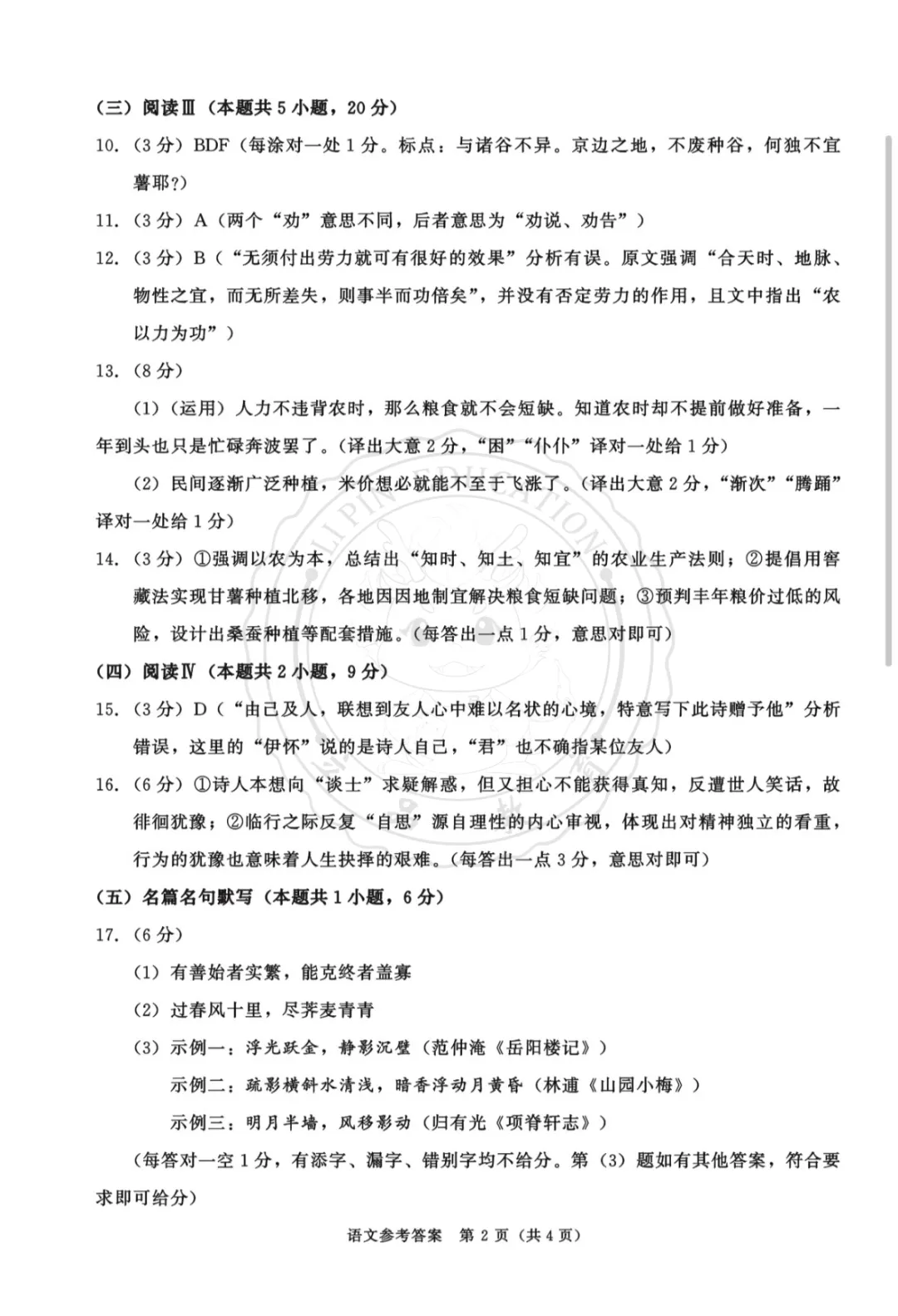
高中三诊
真题解析

关于我们
/ EDUCATION
立品教育,总部位于成都环球中心,现全成都有 近 40 家 校区以及专业的教研中心、上千名全职教师。我们是扎根于成都本土的高端个性化教育辅导机构,多年来立品秉持着“修身立品,勤学善思”的教育理念,教育成果显著,辅导经验丰富,在成都广受好评。



联系后台领全套真题+答案,清晰可打印!
26年高中三诊真题+答案
LIPIN EDUCATION


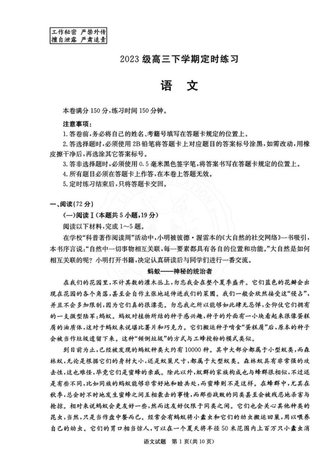
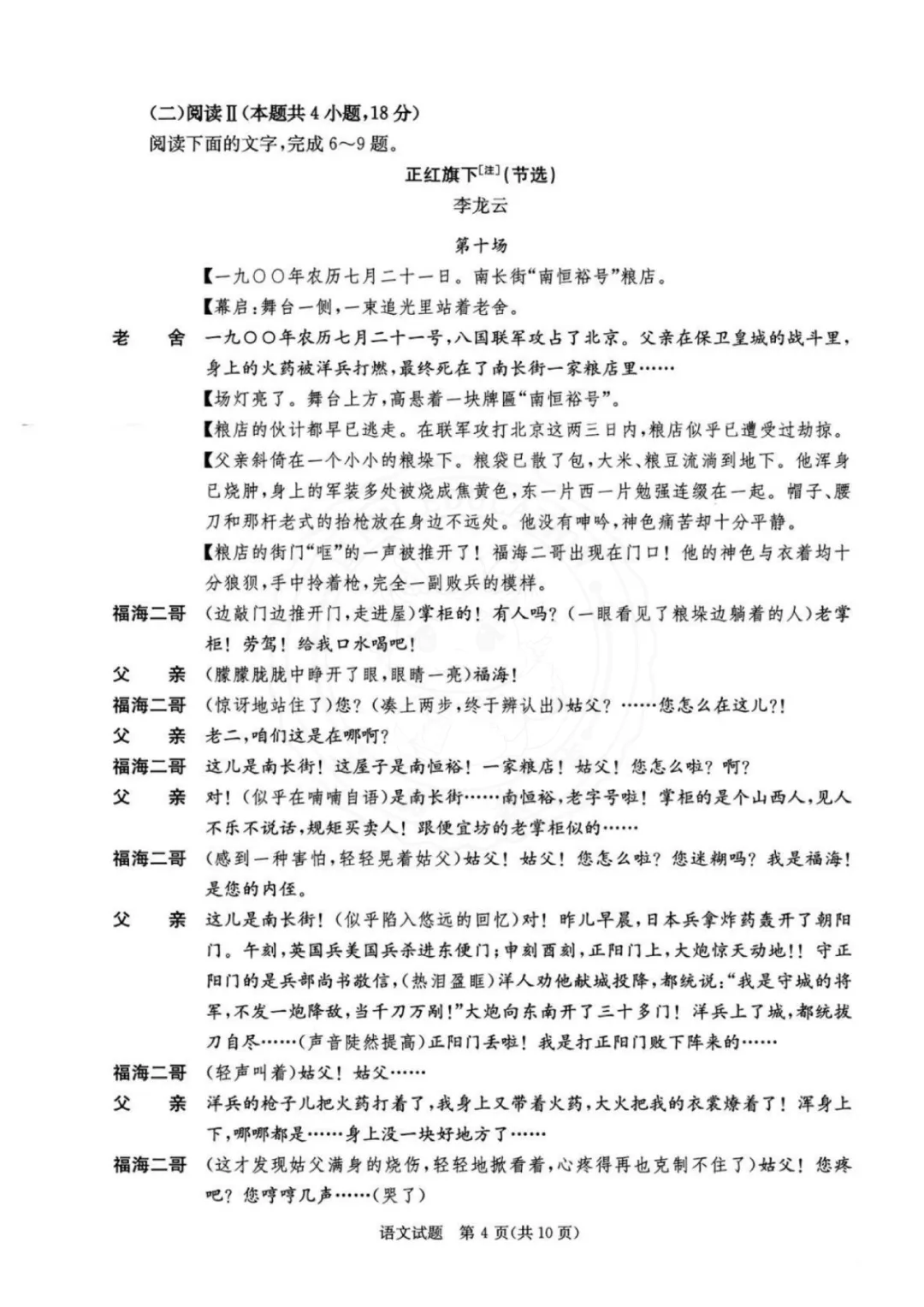
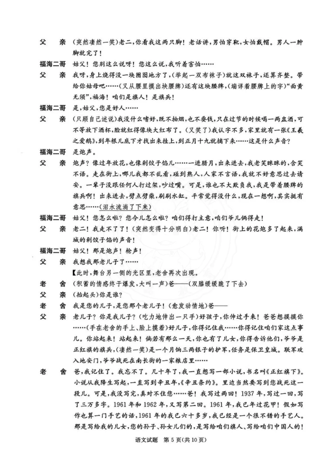
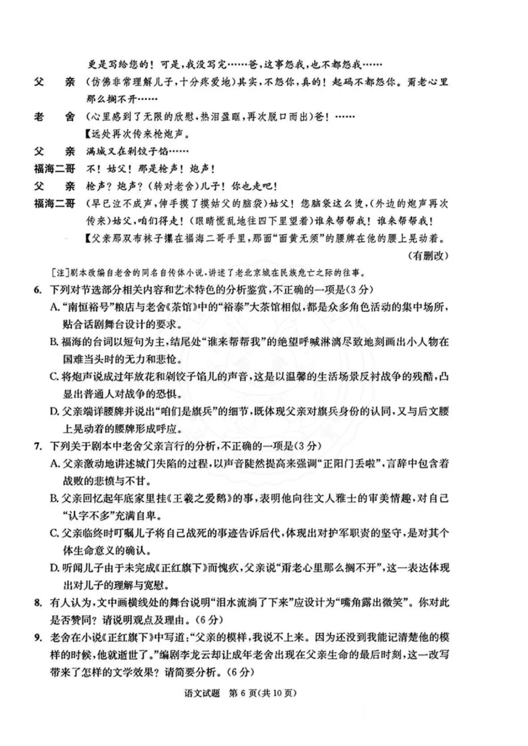
成都三诊语文试卷及答案
滑动查看















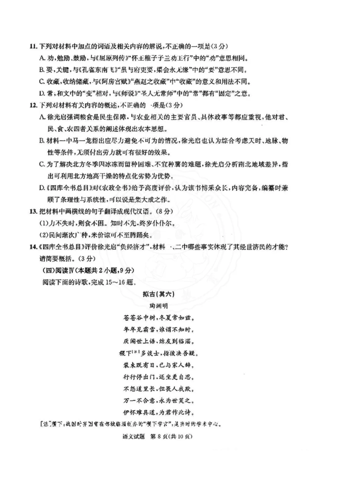
成都三诊数学试卷及答案
滑动查看










成都三诊英语试卷及答案
滑动查看













成都三诊物理试卷及答案
滑动查看








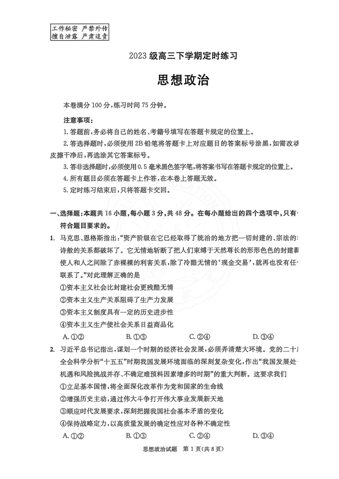
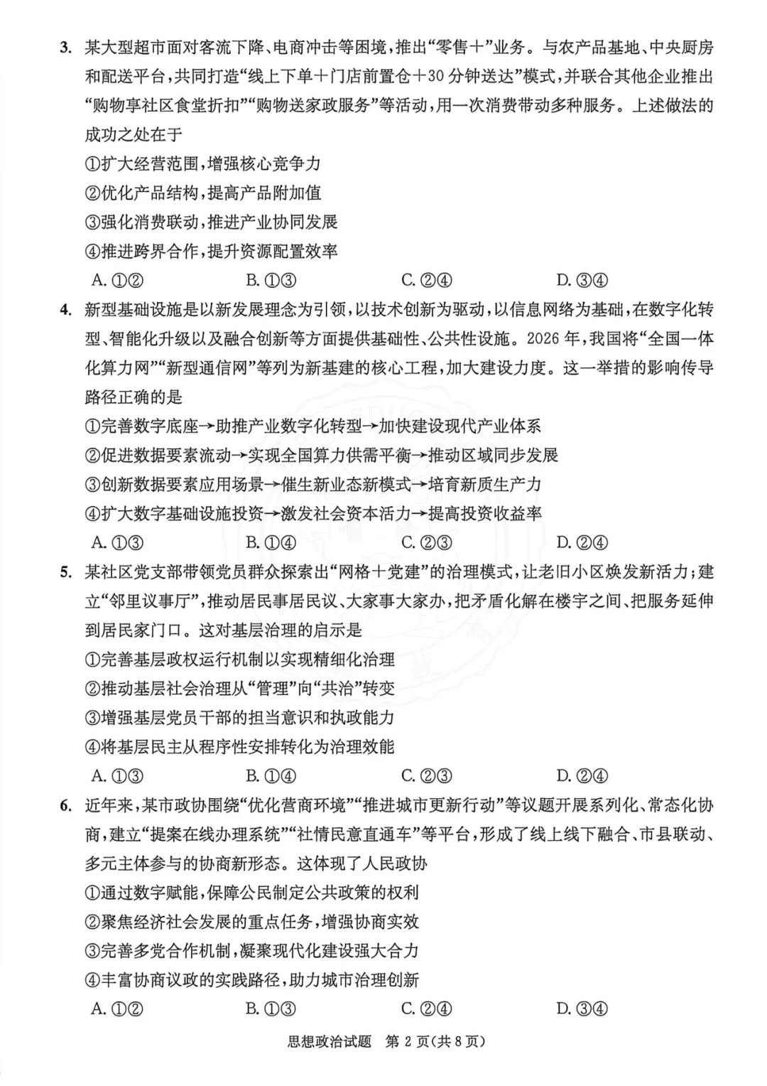
成都三诊政治试卷及答案
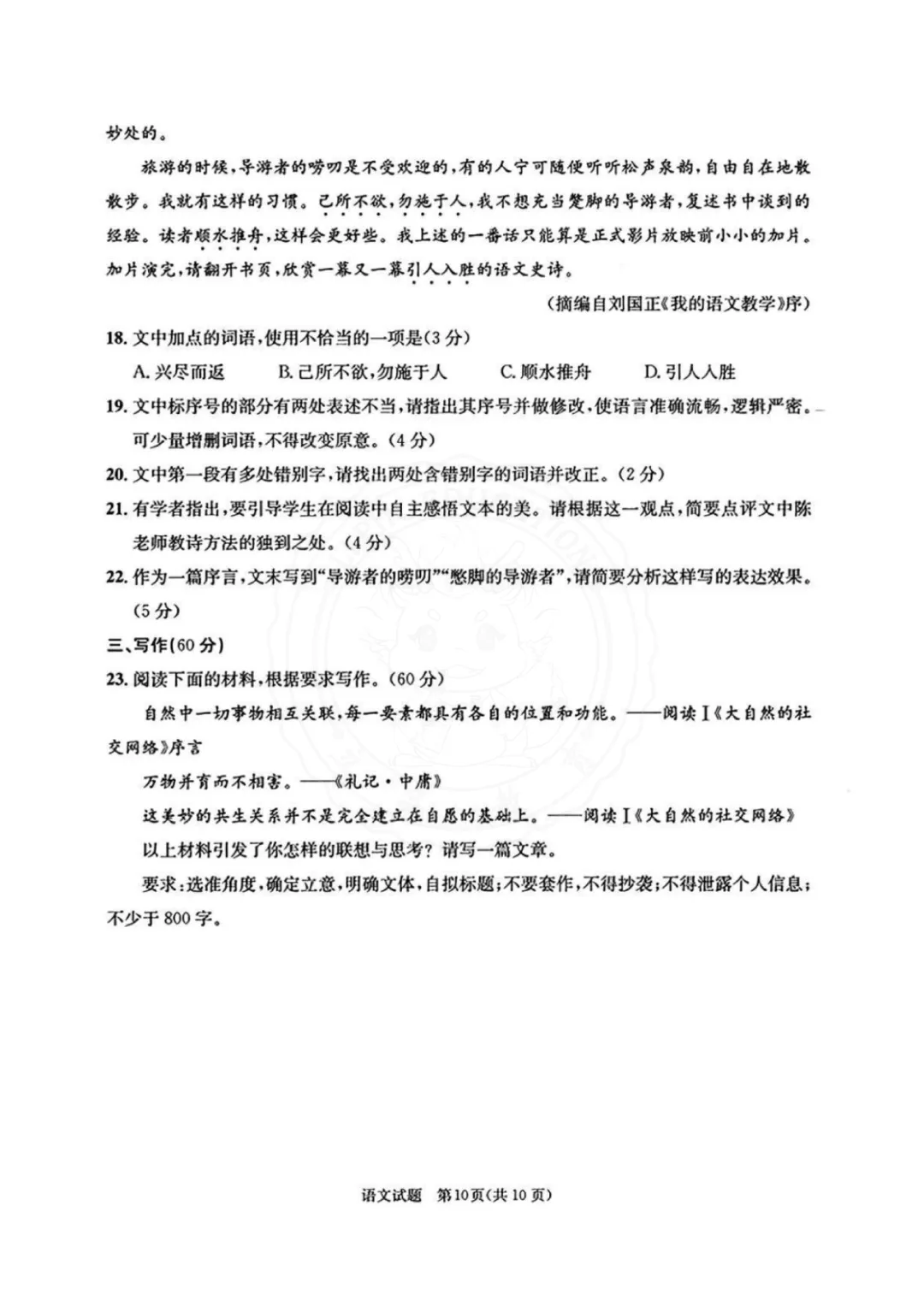
滑动查看











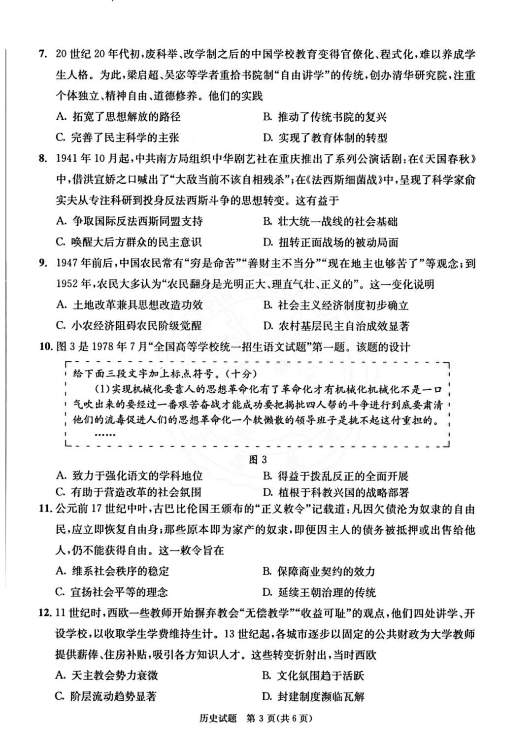
成都三诊历史试卷及答案
滑动查看








三诊数学真题解析


题型分析:

试卷总体评价:难度中等,注重基础与能力的结合,需在稳抓基础的前提下提升综合应用能力。





关于我们

多年来,立品凭硬核教学实力,深耕教育领域,助力数万名学子逆袭上岸、中高考高分喜报频传!依托命题趋势,结合四川高考考情,我们将全程护航大家冲刺,用专业教学帮大家吃透考点、高效提分。

2025年立品学员高考高分喜报概览

2024年立品学员高考高分喜报概览


文章来源:
四季读书网
版权声明:本文内容由互联网用户自发贡献,该文观点仅代表作者本人。本站仅提供信息存储空间服务,不拥有所有权,不承担相关法律责任。如发现本站有涉嫌抄袭侵权/违法违规的内容, 请发送邮件至23467321@qq.com举报,一经查实,本站将立刻删除;如已特别标注为本站原创文章的,转载时请以链接形式注明文章出处,谢谢!