
除了萧山区外,杭州其他区的一模都已经落下了帷幕,今天各区也在陆续出成绩。
通通老师为大家搜集了杭州各区一模最新的试卷,大家可以先看看题型和难度如何:

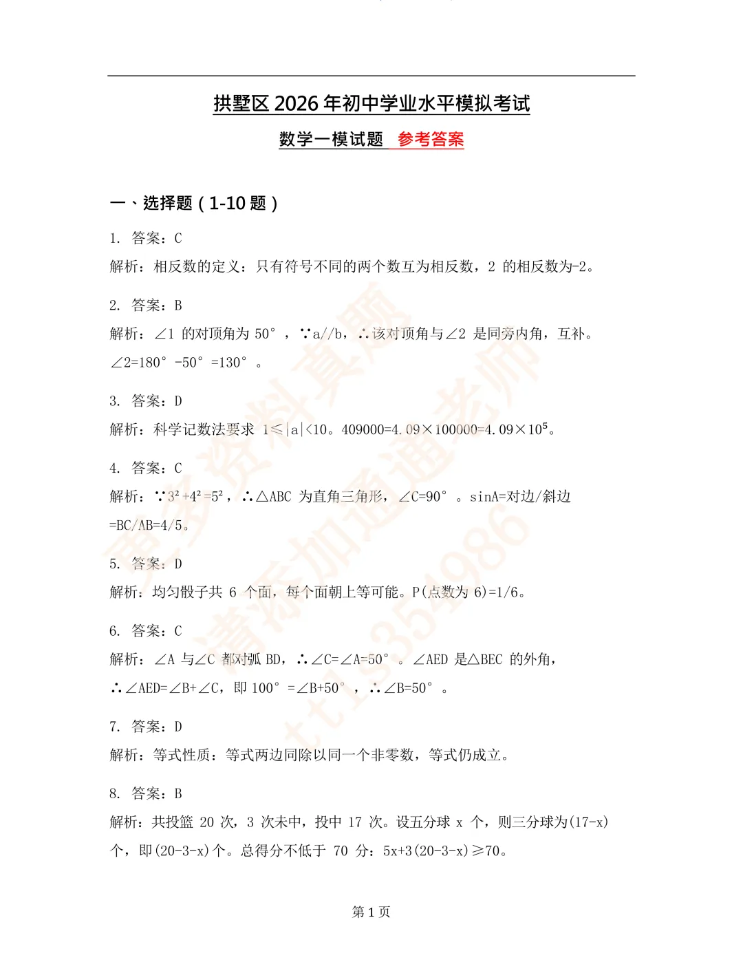
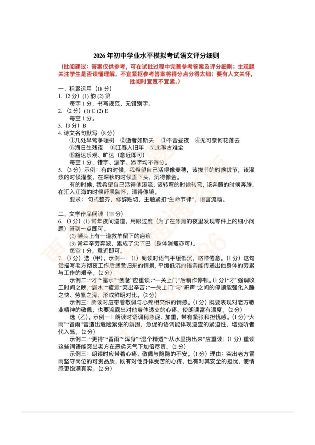
拱墅一模
科学:


数学:


语文:


西湖一模
科学:

上城一模
数学:

科学:

社会:


滨江一模
数学:


科学:


英语:


钱塘一模
数学:

科学:

社会:



文章来源:
四季读书网
版权声明:本文内容由互联网用户自发贡献,该文观点仅代表作者本人。本站仅提供信息存储空间服务,不拥有所有权,不承担相关法律责任。如发现本站有涉嫌抄袭侵权/违法违规的内容, 请发送邮件至23467321@qq.com举报,一经查实,本站将立刻删除;如已特别标注为本站原创文章的,转载时请以链接形式注明文章出处,谢谢!