本周,南京期中集中开考
南外、秦淮、联合体等多校
期中真题卷已出炉!
据悉,本次期中是联考/区统考
再加上月考取消
本次考试参考意义大、试卷难度规范
值得一练

01
南外【七下语文】
总体来说,南外本次语文比较难,特别是阅读题难度大,题量也比较大,和区内其它学校比很突出。




02
秦淮【七下英语】
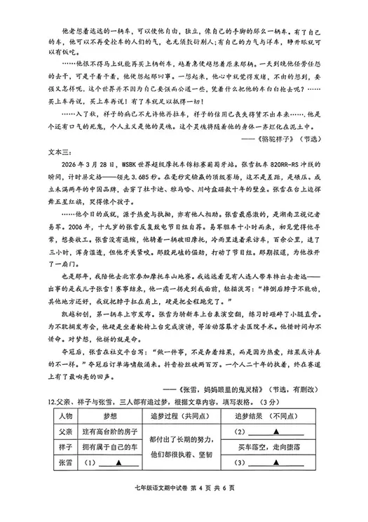
总体来说,秦淮七下英语难度适中,涉及跨学科阅读,不管考没考或者是其他区的都可以拿来练习一下。




扫码添加小姜老师
获取各区期中试卷真题

扫码添加小姜老师
获取各区期中试卷真题

03
联合体【七下语文】
总体来说,联合体七下语文中等难度偏基础、区分度适中,贴合七年级期中教学要求。基础题占比约40%,中档题约45%,区分拔高题约15%。




04
秦淮【八下语文】
《经典常谈》考得有点难度;综合性学习考到了串场词,称谓+对上一活动的总结+对两个活动关联点的阐述+引出下一活动。作文考发言稿。发言稿、演讲稿是南京很喜欢考的作文形式,应用文的考频如今也越来越高,值得重视。




数学



化学

数学

语文

化学

扫码添加小姜老师
获取各区中考一模完整版真题试卷

扫码添加小姜老师
获取各区中考一模完整版真题试卷

5.4南京中考规划讲座
九大升学路径全解
参与人群:6年级-初三学生家长
讲座核心内容:
初升高9大完整升学路径全解锁:1.统招,2.指标生,3.学科/科技特长生
4.艺体特长生,5.南外普高,6.国际部/国际班
7.少年班,8.优才计划,9.新加坡教育奖学金
时间:5月4日 下午13:30
地点:新街口 国际金融中心
扫码报名

▼▼▼
2026南京小升初群:737477967
2025新初一家长交流群:828232982
2025新初二家长交流群:235957752
2026中考交流群:484801965
幼升小&小升初
2025南京中考
2025南京高考
▍来源:南京家长说、南京升学择校、智慧学习机服务
▍学校对接·商务合作微信:quxiaomu2009
