
我校成立于2008年6月15日,是一所集高考书法类、美术类、传媒类、音乐类、舞蹈类及体育类的高考文化课全托辅导、高考志愿填报【文化类、艺术类、体育类】等综合型辅导培训学校。
1)强抓基础,针对考点反复讲反复练,确保基础题不丢分。
2)小班教学,每班不超20人,重教学,抓质量,确保教学成果。
3)封闭式半军事化管理,确保学员人身安全的同时能静心学习。
4)教学体系完善,师资力量雄厚,押题课堂高效,直击考点。
5)校长亲抓“清零计划”,第一时间解决学习中存在的问题。
6)实行日清、周清、月清制度,确保班级每位学员不掉队。
7)定期组织家校交流会,及时解决生活中存在的问题。
8)模拟考试与原高中同步进行,提前模拟志愿填报,找准定位。
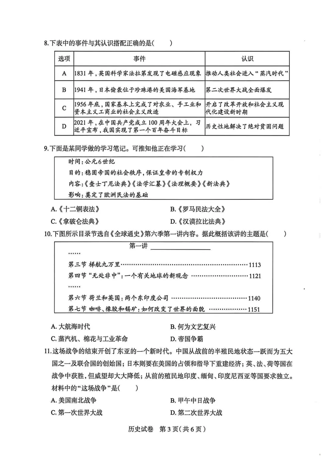
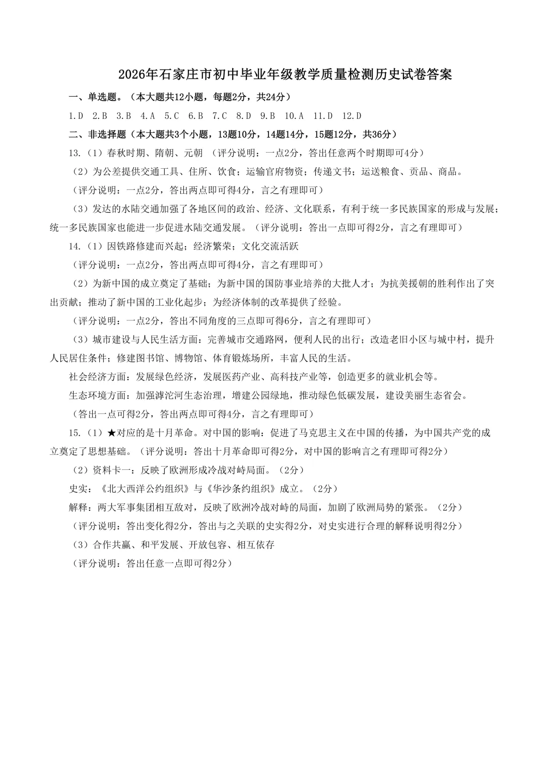
石家庄市2026年中考一模历史试题及参考答案







↓↓↓
学校概况:
大嘉艺考高考志愿填报中心成立于2008年5月,办学17年来始终秉承“爱心、耐心、责任心”的理念,专注高考艺术生文化课全托冲刺和高考志愿填报。
根据整体规划及发展需要:大嘉艺考高考志愿填报中心与知而行教育强强联合共同打造全新的教育品牌—河北知而行教育。依靠先进的管理理念,强大的管理及师资团队共同打造教培行业新篇章。
河北知而行教育实行封闭式半军事化寄宿制管理,小班化教学,采用6+1+1教学模式,专注高考艺术生文化课全托冲刺及高考志愿填报。



教学安排:
实行三轮复习+高考押题课堂模式。
第一轮复习为基础知识点的梳理。
高考“源于课本而高于课本”,课本知识过一遍,复习已掌握的知识点,熟悉不会的知识点。掌握好课本知识,及时检测,发现薄弱点。
第二轮复习为专题训练+针对难点二次知识点梳理。
构建知识网络,突破重点、难点、易错点。将一轮复习的知识运用起来,把掌握的知识点转化为解题能力。
第三轮复习为刷题阶段,通过大量刷题发现共性难点再次进行知识点梳理。
注意时间分配,查漏补缺,活化知识模块,强化信息的提取运用。
高考前我校会组织高考押题课堂,对考点进行最后梳理。
特色课程:
高考艺术生文化课全托冲刺班;高考志愿填报【文化类、艺术类、体育类】
奖学金制度:
周测、月测奖学金:荣誉证书+奖学金【总分前三名,单科第一名】
模拟考奖学金:荣誉证书+奖学金【总分前三名,单科第一名】
高考奖学金:荣誉证书+奖学金【大学类奖学金、学院类奖学金】
高考突破奖:荣誉证书+奖学金10000元
学校环境:


校区走廊

校区教室【多媒体教室,空调,地暖,落地窗,独立书柜】

校区宿舍【空调,地暖,独立卫浴,24小时热水,开放式洗衣房】


校区伙食【荤素搭配营养汤,早餐必备鸡蛋】

校区活动场地【篮球场】
