
点击蓝字

关
注
我
们
专业专注中小学期中考试卷、期末考试卷、模拟试卷、各类课堂作业,阶段性复习作业等印刷承印业务。为贵校提供最优质的印刷、配发服务。
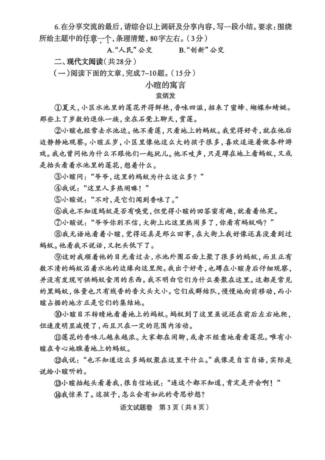
免费提供由一线优秀教师和教研员撰稿的题库:严格命题管理、强化审核把关、优化结果应用,严格依据课程标准和教学实际命题,强化素养导向,注重试卷内容结构与难度调控,确保达到贵校“以评促教、以评促学”导向,真正服务于教学提质和学生成长。













郑州2026中招适应性测试语文:释放河南中考6大核心信号
这份试卷是2026河南中考语文风向标,直接对应省考命题思路,我把最关键、最影响备考的信息提炼给你。
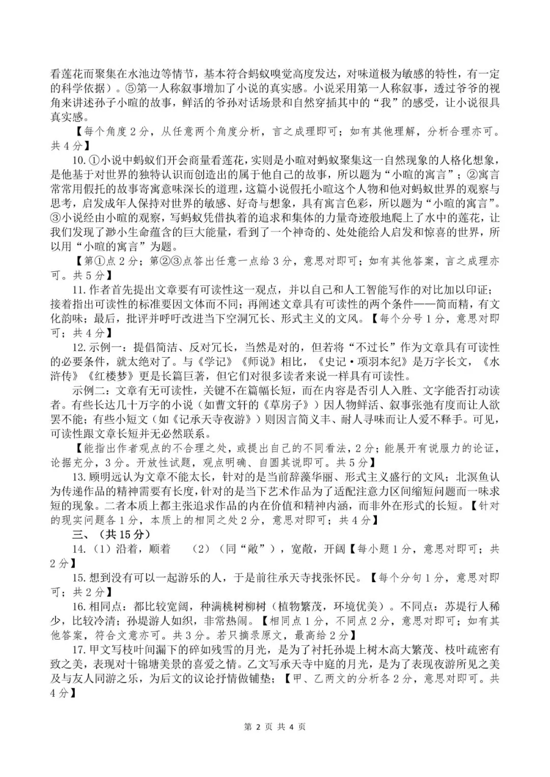
一、整体格局:稳中有变,全面对标2022课标
满分120分、时长120分钟,题型结构与河南中考完全一致
五大板块:积累运用→现代文阅读→古诗文阅读→整本书阅读→作文
核心转向:从考记忆→考能力;从刷题→考素养
二、积累与运用:情境化+本土化,死记硬背失效
全情境包裹
以郑州公交体验行贯穿所有语用题,不再孤立考字词、病句、默写
考信息概括、路线说明、语病修改、图文转述、活动小结
→ 中考趋势:语用题必给真实场景,考“会用”而非“会背”
古诗文默写:理解+运用,不再纯机械
结合文旅巴士、樱花、梅花、黄河等场景,理解性默写占满8分
→ 备考:背熟+会用+会结合语境,只背原文必丢分
本土文化深度绑定
商都遗址、黄河、二七塔、郑州文旅专线
→ 2026河南中考必考河南/中原文化:甲骨文、豫剧、黄河、非遗、家乡发展
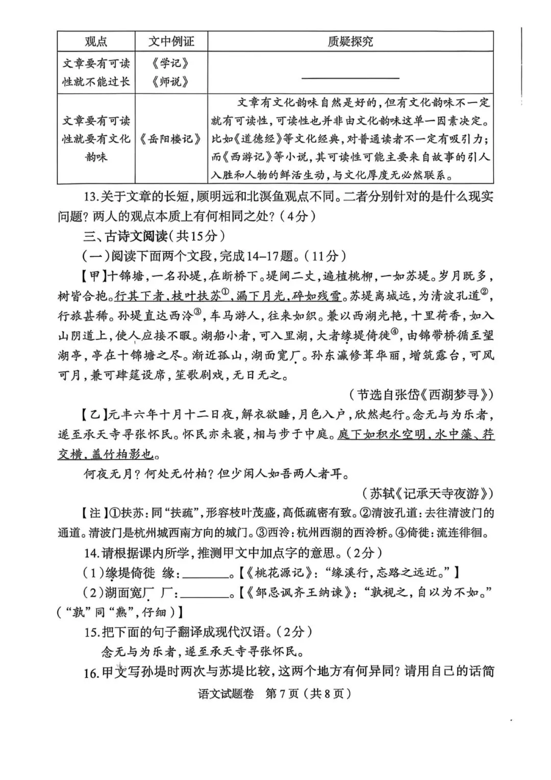
三、现代文阅读:三类阅读定型,重思维反套路
分类正式切换
记叙文/说明文/议论文 → 文学阅读+实用性阅读+思辨性阅读(2026新增)
文学类(小说)
主题:童真、观察、想象力、生命视角
题型:对比探究、词句语境义、虚构与真实、主旨寓意
→ 不考套路,考文本细读与思维深度
思辨类(议论+对话)
可读性、文章长短、注意力时代
考观点梳理、质疑探究、异同比较、逻辑说理
→ 中考必考:多文本对比、辩证思考、评价表达
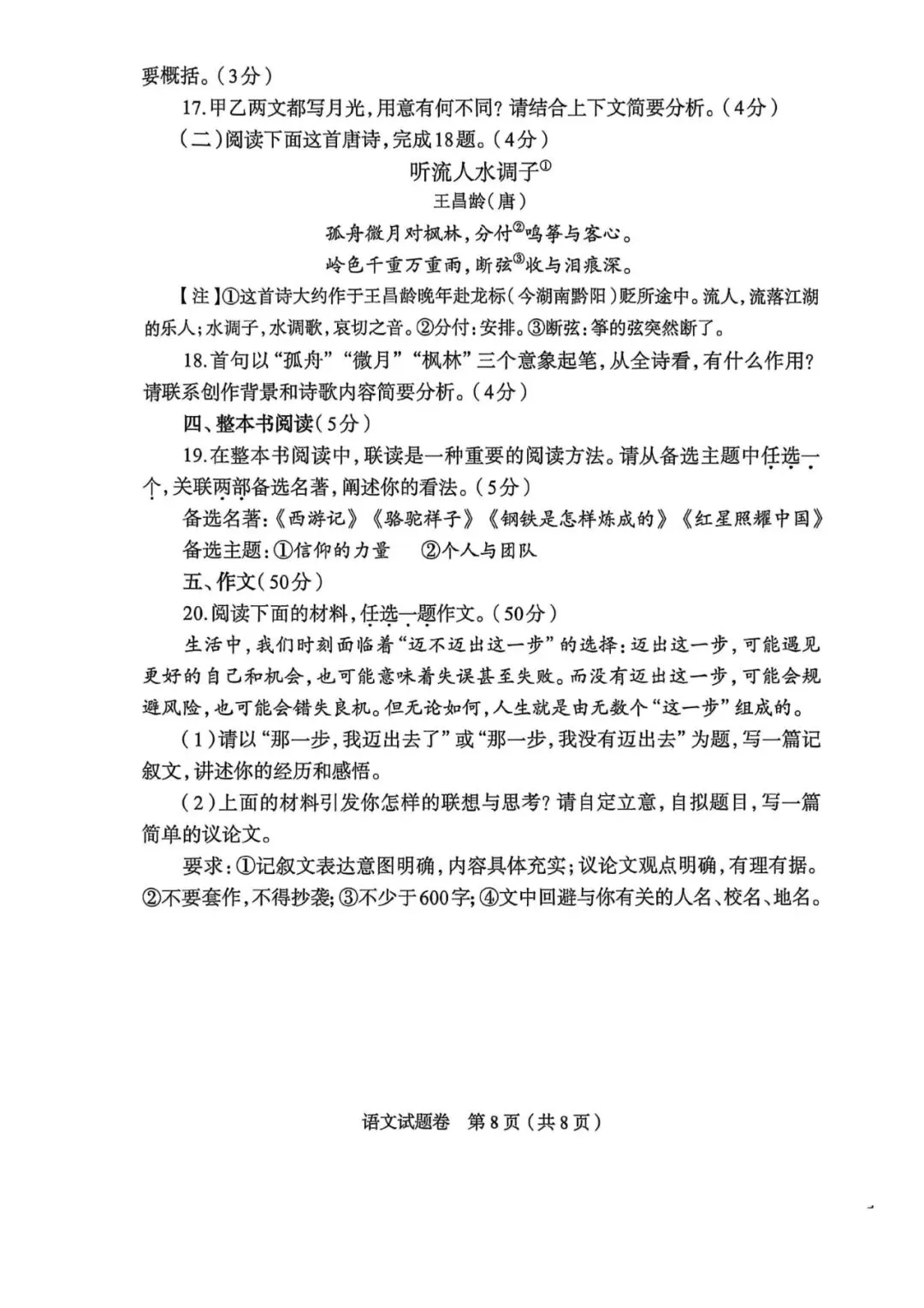
四、古诗文阅读:课内+课外联读,重迁移轻直译
课内文言+课外文言对比已成固定模式
苏轼《记承天寺夜游》+ 张岱《西湖梦寻》
考:字词迁移、景物描写、情感差异、写法比较
古诗:意象→氛围→情感→背景完整链条
贬谪、羁旅、愁绪、借景抒情
→ 不考逐字翻译,考读懂、会赏析、会对比
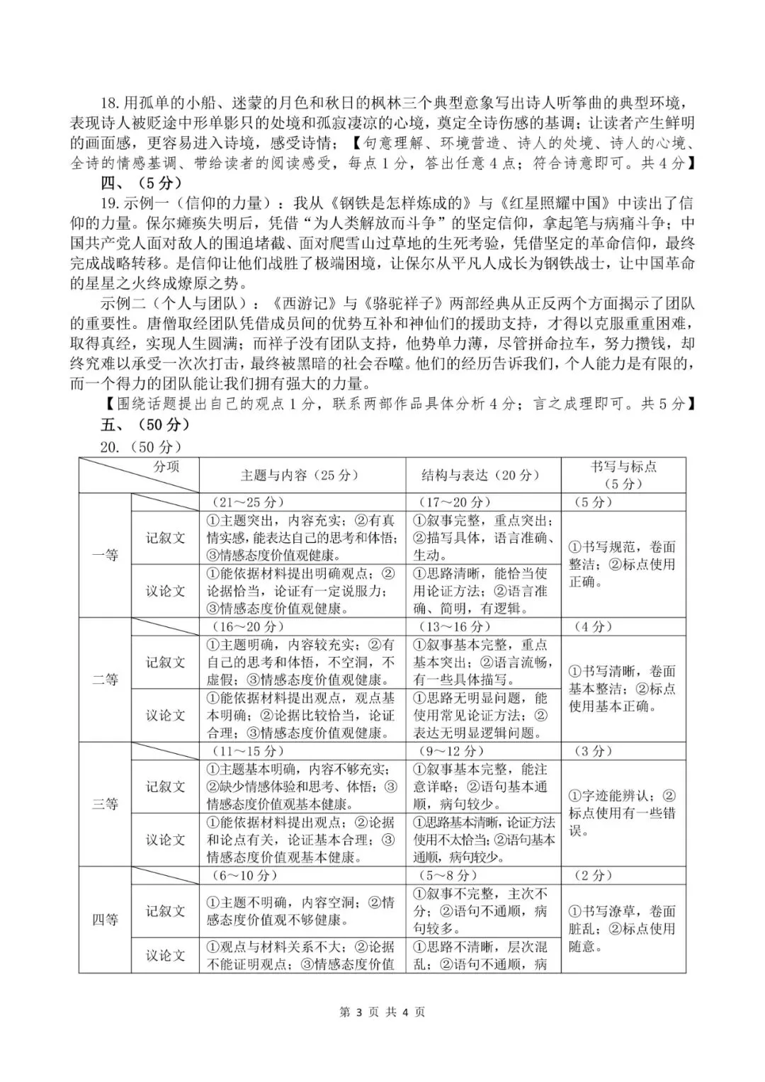
五、整本书阅读:简答题为主,重关联与思辨
题型:二选一主题+两部名著+阐述看法(5分)
主题:信仰的力量、个人与团队
取消选择填空,全部简答,考整本书理解与迁移运用
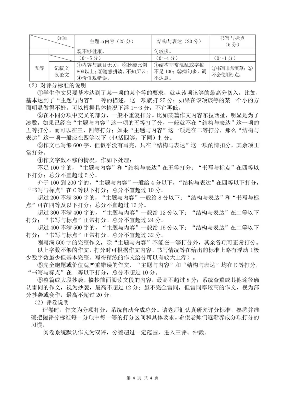
六、作文:二选一固化,反套作重真实
题型稳定
记叙文二选一:那一步,我迈出去了/没迈出去
议论文:材料自拟题,谈选择、勇气、得失
核心导向
记叙文:真实经历、细节、感悟,严打套作
议论文:观点明确、有理有据、逻辑清晰
→ 2026河南中考:贴近成长、选择、突破、责任,拒绝空洞宏大
七、给2026河南考生的备考关键建议
语用:练情境题(活动、通知、解说、小结、图文转换)
古诗文:理解性默写+课内外对比阅读
阅读:练概括、比较、质疑、赏析、说理,抛弃万能模板
作文:写真实生活,准备成长、选择、责任、文化四类素材
地域:积累郑州/河南文化、黄河、商都、非遗等素材
信息来源:网络(版权归原作者及原出处所有。如有侵权,请联系我们删除。)
欢迎文末分享、点赞、推荐三连!
【欢迎承印订制】
🔥锁定 5月8-9号模拟联考《无限接近中考·2026河南中招全真模拟·适应性(三)》火爆预定中!🔥
A:《1-8年级期中考试卷》火爆开售!
B:《2026河南中招全真模拟》(四)隆重发售!
C:《2026河南省普通高中招生模拟试卷》(A)、(B)、(C)、(D)、(E)隆重发售!
D:《八年级地理、生物模拟》开售!

每天07:00-22:00等您!
欢迎提前预定
新育和区域业务经理(欢迎惠存 以便急需)
田经理:19213706020

责编:李 勇
审核:张立峰