上周五超哥发布了针对2026年肇庆市高中阶段招生政策的分析文章和视频后,后台收到很多考生和家长的评论,评论中不少家长朋友“什么是指标到校”、“指标到校是不是要额外考试”,“指标到校的分数是不是比正取线低35分”
今天超哥就用一篇文章给大家把什么是“指标到校”说清楚。

我们首先看看官方对“指标到校”的定义和这个政策的目的

指标到校政策是指在初中升高中的招生过程中,由教育部门将部分优质高中的招生名额按照一定比例直接分配到各个初中学校的招生政策。

促进教育均衡:通过将优质高中的招生名额分配到区域内所有初中,缓解义务阶段“择校热”和乱收费问题,引导生源均衡分布,缩小校际差距。
治理择校乱象:减少跨区域择校比例,逐步扩大优质高中招生名额的分配比例。

首先,按照大政策的规定,省市属高中通常向全市初中分配名额,区属高中仅面向本区初中。所以我们可以看到4月16日出台的文件有这样一段描述:

所以根据文件的精神,肇中、宣卿和肇中大旺三所市属学校的名额是是分配到端州、高要、鼎湖和高新区,其中有50%的指标分配到区内各个初中。去年肇庆一中和端州中学在端州区、高要一中和肇庆实验中学在高要区、鼎湖中学在鼎湖区、四会中学和华侨中学在四会市均有“指标到校”,虽然4月16日的文件没有明确规定,但是超哥相信今年会延续去年的做法。
那么究竟按照什么原则把名额分配到区内各个学校呢?
下面我们来看以下去年4月26日文件里面这样一段描述:


我们先看看4月16日文件里面的这段描述

从文件的描述来看,“指标到校”的名额以“学籍”为准,而且是考生参加中考所在的学校的连续三年的学习,也就是说如果考生转过校,理论上是没有指标到校资格的。

上面讲了一堆,都是让大家先了解什么是“指标到校”,只有先了解,我们才能更好地研究它的录取规则。
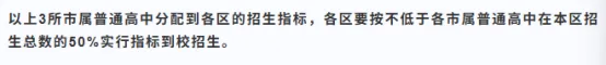
还是照例,讲干货之前,先上图


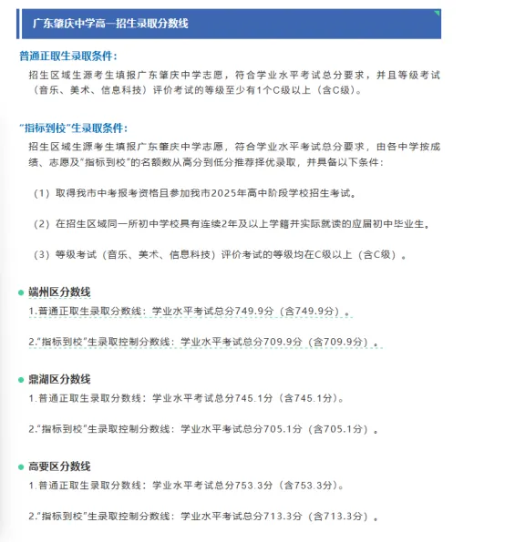
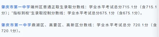
大家看到的图是去年官方“肇庆教育号”公布的统招批和第一批学校录取分数线,去年统招批次的学校里面只有肇中、宣卿和肇中大旺在端州、鼎湖、高要和高新区均有“指标到校”,肇庆一中和端州中学在端州区、高要一中和肇庆实验中学在高要区、鼎湖中学在鼎湖区、四会中学和华侨中学在四会市均有“指标到校”。
在图里面我们可以看到两个学校分别有两条线,一条是“普通正取生录取分数线”;另外一条是各区“‘指标到校’生录取控制分数线”。
可能看到这里很多家长已经有点凌乱了,超哥这里给大家掰开揉碎地解释这两条线有什么区别,以及究竟我们需要怎么看。

普通正取生录取分数线
首先,我们先来讲“正取生录取分数线”,这个就是大家通常所说的录取分数线,就是全市或者全区报考这个学校的考生,从第一位排下来,一直到统招名额的最后一名,统招最后一名的分数就是这个分数线。
比方说考A高中,在某区的统招名额是800人,其中50%名额是指标到校名额,那么正取的名额就是400人,如果报A高中的人里面,分数从高到低排列,第400名考生的分数是750分,那么750分就是当年的A高中的“正取生录取分数线”。
这个分数线对所在区域内的所有学校,所有考生都一样,而我们常说的分数线就是这条分数线。


“指标到校”生控制录取分数线
我们接下来看什么是“指标到校”生控制录取分数线。在详细解析之前,大家先对比一下两个分数线的名字,一个是“录取分数线”,一个是“控制录取分数线”,什么意思呢?
我们上面讲的“正取生录取分数线”就是考生在这个分数之上,只要该考生填了这个学校作为志愿,并且符合其他的要求,就能被该校录取。
但是我们现在说的“‘指标到校’生控制录取分数线”就不一定了。因为这个线是底线,你高于这个线不一定被录取,但是低于这个线的考生就一定不能背录取。因为每个学校的“指标到校线”可能都不一样。超哥就用具体的例子给大家解释。


“指标到校”分数线例子
假设A高中分给B初中的指标到校名额是20人,B初中报考了A高中且没有达到“正取生录取分数线”的考生,从高到低排列,如果第20名在“‘指标到校’生控制录取分数线”以上,那么该校第20名考生的成绩就是B初中的校内的“指标到校线”。
比方说正取分数线是750,“指标到校”控制线是715(降35分录取),而B初中中报了A高中却没到750的学生里面,分数从高到低第20名的分数是720,那么720就是B初中的指标到校线。
如果A高中给C初中的名额也是20个,但是C初中报考A高中且没达到750的正取线的考生,分数从高到低排列,只有15人上了715的“指标到校”控制线,那么C初中的指标到校线是715,而且只有15人上线,剩下的5个指标到校名额就被教育主管部门回收。

如果上面的文字太啰嗦,大家可以看看下面这幅图:


如果指标到校名额已经用完那么就看是否到第二志愿学校的正取生名额是否录满,如果没有录满就被第二志愿高中录取。如果第二志愿高中的正取生名额录满了,再看第二志愿高中在A所在初中的指标到校名额是否用完,如果没有用完,A就通过指标到校被第二志愿高中录取。其他情况依次类推。


看到这里,相信各位家长和同学对“指标到校”的政策已经有一定了解了,如果有不清楚的地方,可以把本文多看两遍,如果还有不清楚的地方,可以在评论区留言,超哥会给大家及时回复大家。


原创不易,请大家帮忙转发,点“赞”和“在看”,如果有收获请关注超哥!