



26山东济宁教招
·上岸卷卷猫·

关关难过关关过
前路漫漫亦灿灿

哈喽
备考山东教招的小伙伴们
今天卷卷猫给大家带来了
【26山东济宁教招押题包】
包括:真题、各机构模拟卷
考前主观题背诵和作文素材📖
1️⃣报名时间:
2026年4月24日9:00—4月30日16:00
报名进行🀄️
2⃣️笔试时间:
2026年5月24日上午9:00—11:00
3⃣️笔试内容:
笔试只考一科,内容为《教育基础知识》
4⃣️各地区报名网站:
①济宁市教育局网站
(http://jnjy.jining.gov.cn)。
②嘉祥县人民政府网站
(http://www.jiaxiang.gov.cn)。
③金乡县政府门户网站
(www.jinxiang.gov.cn)
④梁山县人民政府网站
http://www.liangshan.gov.cn/
⑤汶上县教育和体育局网站(www.wenshang.gov.cn/col/col62164/index.html)
现在距离考试只有24天啦!
饱饱们 考前一定要多刷押题卷
通过刷题来找手感!

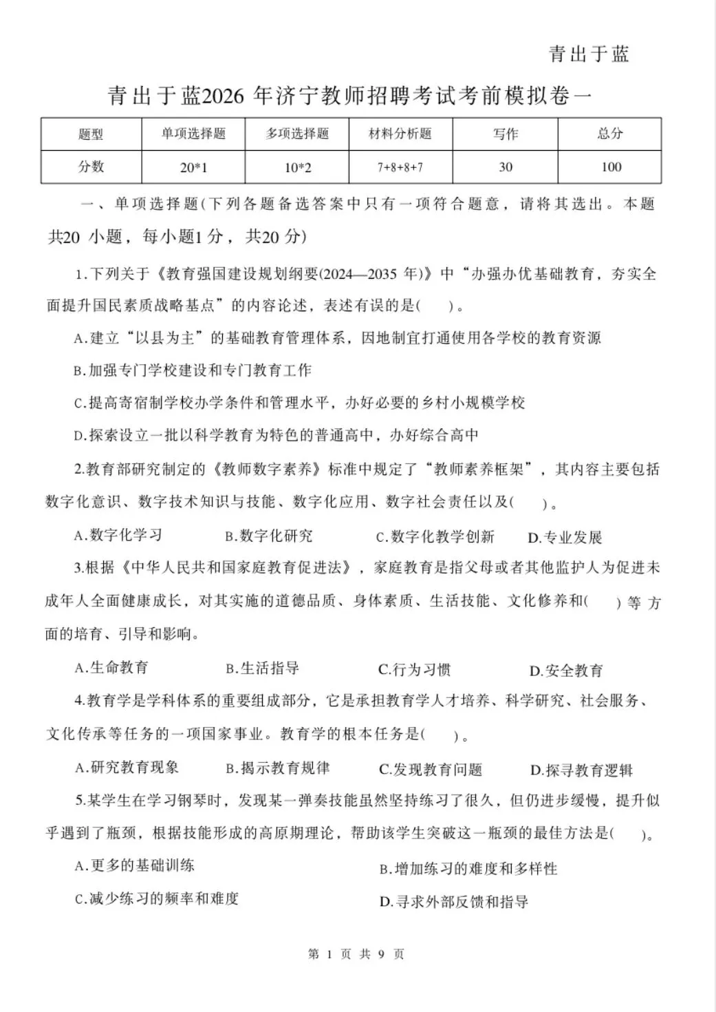
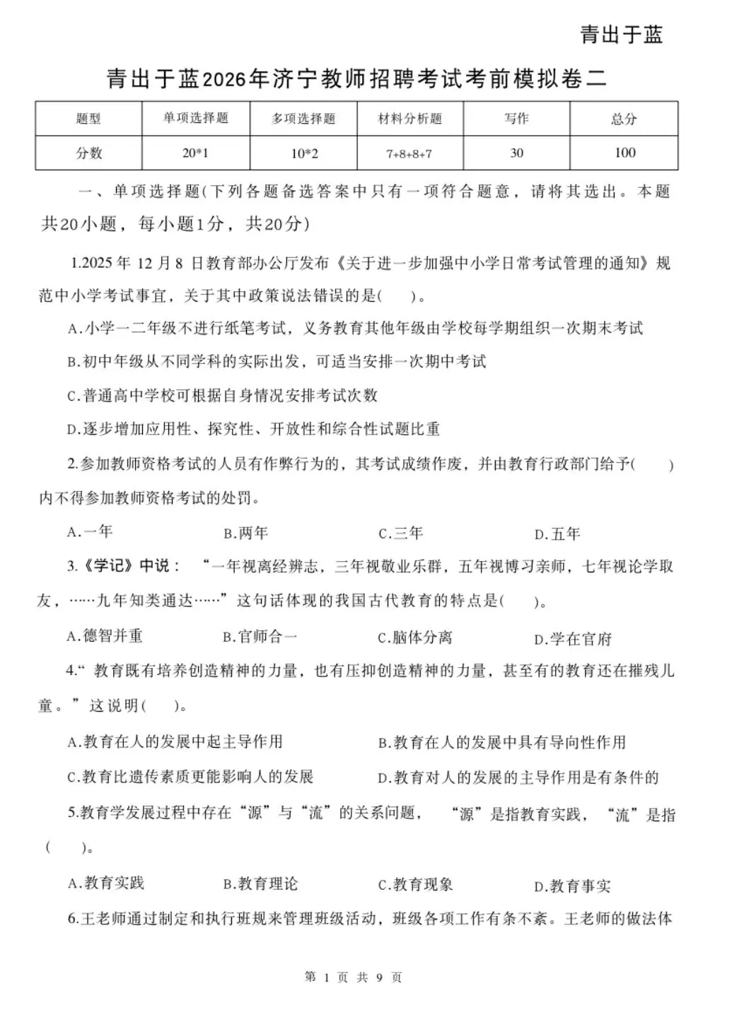
01
5.24山东济宁教招押题包




★图片很多
以上部分仅作为展示…

更多资料获取方式:
1️⃣:关注公众号
2️⃣:点击右下角赞和收藏
3️⃣:私信回复关键词“济宁教招”