
宝安区
语文
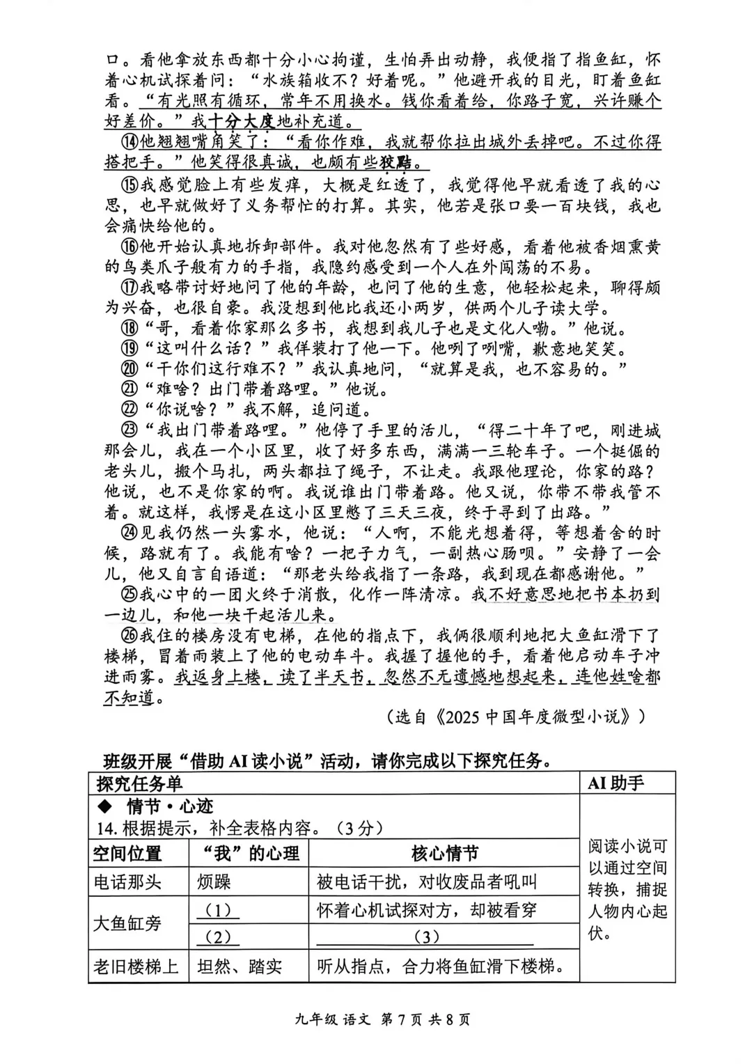
语文(滑动浏览) 







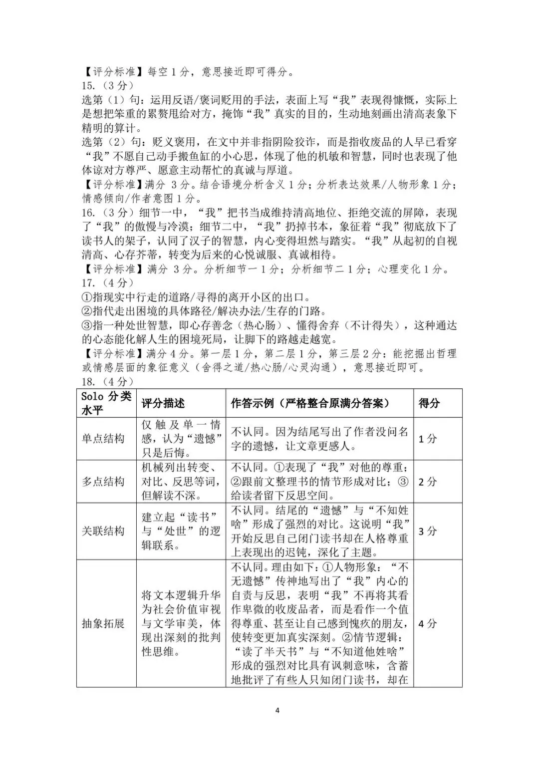
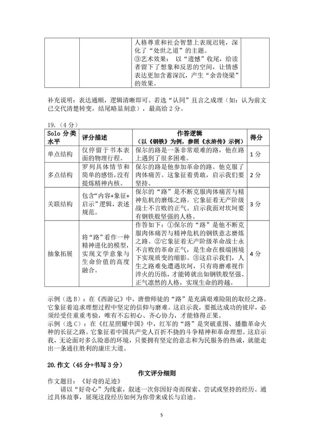
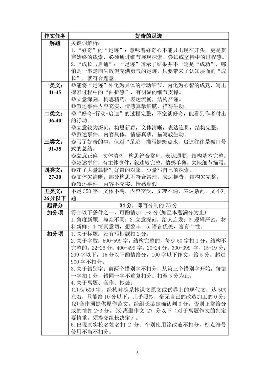
语文参考答案
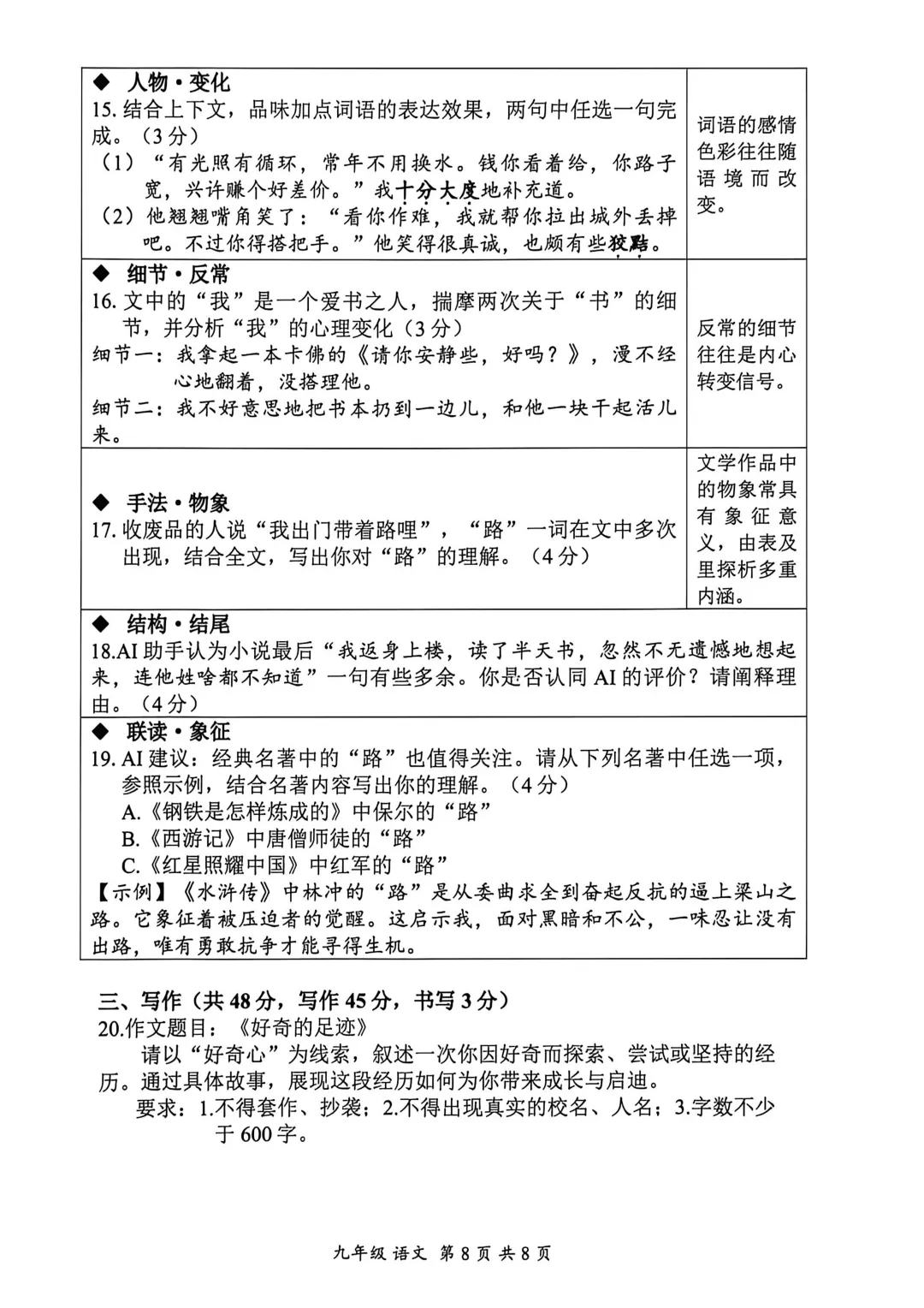
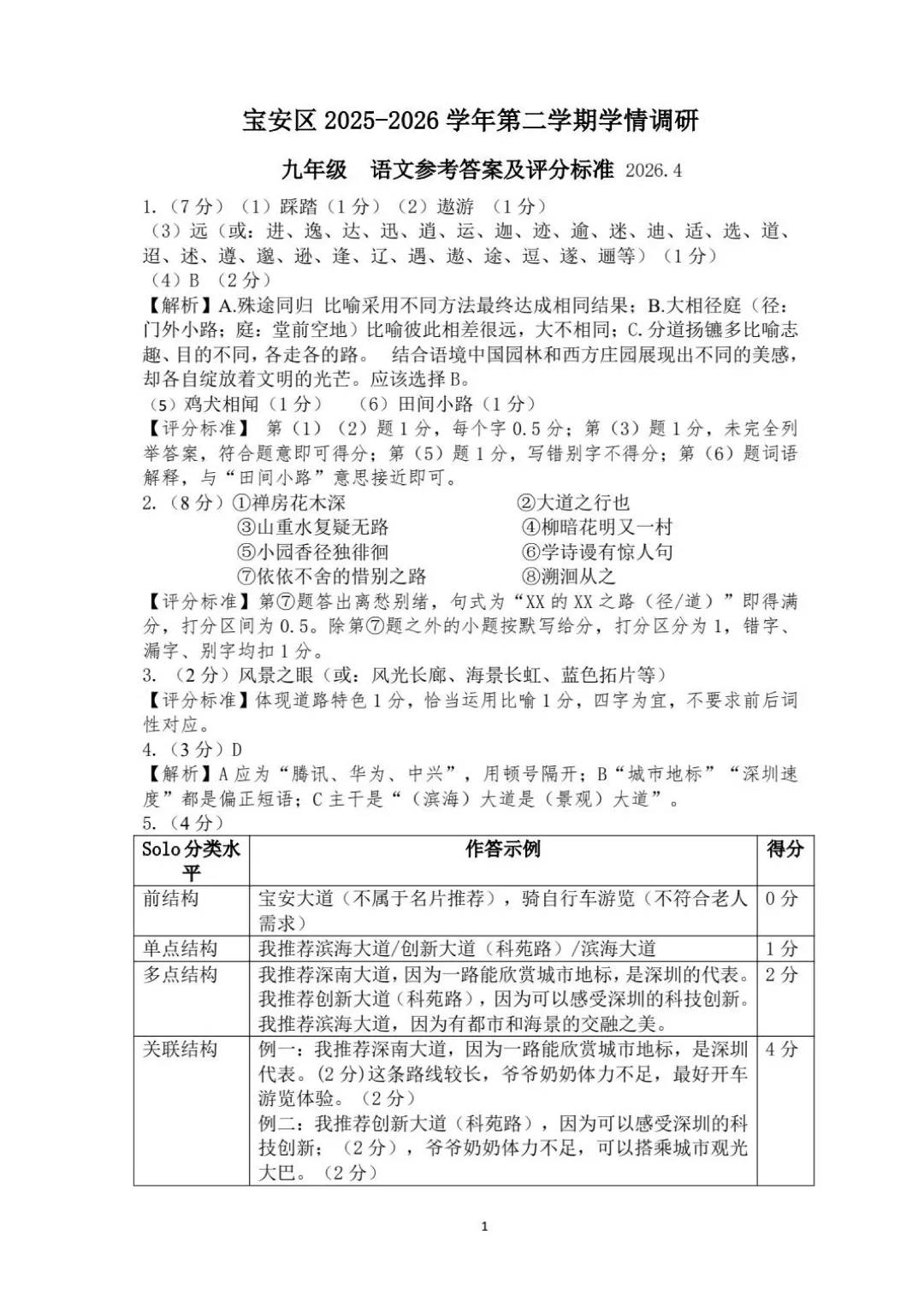
语文参考答案(滑动浏览) 





数学
数学(滑动浏览) 





数学参考答案
数学参考答案(滑动浏览) 




英语
英语(滑动浏览) 







英语参考答案
英语参考答案(滑动浏览) 

物化
物化(滑动浏览) 













物理参考答案
物理参考答案(滑动浏览) 


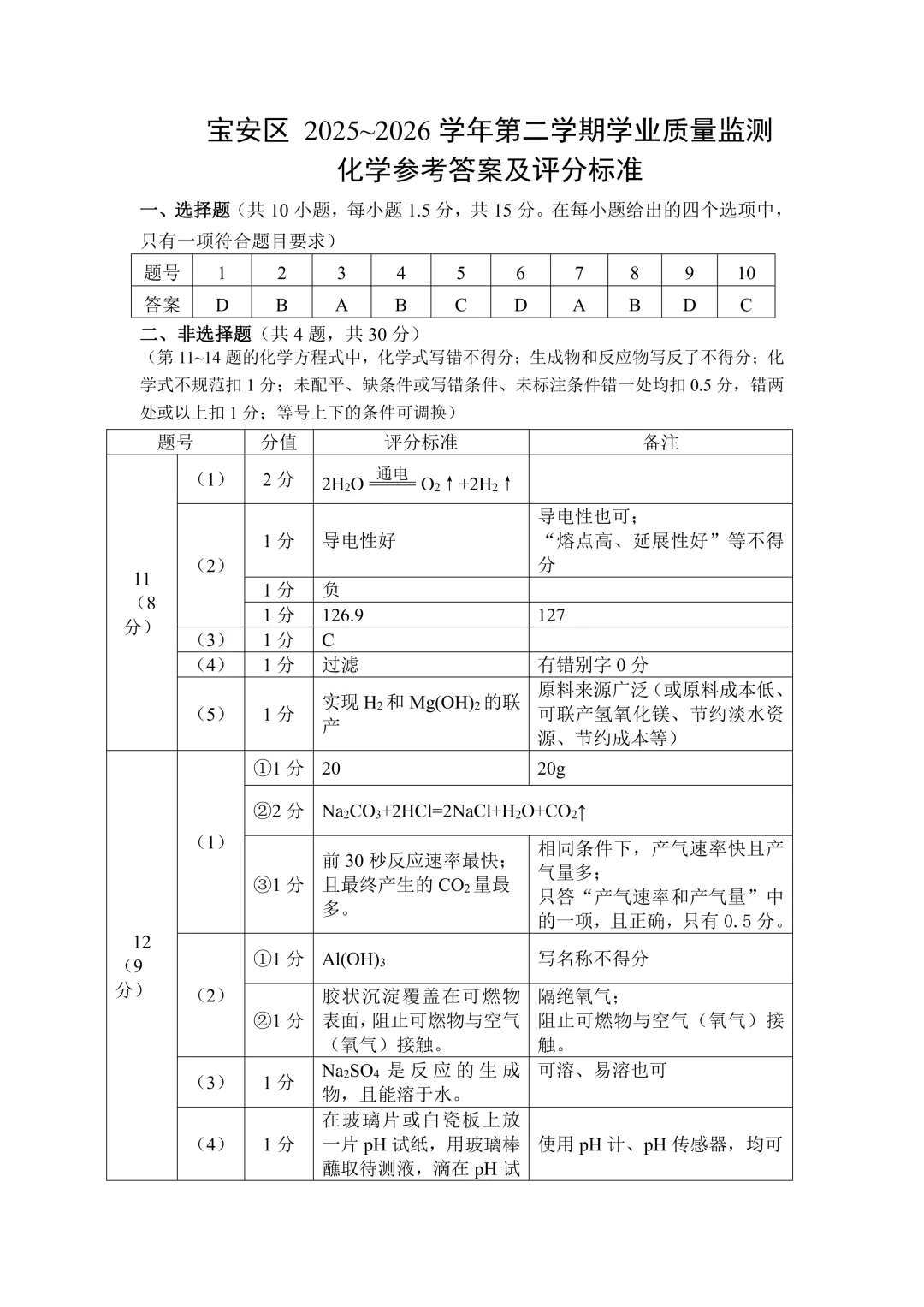
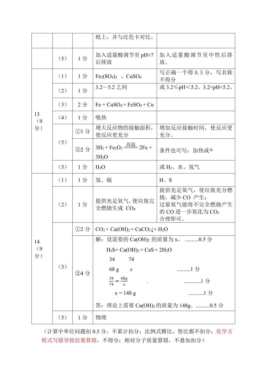
化学参考答案
化学参考答案(滑动浏览) 

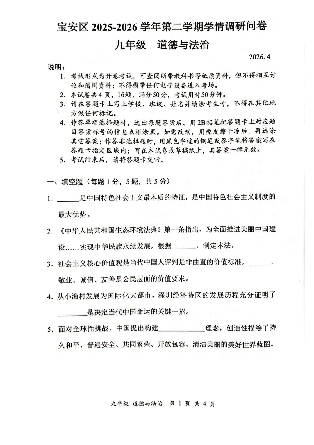
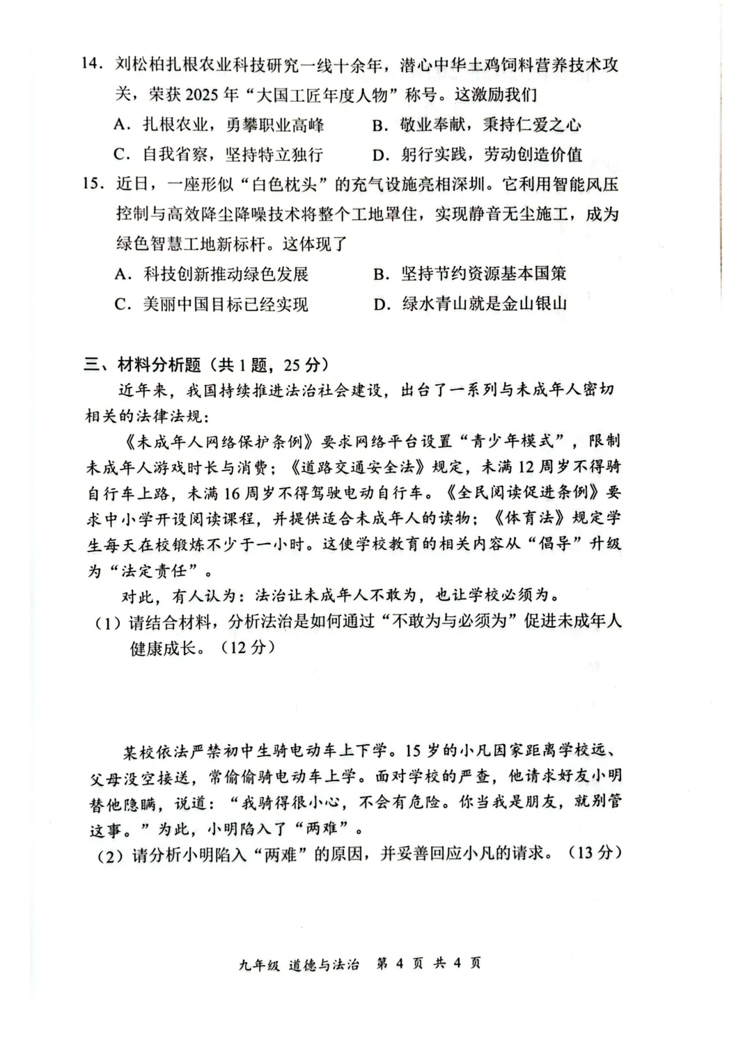
道法
道法(滑动浏览) 



道法参考答案
道法参考答案(滑动浏览) 



关注我 分享学霸方法、升学快讯
小道消息、考试资料
文章来源:
四季读书网
版权声明:本文内容由互联网用户自发贡献,该文观点仅代表作者本人。本站仅提供信息存储空间服务,不拥有所有权,不承担相关法律责任。如发现本站有涉嫌抄袭侵权/违法违规的内容, 请发送邮件至23467321@qq.com举报,一经查实,本站将立刻删除;如已特别标注为本站原创文章的,转载时请以链接形式注明文章出处,谢谢!