
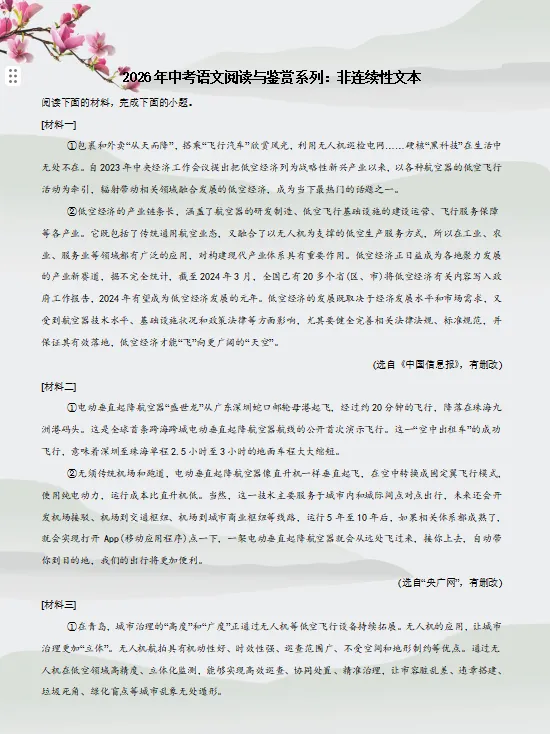
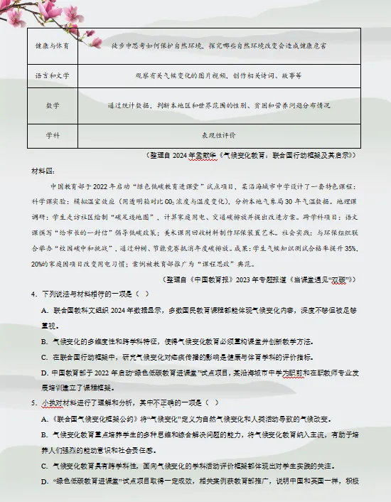
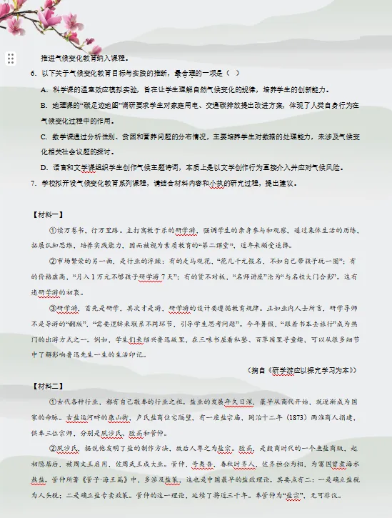
点击上方「学霸满分笔记」关注我们!
获取更多练习题,试卷真题等,每天上午10点与您相约!
▼
中考的时候,语文成绩的好坏,甚至能够决定你能否考上一个满意的高中,因为语文的分值实在是太高了,整整一百五十分的总分,得分越高,越能与别人拉开差距。在中考的时候,每一分的领先,都是至关重要的,因此,对于每个学生来讲,平时学习语文一定要认真,不能三心二意。
同时,在语文的学习中,光靠背还不够,还得多加练习,面对中考的激烈竞争,语文成绩决定初三学生的学习能力,决定初三学生中考总分,更左右初三学生中考备考的信心。初三学生的中考总复习,一定要为语文学习找到方向,用对方法,要做到课堂学习和生活学习相结合。
不仅仅理科学科需要刷题,对于语文这门学科来讲,同样也需要刷题,对此,这里就给大家带来了2026年中考语文阅读与鉴赏专项练,打印练熟这1套,考试轻松拿满分!
老师已为大家备好电子打印版,想要领取电子打印版请拉到文末查看。
▼










高清原图,可自行保存打印。
获取完整电子版方式
👇
点击下方卡片关注 进入“学霸满分笔记”的后台,发送关键词“资料” vip直达:2026年中考语文阅读与鉴赏专项练(完整打印版)
vip直达:2026年中考语文阅读与鉴赏专项练(完整打印版)
老师整理资料不易,喜欢就帮忙点赞、分享吧! 点击头像关注我们,我们将每天为大家更新好的教育理念,全面的学习资料,以及高效的学习方法,当然有任何想说的、想问的、想要的,都可以私信我们。我们会是您听众、朋友、老师。 求学之路,任重道远,让我们携手并进,一起努力!


点这里,
送我的文章去有趣的「在看」
▼▼▼▼


