

昨天,长郡、雅礼两大教育集团同步开启初一年级期中联考,郡系初一已顺利完成语文、数学、英语三门科目全部考试;雅礼集团则已完成语文科目的测试。

长郡集团










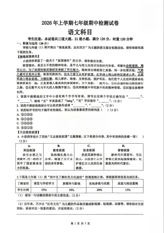
雅礼集团





关于本次联考的各科试题与详细答案,陈老师正在全力整理中,后续将第一时间同步发布。建议各位家长、同学持续关注本公众号,不要错过重要更新,一起跟进联考动态,为后续学习做好规划哦~


猜你喜欢
定了!2026年9月,长沙11所名校新校区同步开学,公办优质学位速查
想解锁更多深度教育干货?点击公众号首页即可翻阅往期精彩内容。
陈老师深耕教学一线 12 年,始终坚信:升学规划、学习习惯与高效方法从来不是孤立的碎片,而是环环相扣、互相支撑的整体 —— 好的习惯为方法落地打基础,科学的方法又能为升学目标铺路,三者衔接方能形成良性循环。
如今的教育环境里,焦虑似乎成了常态。但我们更想和家长、孩子们说:不妨暂时放下外界的喧嚣与 “速成” 的期待,回归每个孩子的个体节奏。少一些碎片化信息的盲目追逐,多一份对学习过程的耐心:从日常错题中反思问题,在阶段性总结中调整方向,一步一个脚印,终会走向自己期待的结果。






文章来源:
四季读书网
版权声明:本文内容由互联网用户自发贡献,该文观点仅代表作者本人。本站仅提供信息存储空间服务,不拥有所有权,不承担相关法律责任。如发现本站有涉嫌抄袭侵权/违法违规的内容, 请发送邮件至23467321@qq.com举报,一经查实,本站将立刻删除;如已特别标注为本站原创文章的,转载时请以链接形式注明文章出处,谢谢!