

👩🏫 今天是26真题推送的最后一期
之前的推送内容已汇总在合集中
共包含122所院校的真题回忆内容
点击进入合集即可查看
⬇︎⬇︎⬇︎⬇︎


往届很多考研的同学都会提到
“出现很多原题”
“有一半的题目是考过的”
⬇︎⬇︎⬇︎⬇︎


说明真题很多都是在重复考
还有同学考完了和学姐反馈说
”都是白皮书中刷到过的题”因为白皮书的9000道题目都是源自历年真题
总页数近800页 满足刷题需求
⬇︎⬇︎⬇︎⬇︎

所有题目均标注题目出处及相应的年份
来源绝对真实可靠
⬇︎⬇︎⬇︎⬇︎


现购买白皮书还可开通配套刷题小程序
小程序内的题目和纸质版选择题完全同步
可实现“顺序刷题”“乱序刷题”“错题收藏”等功能
尤其适合在职/实习考研 时间紧张的同学
⬇︎⬇︎⬇︎⬇︎


📖 更多内容可进店咨询客服 👇
⬇︎⬇︎⬇︎⬇︎

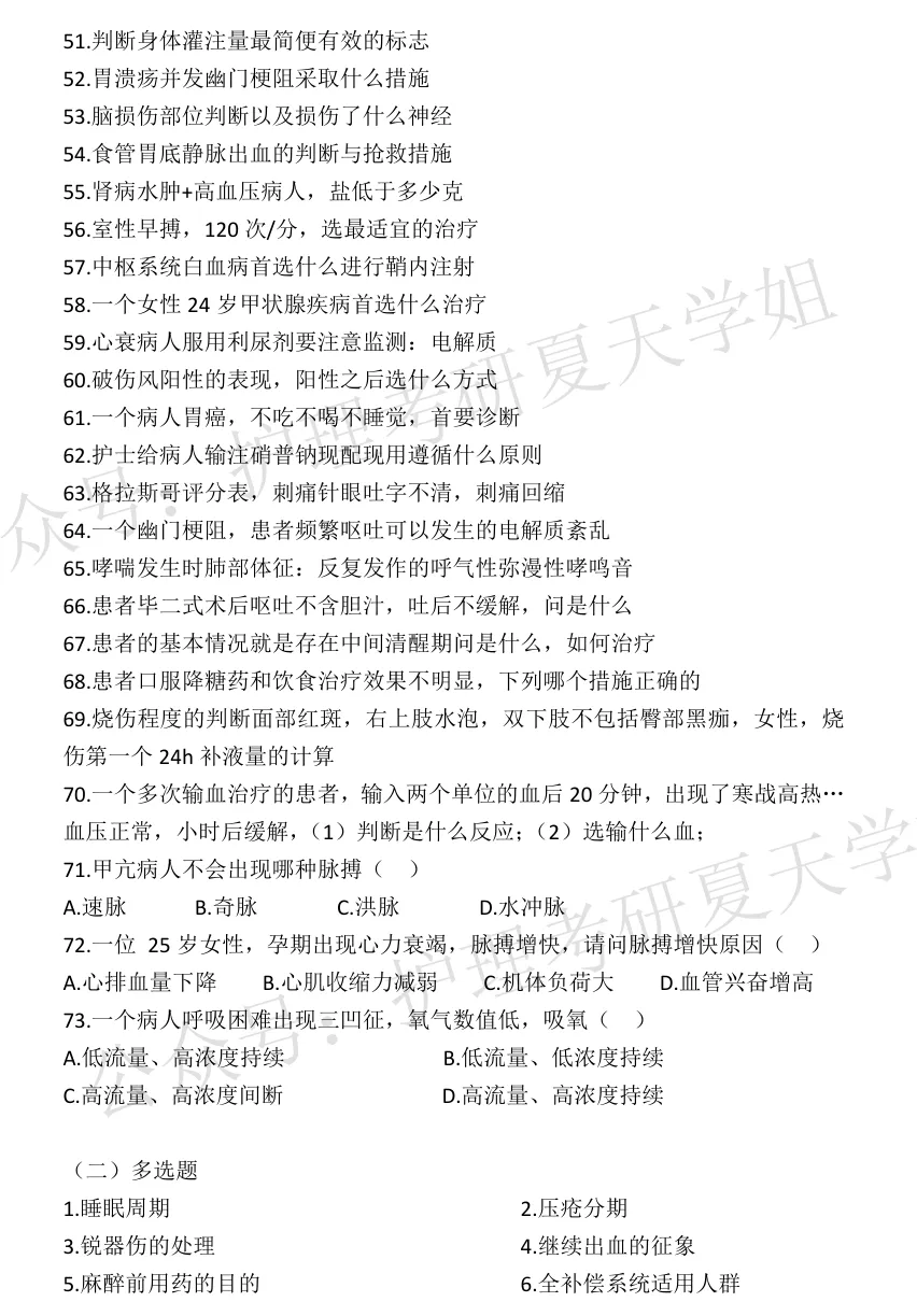
今天推送的是 云南、贵州、四川、重庆
12所 院校的回忆真题
一起来看看吧~

01 云南中医药大学

02 贵州中医药大学


03 遵义医科大学



04 四川大学




05 电子科技大学

06 成都大学

07 成都中医药大学



08 川北医学院





09 成都医学院


10 西南医科大学

11 重庆医科大学


12 陆军军医大学

今年是学姐为大家免费提供回忆版真题的第五年
往年的回忆版真题都可在公众号内获取
👩🏫 方法如下 👇


星标 “⭐” 了再走!

14w护理考研人的大本营
— 护理考研夏天学姐 —
扫码关注我 考研不迷路
