本期内容
深圳市罗湖区2025-2026学年初三下学期二模语文试卷
及答案解析
PDF电子版试卷及答案下载地址见文末
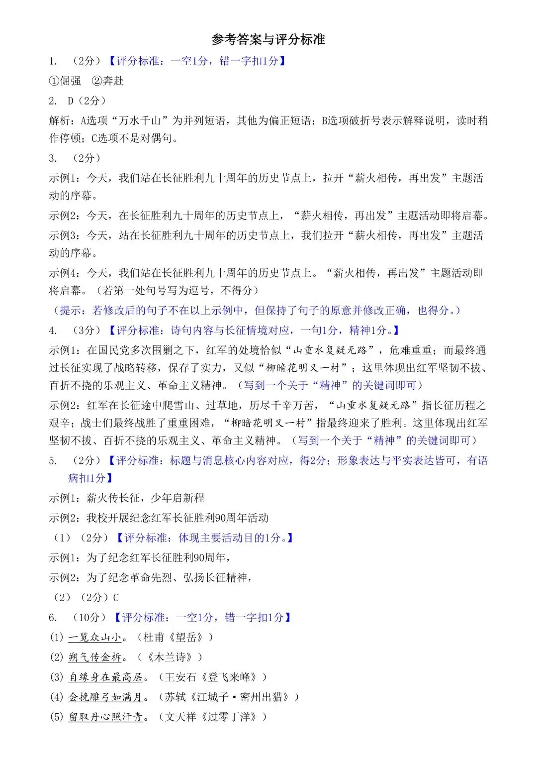
01
试卷内容预览





完整版试卷及答案请下载
02
下载地址
https://pan.baidu.com/s/166Xo0pHXlwxshnAz2UYSsQ?pwd=star

更多深圳1-9年级及高中单元测、月考、期中、期末、中考模考、高考模考等学习资料可进群获取~
END
文章来源:
四季读书网
版权声明:本文内容由互联网用户自发贡献,该文观点仅代表作者本人。本站仅提供信息存储空间服务,不拥有所有权,不承担相关法律责任。如发现本站有涉嫌抄袭侵权/违法违规的内容, 请发送邮件至23467321@qq.com举报,一经查实,本站将立刻删除;如已特别标注为本站原创文章的,转载时请以链接形式注明文章出处,谢谢!