26年陕西专升本英语真题答案详解↓

四季读书网 6 0
26年陕西专升本英语真题答案详解↓
点击关注
| 更多升本干货等你学
26年陕西专升本英语真题答案详解↓ 第1张
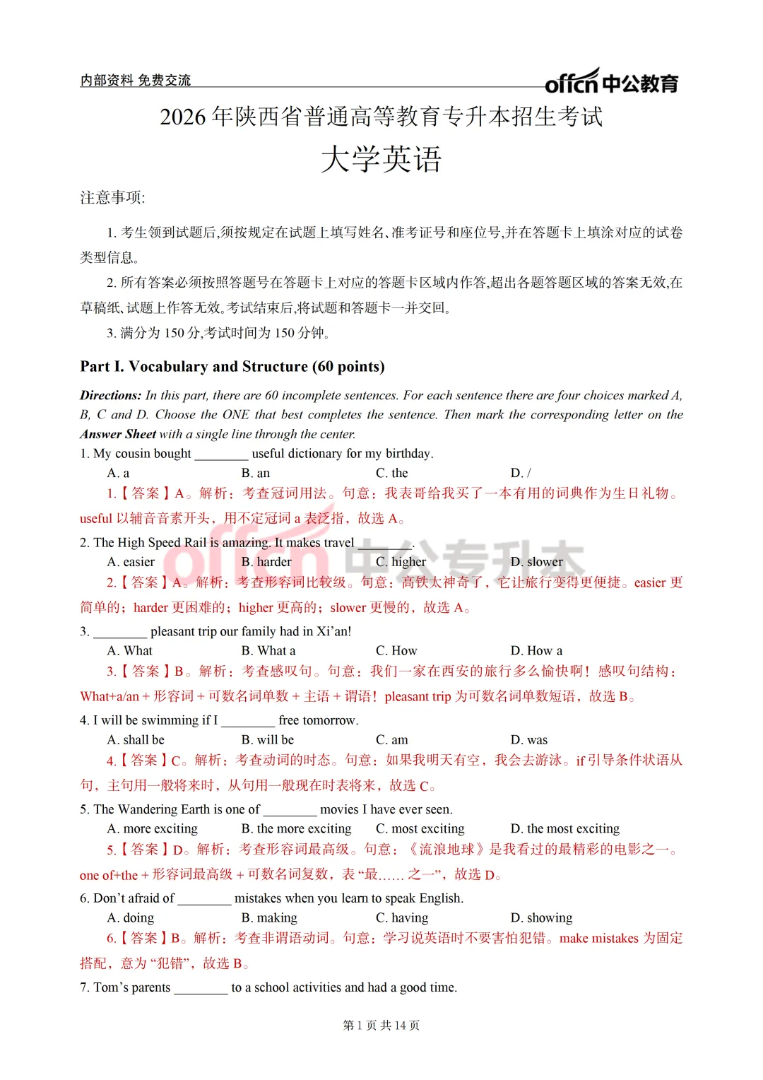
26年陕西专升本英语真题答案详解来了,建议27届、28届考生在看题的同时注意考试考察知识点,答案详解中有详细内容哦↓
扫码进群领升本资料
26年陕西专升本英语真题答案详解↓ 第2张
👉 ★ 升本备考全科资料下载(点击文字进入下载)

【免费下载】14年-25年陕西专升本考试真题

2026年陕西专升本考试大纲+模拟真题

【免费下】陕西专升本语文58篇背诵考点

26年陕西专升本英语真题详解

26年陕西专升本英语真题答案详解↓ 第3张
26年陕西专升本英语真题答案详解↓ 第4张
26年陕西专升本英语真题答案详解↓ 第5张
26年陕西专升本英语真题答案详解↓ 第6张
26年陕西专升本英语真题答案详解↓ 第7张
26年陕西专升本英语真题答案详解↓ 第8张
26年陕西专升本英语真题答案详解↓ 第9张
26年陕西专升本英语真题答案详解↓ 第10张
26年陕西专升本英语真题答案详解↓ 第11张
26年陕西专升本英语真题答案详解↓ 第12张
26年陕西专升本英语真题答案详解↓ 第13张
26年陕西专升本英语真题答案详解↓ 第14张
26年陕西专升本英语真题答案详解↓ 第15张
26年陕西专升本英语真题答案详解↓ 第16张
升本资料包,点击↓回复:资料
往期推荐:

26年陕西专升本真题难度分析,27届&28届复习参考↓

26年陕西专升本语文真题,无答案版↓

26年陕西专升本数学文真题答案,完整版

26年陕西专升本语文真题答案,完整版

对答案!26年陕西专升本英语真题完整版(考生回忆)

26年陕西专升本英语真题答案详解↓ 第17张
升本长路漫漫,中公与您相伴26年陕西专升本英语真题答案详解↓ 第18张

抱歉,评论功能暂时关闭!