今年中考志愿填报时间是5月28日-6月3日
填报志愿之前最需要了解清楚的
就是“中考志愿录取规则”
佛山中考一直都是先填志愿后中考
因此更需要提前了解规则
以及孩子的成绩大概在哪个区间
接下来跟着木棉老师一起来看看吧~

相关阅读
佛山中考志愿录取规则
从志愿填报表从上至下录取(结清一批,再启动下一批)
一旦被前面的志愿录取,后面的志愿就不会再进行录取了
招生学校计划数末名有两人或以上分数相同,按同分比较原则录取

佛山各区的提前批、第一批志愿表是一样的,第一批先录指标生,再录普通生,并设置第一批招生录取最低资格要求,但第二批录取顺序各区会有所不同。2025年南海、禅城、顺德、高明、三水第二批都是先录指标生,再录普通生。
接下来看看2025年中考志愿填报表。
最左侧的“提前批”“第一批”为“批次”,不同批次从上到下依次录取,前一批次录完后,才开始下一批次录取;批次右侧为“层次”,后文提到的“第几批第几层”即为某一批次的某一层次。不同层次从上到下依次录取。已被志愿表上前一批次(层次)投档录取的考生,就不能参加后面批次(层次)的投档录取。
注:2026中考将新增民办半费生在第一批、第二批进行招生,还有中高企长学制在第三批第一层招生。

层次右侧为“志愿”,不同层次都有各自的“第一志愿”“第二志愿”。佛山中考考生投档实行志愿优先原则,根据考生志愿的先后顺序,从高分到低分投档录取。投档时,先投第一志愿,若招生学校计划未满,则投第二志愿,第三志愿,依此类推。
举例:
以三水中学为例,先是在提前批自主招生批次参与投档录取,再在“市一中等11所学校体艺特长生”录取,该提前批整体完成后,再跟随其他第一批学校,逐个层次进行名额分配(指标生)、普通生(含剩余招生计划)的投档录取。
又例如佛山市第四中学、南海区桂城中学等学校,在第一批和第二批都有招生计划,先在第一批由市招生办统一投档,再在第二批由区招生办投档。
此外,部分中职学校(技工学校)在提前批第六层、第二批第八层、第三批的第一层、第二层都有招生计划。
各批次招生学校
提前批
“提前批”中,若学生并非特长生,但综合成绩较优秀,或有优势科目,或曾经获得过奖项,可以冲刺各大高中学校的自主招生。
自主招生的综合评价考试由各学校自行出题考试,考试科目各校侧重不同,难度总体上难于中考。参加自主招生并通过考试的学生通常可以直接被取进该校重点班或特色班型。(点击查看自主招生介绍)

第一批
“第一批”中,第一层、第二层为各区指标生名额。这11所学校里除了佛山一中指标生面向全市所有初中投放外,其余学校的指标生面向区内初中投放。
注:2026年部分高中的指标生名额分配比例可提升至55%,这意味着面向区内提供了更多优质学位,可好好把握这个机会。
第一批第三层即为“市11所”的普通生,通常我们所说这几所高中的“录取分数线”即为其市招普通生的录取分数线,其中上一层次指标生剩余名额也转到本层次招生。
2026年第一批次里面向全市招生的20所公办学校有所变化,将南海区艺术高级中学替换为佛山市顺德区勒流中学,其余19所学校保持不变。

第一批第四层是各区内其它参与全市招生的优质公办高中的市招普通生,以及民办高中公费生。

第二批
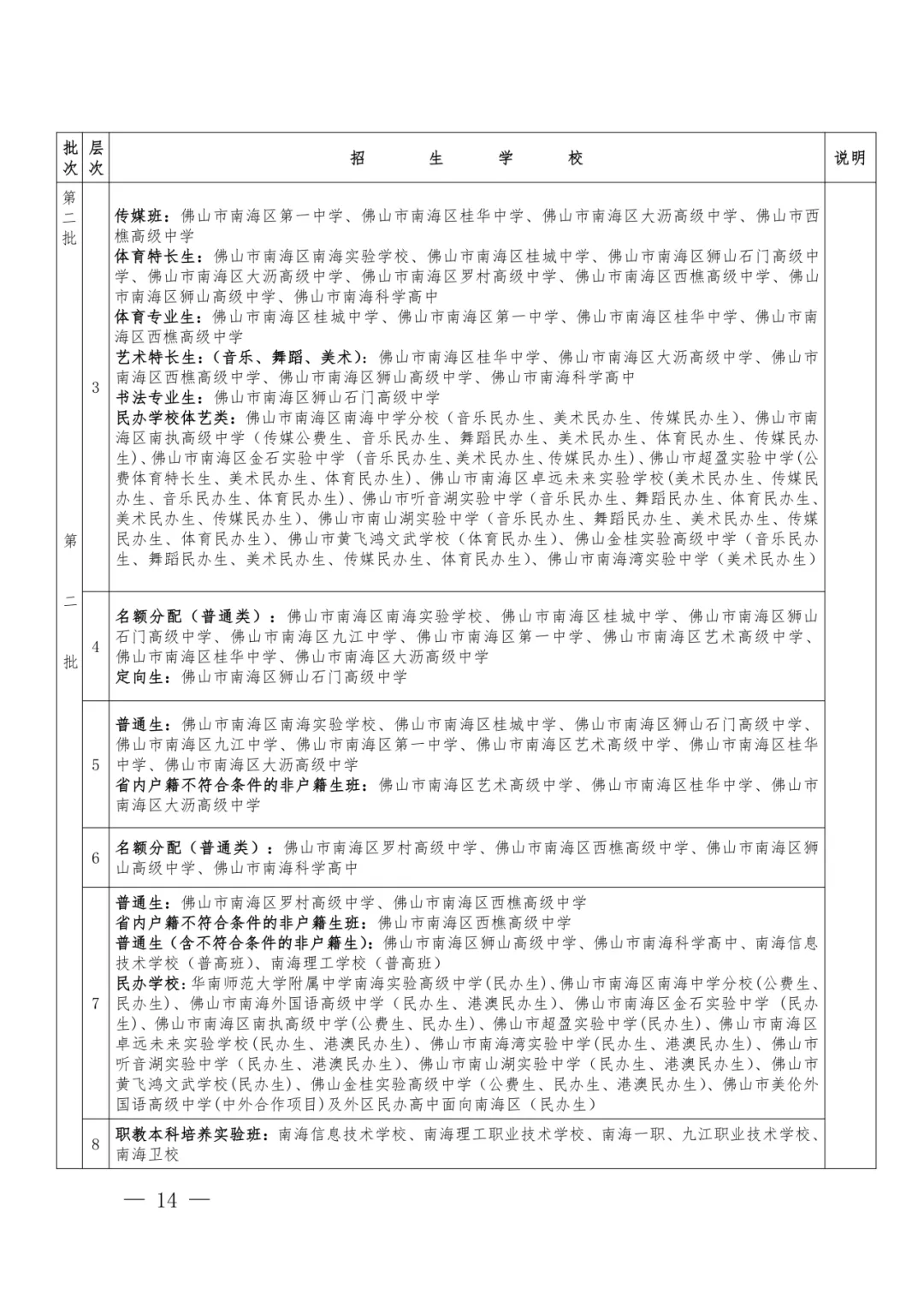
南海区





正值志愿填报关键期
木棉老师为大家
准备了《志愿填报指南》与各区志愿表
↓
扫码添加木棉老师
回复“志愿填报大礼包”免费领

禅城区


三水区


正值志愿填报关键期
木棉老师为大家
准备了《志愿填报指南》与各区志愿表
↓
扫码添加木棉老师
回复“志愿填报大礼包”免费领

高明区


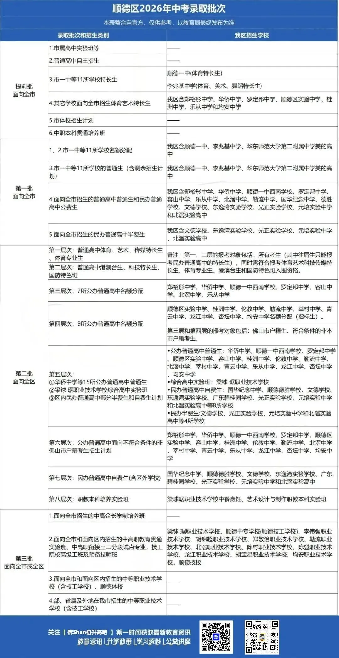
顺德区

普通高中补录和第三批
第二批录取结束,第三批录取之前会有普通高中补录,一般而言公办高中极少有补录机会,过去两年都是顺德区有公办高中有少量的补录名额,其余均是民办高中,因此大家千万不要把希望放到补录环节。

2026年中考第三批第一层会增加中高企长学制(点击查看详情),其余批次不会有改变。第三批学校非常多且各专业分数线不同,想要详细了解可看往年分数线。(点击查看)
佛山目前依然按照先填志愿后中考的安排,每年都会有家长询问"为什么佛山中考不出了成绩再填报志愿?"
佛山招考曾做出回应,原因包括以下几点👇

总结原因:
✅确保公平:防止普通高中两极分化、基层学校生源流失,推动教育资源均衡发展;
✅平衡高中生源分布,减少考生集中报考热门校导致的断档或扎堆问题;
✅降低考生风险,结合自主招生、名额分配等方式,多批次录取和补录,减少落榜的可能性;
按照目前志愿填报规则,依然需要考生和家长们提前了解以往高中录取分数线,对照自身情况提前树立目标与规划志愿,最重要的是心态放平,向高分稳步冲刺!
正值志愿填报关键期
木棉老师为大家
准备了《志愿填报指南》与各区志愿表
↓
扫码添加木棉老师
回复“志愿填报大礼包”免费领

对中考择校、招生有疑问
可以加我微信进行详细咨询
近期会陆续出炉中考相关内容资讯
木棉为大家整理好了电子资料
加我微信即可免费获取
↓

🔥暑假衔接班早鸟开抢!
💥三科仅需1699元❗
新初一最高立省6400!
新高一立省10140!
💰扫码即刻锁定暑假衔接课学位

木棉老师第一时间
分享教育干货和政策资讯
↓

更多教育资讯
持续更新中
请关注“佛Shan初升高吧”公众号