需要课件教案资源,请后台回复【课件】获取!(有偿)

说在前面

1

课件说明
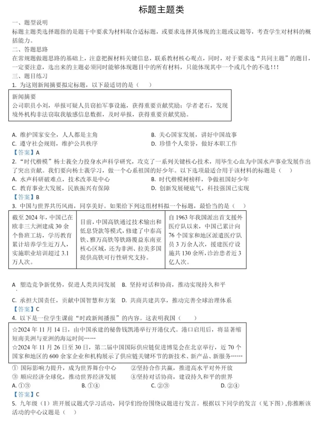
今天分享的是道德与法治中考复习课选择题专项讲解与练习。选择题是中考中最常见的一种题型。命题方式灵活、知识容纳量大,并随着中国学生发展核心素养的提出,各省市中考选择题对能力和知识运用的要求越来越高,在选择题中综合性地考查学生的识记、归纳、演绎、推理、探究等能力。
选择题题型的分类方法较多,这里根据设问要求和选项特点分为常规类、反向选择类、解读类、逻辑推理类、漫画图表类、名言古语类、标题主题类,在后面的练习中也按照这个方式排列讲解和练习。
资源说明
2

本公众号内容未经许可不得转载,但欢迎分享到各个地方。从构思、选材,再到制作、打磨、排版,这是一个费时费力的过程。希望大家尊重知识版权,谢绝拼资源或倒卖资源,请做一名知法学法守法的思政教师,做学生的模范和榜样!
最后,再次感谢各位的支持!

内容预览







以上是部分内容预览,欲获取资源请后台回复【课件】。
特别说明:获取课件后仅限于您个人教学与研究用,不得二传、商业用途。创作不易,请尊重知识产权!
文章来源:
四季读书网
版权声明:本文内容由互联网用户自发贡献,该文观点仅代表作者本人。本站仅提供信息存储空间服务,不拥有所有权,不承担相关法律责任。如发现本站有涉嫌抄袭侵权/违法违规的内容, 请发送邮件至23467321@qq.com举报,一经查实,本站将立刻删除;如已特别标注为本站原创文章的,转载时请以链接形式注明文章出处,谢谢!